Abstract
Memory B cells (MBCs) differentiate into plasma cells (PCs) or germinal centers (GCs) upon antigen recall. How this decision is programmed is not understood. We found that the relative strength between two antagonistic transcription factors, B lymphocyte-induced maturation protein 1 (BLIMP1) and BTB domain and CNC homolog 2 (BACH2), progressively increases in favor of BLIMP1 in antigen-responding B cells through the course of primary responses. MBC subsets that preferentially produce secondary GCs expressed comparatively higher BACH2 but lower BLIMP1 than those predisposed for PC development. Skewing the BLIMP1–BACH2 balance in otherwise fate-predisposed MBC subsets could switch their fate preferences. Underlying the changing BLIMP1-over-BACH2 balance, we observed progressively increased accessibilities at chromatin loci that are specifically opened in PCs, particularly those that contain interferon-sensitive response elements (ISREs) and are controlled by interferon regulatory factor 4 (IRF4). IRF4 is upregulated by B cell receptor, CD40 or innate receptor signaling and it induces graded levels of PC-specifying epigenetic imprints according to the strength of stimulation. By analyzing history-stamped GC B cells, we found progressively increased chromatin accessibilities at PC-specific, IRF4-controlled gene loci over time. Therefore, the cumulative stimulation history of B cells is epigenetically recorded in an IRF4-dependent manner, determines the relative strength between BLIMP1 and BACH2 in individual MBCs and dictates their probabilities to develop into GCs or PCs upon restimulation.
This is a preview of subscription content, access via your institution
Access options
Access Nature and 54 other Nature Portfolio journals
Get Nature+, our best-value online-access subscription
$32.99 / 30 days
cancel any time
Subscribe to this journal
Receive 12 print issues and online access
$259.00 per year
only $21.58 per issue
Buy this article
- Purchase on SpringerLink
- Instant access to the full article PDF.
USD 39.95
Prices may be subject to local taxes which are calculated during checkout







Similar content being viewed by others
Data availability
All data generated and/or analyzed in the current study are available from the corresponding author upon reasonable request. Sequencing data were deposited to the Gene Expression Omnibus database under accession number GSE246801. The mm10 (GRCm38) genome database (https://www.ncbi.nlm.nih.gov/assembly/GCF_000001635.20/) was used to align sequences for the RNA-seq analysis and the mm9 (GRCm37) (https://www.ncbi.nlm.nih.gov/datasets/genome/GCF_000001635.18/) genome database was used to align sequencing reads for the ATAC-seq analysis. Source data are provided with this paper.
References
Benson, M. J. et al. Distinction of the memory B cell response to cognate antigen versus bystander inflammatory signals. J. Exp. Med. 206, 2013–2025 (2009).
Dogan, I. et al. Multiple layers of B cell memory with different effector functions. Nat. Immunol. 10, 1292–1299 (2009).
Pape, K. A., Taylor, J. J., Maul, R. W., Gearhart, P. J. & Jenkins, M. K. Different B cell populations mediate early and late memory during an endogenous immune response. Science 331, 1203–1207 (2011).
Wakabayashi, C., Adachi, T., Wienands, J. & Tsubata, T. A distinct signaling pathway used by the IgG-containing B cell antigen receptor. Science 298, 2392–2395 (2002).
Engels, N. et al. Recruitment of the cytoplasmic adaptor Grb2 to surface IgG and IgE provides antigen receptor-intrinsic costimulation to class-switched B cells. Nat. Immunol. 10, 1018–1025 (2009).
Liu, W., Meckel, T., Tolar, P., Sohn, H. W. & Pierce, S. K. Intrinsic properties of immunoglobulin IgG1 isotype-switched B cell receptors promote microclustering and the initiation of signaling. Immunity 32, 778–789 (2010).
Kometani, K. et al. Repression of the transcription factor Bach2 contributes to predisposition of IgG1 memory B cells toward plasma cell differentiation. Immunity 39, 136–147 (2013).
Zuccarino-Catania, G. V. et al. CD80 and PD-L2 define functionally distinct memory B cell subsets that are independent of antibody isotype. Nat. Immunol. 15, 631–637 (2014).
Shapiro-Shelef, M. et al. Blimp-1 is required for the formation of immunoglobulin secreting plasma cells and pre-plasma memory B cells. Immunity 19, 607–620 (2003).
Turner, C. A. Jr., Mack, D. H. & Davis, M. M. Blimp-1, a novel zinc finger-containing protein that can drive the maturation of B lymphocytes into immunoglobulin-secreting cells. Cell 77, 297–306 (1994).
Minnich, M. et al. Multifunctional role of the transcription factor Blimp-1 in coordinating plasma cell differentiation. Nat. Immunol. 17, 331–343 (2016).
Kallies, A. et al. Plasma cell ontogeny defined by quantitative changes in Blimp-1 expression. J. Exp. Med. 200, 967–977 (2004).
Nutt, S. L., Taubenheim, N., Hasbold, J., Corcoran, L. M. & Hodgkin, P. D. The genetic network controlling plasma cell differentiation. Semin. Immunol. 23, 341–349 (2011).
Sciammas, R. et al. An incoherent regulatory network architecture that orchestrates B cell diversification in response to antigen signaling. Mol. Syst. Biol. 7, 495 (2011).
Muto, A. et al. The transcriptional programme of antibody class switching involves the repressor Bach2. Nature 429, 566–571 (2004).
Huang, C., Geng, H., Boss, I., Wang, L. & Melnick, A. Cooperative transcriptional repression by BCL6 and BACH2 in germinal center B-cell differentiation. Blood 123, 1012–1020 (2014).
Muto, A. et al. Bach2 represses plasma cell gene regulatory network in B cells to promote antibody class switch. EMBO J. 29, 4048–4061 (2010).
Ochiai, K. et al. Plasmacytic transcription factor Blimp-1 is repressed by Bach2 in B cells. J. Biol. Chem. 281, 38226–38234 (2006).
Lin, K. I., Angelin-Duclos, C., Kuo, T. C. & Calame, K. Blimp-1-dependent repression of Pax-5 is required for differentiation of B cells to immunoglobulin M-secreting plasma cells. Mol. Cell. Biol. 22, 4771–4780 (2002).
Hu, Q. et al. Diverging regulation of Bach2 protein and RNA expression determine cell fate in early B cell response. Cell Rep. 40, 111035 (2022).
Itoh-Nakadai, A. et al. The transcription repressors Bach2 and Bach1 promote B cell development by repressing the myeloid program. Nat. Immunol. 15, 1171–1180 (2014).
Rutishauser, R. L. et al. Transcriptional repressor Blimp-1 promotes CD8+ T cell terminal differentiation and represses the acquisition of central memory T cell properties. Immunity 31, 296–308 (2009).
Ochiai, K. et al. Transcriptional regulation of germinal center B and plasma cell fates by dynamical control of IRF4. Immunity 38, 918–929 (2013).
Shinnakasu, R. et al. Regulated selection of germinal-center cells into the memory B cell compartment. Nat. Immunol. 17, 861–869 (2016).
Nadeau, S. & Martins, G. A. Conserved and unique functions of Blimp1 in immune cells. Front. Immunol. 12, 805260 (2021).
Sidwell, T. et al. Attenuation of TCR-induced transcription by Bach2 controls regulatory T cell differentiation and homeostasis. Nat. Commun. 11, 252 (2020).
Klein, U. et al. Transcription factor IRF4 controls plasma cell differentiation and class-switch recombination. Nat. Immunol. 7, 773–782 (2006).
Sciammas, R. et al. Graded expression of interferon regulatory factor-4 coordinates isotype switching with plasma cell differentiation. Immunity 25, 225–236 (2006).
Utley, A. et al. CD28 regulates metabolic fitness for long-lived plasma cell survival. Cell Rep. 31, 107815 (2020).
Rozanski, C. H. et al. CD28 promotes plasma cell survival, sustained antibody responses, and BLIMP-1 upregulation through its distal PYAP proline motif. J. Immunol. 194, 4717–4728 (2015).
Matsuyama, T. et al. Molecular cloning of LSIRF, a lymphoid-specific member of the interferon regulatory factor family that binds the interferon-stimulated response element (ISRE). Nucleic Acids Res. 23, 2127–2136 (1995).
Krishnamoorthy, V. et al. The IRF4 gene regulatory module functions as a read–write integrator to dynamically coordinate T helper cell fate. Immunity 47, 481–497 (2017).
Abdelrasoul, H., Werner, M., Setz, C. S., Okkenhaug, K. & Jumaa, H. PI3K induces B-cell development and regulates B cell identity. Sci. Rep. 8, 1327 (2018).
Schebesta, A. et al. Transcription factor Pax5 activates the chromatin of key genes involved in B cell signaling, adhesion, migration, and immune function. Immunity 27, 49–63 (2007).
Koike, T., Harada, K., Horiuchi, S. & Kitamura, D. The quantity of CD40 signaling determines the differentiation of B cells into functionally distinct memory cell subsets. eLife 8, e44245 (2019).
Luo, W., Weisel, F. & Shlomchik, M. J. B cell receptor and CD40 signaling are rewired for synergistic induction of the c-Myc transcription factor in germinal center B cells. Immunity 48, 313–326 (2018).
Feng, J., Liu, X., Ni, X. & Qi, H. External signals regulate germinal center fate-determining transcription factors in the A20 lymphoma cell line. Mol. Immunol. 93, 79–86 (2018).
Inoue, T. et al. Exit from germinal center to become quiescent memory B cells depends on metabolic reprograming and provision of a survival signal. J. Exp. Med. 218, e20200866 (2021).
Ochiai, K. et al. Accelerated plasma-cell differentiation in Bach2-deficient mouse B cells is caused by altered IRF4 functions. EMBO J. 43, 1947–1964 (2024).
Zaret, K. S. & Mango, S. E. Pioneer transcription factors, chromatin dynamics, and cell fate control. Curr. Opin. Genet Dev. 37, 76–81 (2016).
Prochasson, P., Neely, K. E., Hassan, A. H., Li, B. & Workman, J. L. Targeting activity is required for SWI/SNF function in vivo and is accomplished through two partially redundant activator-interaction domains. Mol. Cell 12, 983–990 (2003).
Zhang, Y. et al. Recycling of memory B cells between germinal center and lymph node subcapsular sinus supports affinity maturation to antigenic drift. Nat. Commun. 13, 2460 (2022).
Paus, D. et al. Antigen recognition strength regulates the choice between extrafollicular plasma cell and germinal center B cell differentiation. J. Exp. Med. 203, 1081–1091 (2006).
Chan, T. D. et al. Antigen affinity controls rapid T-dependent antibody production by driving the expansion rather than the differentiation or extrafollicular migration of early plasmablasts. J. Immunol. 183, 3139–3149 (2009).
Cunningham, A. F. et al. Salmonella induces a switched antibody response without germinal centers that impedes the extracellular spread of infection. J. Immunol. 178, 6200–6207 (2007).
Jenks, S. A. et al. Distinct effector B cells induced by unregulated Toll-like receptor 7 contribute to pathogenic responses in systemic lupus erythematosus. Immunity 49, 725–739 (2018).
Di Niro, R. et al. Salmonella infection drives promiscuous B cell activation followed by extrafollicular affinity maturation. Immunity 43, 120–131 (2015).
Taylor, J. J., Pape, K. A., Steach, H. R. & Jenkins, M. K. Apoptosis and antigen affinity limit effector cell differentiation of a single naïve B cell. Science 347, 784–787 (2015).
Bernasconi, N. L., Traggiai, E. & Lanzavecchia, A. Maintenance of serological memory by polyclonal activation of human memory B cells. Science 298, 2199–2202 (2002).
Weisel, F. J., Zuccarino-Catania, G. V., Chikina, M. & Shlomchik, M. J. A temporal switch in the germinal center determines differential output of memory B and plasma cells. Immunity 44, 116–130 (2016).
Acknowledgements
We thank M. Nussenzweig for providing the B1-8hi and PA-GFP mice and T. Kurosaki for the BACH2tdRFP knock-in reporter and the S1PR2-CreERT2 mice. The work was funded in part by the National Key R&D Program of China (Ministry of Science and Technology, 2018YFE0200300 to H.Q.), the National Natural Science Foundation of China (grants 31830023 and 81621002 to H.Q., grant 31900629 to Y.W. and grant 32200725 to W. Shao), China Postdoctoral Science Foundation (grant 2022T150351 to W. Shao), the Changping Laboratory, the Tsinghua–Peking Center for Life Sciences, the Beijing Municipal Science and Technology Commission and the Beijing Frontier Research Center for Biological Structure. H.Q. is a New Cornerstone Investigator.
Author information
Authors and Affiliations
Contributions
H.Q. conceptualized and supervised the study. W. Shao and Y.W. conducted the majority of the experiments. Q.F. performed retroviral transduction experiments. W. Shi helped to perform recall experiments. H.Q. and W. Shao wrote the paper with input from all authors.
Corresponding author
Ethics declarations
Competing interests
Y.W. and H.Q. are cofounders of Emergent Biomed Solutions, Ltd. The other authors declare no competing interests.
Peer review
Peer review information
Nature Immunology thanks the anonymous reviewers for their contribution to the peer review of this work. Primary Handling Editor: Laurie Dempsey, in collaboration with the Nature Immunology team.
Additional information
Publisher’s note Springer Nature remains neutral with regard to jurisdictional claims in published maps and institutional affiliations.
Extended data
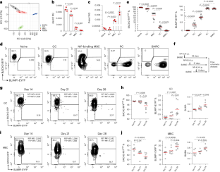
Extended Data Fig. 1 Gating strategies for different B cell subsets.
a, FACS plots to gate PC (B220loCD138hi), GC (B220hiCD138loFAShiGL7hiCD38lo), antigen-binding MBC (B220hiCD138loGL7loIgDloCD38+ NIP-binding), naïve B cells (B220hiCD138loGL7loIgDhi). The CD38 level used to gate MBCs is according to the CD38 level expressed by naïve B cells. The NIP-binding gate is set according to the unimmunized control. b, Representative FACS plots of naïve B cell, GC and MBC showing RFP and EYFP fluorescence intensities of the BARBE reporter or FMO controls of Blimp-1 EYFP or Bach2tdRFP/+ reporter.
Extended Data Fig. 2 Changing balance of BLIMP-1 and BACH2 expression in different B cell states.
a-b, Summary data of indicated B cell types from BARBE mice on day 21 (a) or day 28 (b) post NP-KLH immunization. Data were pooled from 3 independent experiments. Each symbol indicates one mouse (n=18 for day 21; n=13 for day 28), and lines denoting means. P-values by two-sided paired student t tests. c-d, MFI summaries of GCs (c) and MBC (d) from BARBE mice on day 14, 21, or 28 post NP-KLH immunization. Representative results of 3 independent experiments are shown. Each symbol indicates one mouse (n=7 for day 14; n=8 for day 21 and day 28), and lines denoting means. P-values by two-sided unpaired student t tests. Related to Fig. 1f–j.
Extended Data Fig. 3 Changing balance of BLIMP-1 and BACH2 expression in MBCs isolated at different times.
a, Experimental design. b, Relative BACH2 (left) and BLIMP-1 (middle) mRNA expression and BLIBA ratios (right) in GCs and NP-binding MBCs isolated at indicated times post immunization. Data are pooled from 2 independent experiments and are shown as mean ± s.d. (n=3 for day 4 GC; n=6 for the rest groups). P-values by two-sided Mann-Whitney test.
Extended Data Fig. 4 Changing balance of BLIMP-1 and BACH2 expression in MBC subsets predisposed for GC or PC development.
a-b, MFI summaries of IgM+ and IgG+ MBCs (a) or DN, SP and DP MBCs (b) from BARBE mice on day 14 post NP-KLH immunization. Representative results of 3 independent experiments are shown. Each symbol indicates one mouse (n=10 per group), and lines denote means. P-values by two-sided paired student t tests. Related to Fig. 2. c-f, Summary data of IgM+ and IgG+ MBCs (c-d) or DN, SP and DP MBCs (e-f) from BARBE mice on day 28 post NP-KLH immunization. Representative results of 3 independent experiments are shown. Each symbol indicates one mouse (n=8 per group), and lines denote means. P-values by two-sided paired student t tests.
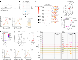
Extended Data Fig. 5 Inducible BACH2 and BLIMP-1 expression by retroviral transduction.
a, Diagrams of the MSCV construct for BACH2 or BLIMP-1 induction (left) and relevant alleles in Cd79cre/+;Rosa26LSL-rtTA3 mice. b, The experimental design. c, A representative FACS plot for gating the mCherry+ induced and mCherry- uninduced cells. d, Representative FACS profiles of secondary PCs or GCs derived from GFP+ B1-8hi donor cells that were uninduced (top, mCherry-) or underwent successful induction of BACH2 or control mCherry or BLIMP-1 (bottom, mCherry+). e, GC% and PC% formed by MBCs that did not (top two, mCherry-) or did undergo successful BACH2 or control mCherry or BLIMP-1 induction (bottom two, mCherry+). This calculation minimizes effects caused by different induction efficiencies (indicated by mCherry signals) in order to compare those with induced expression and those without. f, GC% and PC% in total infected cells formed by MBCs that did not (top two, mCherry-) or did undergo successful BACH2 or control mCherry or BLIMP-1 induction (bottom two, mCherry+). e, f, Data were pooled from 3 independent experiments. Each symbol indicates one mouse (n=9 per group), and lines denote means. P-values by two-sided Mann-Whitney test.
Extended Data Fig. 6 Reporter mouse lines for BACH2 and BLIMP-1 induction in MBCs.
a, Schematic diagram of the BRISKBACH2 and BRISKBLIMP-1 mouse systems. Col1a1Teton-Bach2 or Teton-Blimp-1 alleles were generated by knocking-in the expression cassette into the Col1a1 safe locus with CRISPR/Cas9. BRISKBACH2 and BRISKBLIMP-1 mice were obtained by further breeding with Cd79Cre and Rosa26LSL-rtTA3 mice. b, The experimental design. c-e, Gating strategies for identifying NP-binding MBCs (c), IgG+ or non-IgG MBCs (d), PDL2+CD80+ DP or PDL2-CD80- DN MBCs (e). f, Representative FACS plots showing gates for the uninduced and induced GFP+ B1-8hi cells from donor mice of a BRISKBACH2 genotype. GFP+ B1-8hi cells from donor mice of a CD79Cre;Rosa26LSL-rtTA3 genotype without the tet-inducible apparatus were used as control. g, Summary data of secondary PCs or GCs derived from uninduced IgG+, induced IgG+, uninduced non-IgG, and induced non-IgG B1-8hi MBCs of a BRISKBACH2 genotype. h, Summary data of secondary PCs or GCs derived from uninduced IgG+, induced IgG+, uninduced non-IgG, and induced non-IgG B1-8hi MBCs of a BRISKBLIMP-1 genotype. i, Summary data of secondary PCs or GCs derived from uninduced DP (PDL2+CD80+), induced DP, uninduced DN (PDL2-CD80-), and induced DN B1-8hi MBCs of a BRISKBACH2 genotype. j, Summary data of secondary PCs or GCs derived from uninduced DP (PDL2+CD80+), induced DP, uninduced DN (PDL2-CD80-), and induced DN B1-8hi MBCs of a BRISKBLIMP-1 genotype. g-j, Data pooled from 3 independent experiments. Each symbol indicates one mouse (n=11 for IgG+, DP and DN; n=10 for non-IgG), and lines denoting means. P-values by two-sided unpaired student t tests.
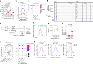
Extended Data Fig. 7 ATAC-seq analysis.
a, Gating strategies for sorting EYFP+ and RFPhi B1-8hi MBCs. b, Hierarchical clustering of ATAC-seq profiles of RFPhi B1-8hi MBCs, EYFP+ B1-8hi MBCs, GCs, and PCs from BARBE mice. c, Heatmaps showing GC-specific and PC-specific peaks. d, Heatmaps showing EYFP+ MBC-specific and RFPhi MBC-specific peaks. e, KEGG analysis of overlaps between PC-specific and YFP+ MBC-specific peaks. P values by two-sided Fisher exact tests. f-g, Metaplot analysis comparing ATAC-seq signals between RFPhi and EYFP+ MBCs at top 500 peaks containing BACH2-binding motifs (f) or BLIMP-1-binding motifs (g). Data are shown as mean ± s.d. of biological replicates (n=3). P values by two-sided Kolmogorov-Smirnov tests. h, IGV tracks showing ATAC-seq signals at PAX5 and BACH2 loci in naïve B cells, GCs, MBCs, and PCs.
Extended Data Fig. 8 Features of GC B cells of known (time-stamped) or uncertain (non-stamped) stimulation history.
a, Histogram of cell trace violet of naïve cells cultured with anti-IgM stimulations at 0.1 μg/ml (low) and 10 μg/ml (high) for 2 hours. b, Gating strategies for isolating tdTomato+ and tdTomato- LZ GCs of S1PR2-creERT2;Rosa26-Ai14 mice. c, Summary data of Irf4 mRNA expression in tdTomato+ LZ GCs at day 10 and day 21. Data are quantified by normalizing to Actb expression and shown as mean ± s.d. of biological replicates (n=11 per group). P values by two-sided unpaired t tests. d, Summary data of IRF4 protein levels in tdTomato+ and tdTomato- LZ GCs at day 21. Data pooled from 2 independent experiments. Each symbol indicates one mouse (n=8). P values by two-sided paired t tests. e-f, Bach2 (e) and Prdm1 (f) mRNA expression by qPCR. Data are quantified by normalizing to Actb expression and shown as mean ± s.d. of biological replicates (n=11 per group). P values by two-sided unpaired t tests. g-i, Violin plots showing log2 of fold changes of ATAC-seq signals between D10 and D21 LZ GC B cells for tdTomato+ and tdTomato- cells at IRF4-targeted PC-specific loci (n=4,477) (g), PC-specific loci (n=12,574) (h) and GC-specific loci (n=10,185) (i), respectively. P values by two-sided Mann-Whitney tests. j, Metaplot analysis comparing ATAC-seq signals between day-10 (D10) and day-21 (D21) tdTomato- LZ GC B cells at top 500 intact AICE peaks, partial AICE peaks and ISRE peaks, respectively. Data are shown as mean ± s.d. of biological replicates (n=3). P values by two-sided Kolmogorov-Smirnov tests. k, IGV tracks showing ATAC-seq signals at Prdm1 and Cd28 loci in tdTomato- D10 and D21 LZ GCs. l, IGV tracks showing ATAC-seq signals at PAX5 and BACH2 loci in tdTomato+ D10 and D21 LZ GCs. m-n, Representative histogram (m) and summary data (n) of IRF4 expression in day 14 and day 28 MBCs post NP-KLH immunization. Each symbol indicates one mouse (n=9 for day 14; n=11 for day28). P values by two-sided paired t tests.
Extended Data Fig. 9 The IRF4 imprinting model and implications for the B cell response.
a, The basis of history-imprinted, epigenetically recorded PC differentiation potential of individual B cells. The history of stimulation is read by IRF4 in that stimulation by antigen, T cell help, innate stimuli and cytokines promotes IRF4 expression in a dose-dependent manner. IRF4 writes this history epigenetically by opening chromatins at ISRE-containing loci that specify the PC differentiation program, including the Prdm1 locus. Chromatin accessibilities at GC-sustaining Bach2 locus and the locus of its upstream regulator Pax5 (not depicted) are gradually decreased. As a result of continuous action of IRF4, the relative strength of BLIMP-1 over BACH2 is increased. b, A proposed model of the B cell response dictated by the stimulation history-imprinted, epigenetically recorded PC differentiation potential. Shades of the blue color represent the degree to which cells have undergone IRF4 imprinting, the remaining distance to the PC state on the naïve-to-PC differentiation axis, or the potential to become plasma cells upon next episode of stimulation. Stronger stimulation of naïve B cells may result in direct generation of plasma cells, while weaker stimulation permits GC formation. Memory B cells that have undergone less IRF4 imprinting tend to re-participate in the GC reaction while those that have undergone stronger IRF4 imprinting tend to produce plasma cells. GC B cells that have undergone less IRF4 imprinting are more likely to produce memory B cells while those that have undergone more are to produce plasma cells. As a consequence, output from GCs in the early response contain more memory B cells, while output from GCs in the late primary response tend to contain more plasma cells. From secondary GCs produced by reactivated memory B cells, plasma cell output dominates. Created with BioRender.com.
Supplementary information
Supplementary Table 1 (download XLSX )
Gene contribution in PCA.
Source data
Source Data Fig. 1 (download XLSX )
Statistical source data.
Source Data Fig. 2 (download XLSX )
Statistical source data.
Source Data Fig. 3 (download XLSX )
Statistical source data.
Source Data Fig. 4 (download XLSX )
Statistical source data.
Source Data Fig. 5 (download XLSX )
Statistical source data.
Source Data Fig. 6 (download XLSX )
Statistical source data.
Source Data Fig. 7 (download XLSX )
Statistical source data.
Source Data Extended Data Fig. 2 (download XLSX )
Statistical source data.
Source Data Extended Data Fig. 3 (download XLSX )
Statistical source data.
Source Data Extended Data Fig. 4 (download XLSX )
Statistical source data.
Source Data Extended Data Fig. 5 (download XLSX )
Statistical source data.
Source Data Extended Data Fig. 6 (download XLSX )
Statistical source data.
Source Data Extended Data Fig. 7 (download XLSX )
Statistical source data.
Source Data Extended Data Fig. 8 (download XLSX )
Statistical source data.
Rights and permissions
Springer Nature or its licensor (e.g. a society or other partner) holds exclusive rights to this article under a publishing agreement with the author(s) or other rightsholder(s); author self-archiving of the accepted manuscript version of this article is solely governed by the terms of such publishing agreement and applicable law.
About this article
Cite this article
Shao, W., Wang, Y., Fang, Q. et al. Epigenetic recording of stimulation history reveals BLIMP1–BACH2 balance in determining memory B cell fate upon recall challenge. Nat Immunol 25, 1432–1444 (2024). https://doi.org/10.1038/s41590-024-01900-2
Received:
Accepted:
Published:
Version of record:
Issue date:
DOI: https://doi.org/10.1038/s41590-024-01900-2
This article is cited by
-
The multilayered identity of B cell memory
Cellular & Molecular Immunology (2026)
-
BACH2 regulates T cell lineage state to enhance CAR T cell function
Nature Immunology (2026)
-
Single-cell transcriptomics uncovers key immune drivers of vaccine efficacy in cattle
BMC Genomics (2025)
-
Rewiring tumor immunity via zinc finger proteins: a new frontier in cancer immunotherapy
Journal of Translational Medicine (2025)
-
Role of IRF4 in mediating plasmablast differentiation in diffuse large B-cell lymphomas via mTORC1 pathway
Annals of Hematology (2025)


