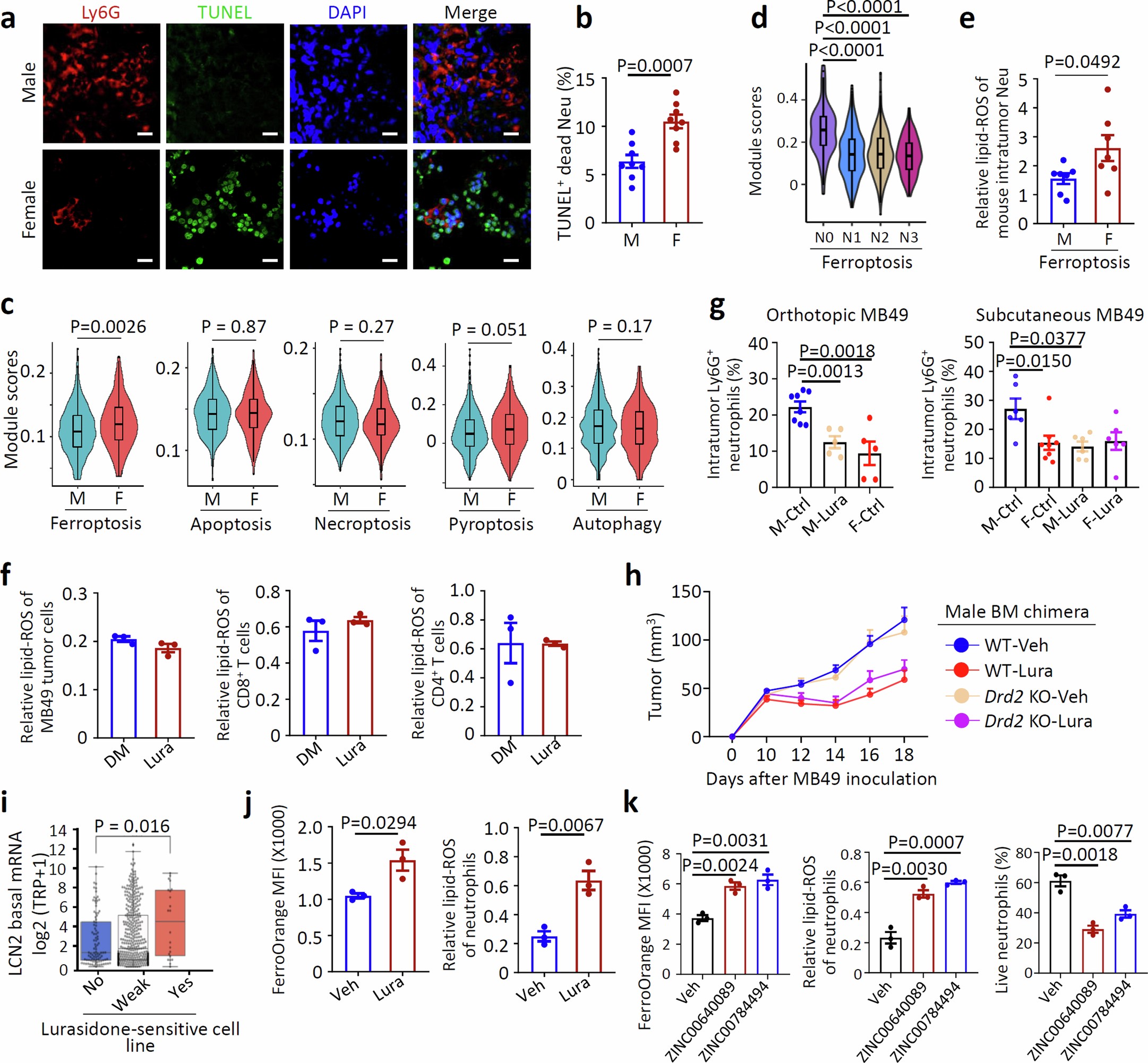
Extended Data Fig. 9: Lcn2 is the target of lurasidone.
From: Microbiota-shaped neutrophil senescence regulates sexual dimorphism in bladder cancer

(a, b) Confocal microscopy images showing TUNEL+ Ly6G+ dead neutrophils (Neu) in male and female MB49 tumors (a) and quantification of the proportion of TUNEL+ Ly6G+ dead neutrophils (b) (n = 8). Scale bars, 10 µm. (c) Violin plots comparing the signatures scores of different death pathway including ferroptosis, apoptosis, necroptosis, pyroptosis and autophagy in male and female intratumor neutrophils. (d) Violin plots comparing the signatures scores of ferroptosis in 4 neutrophil clusters. (e) Relative lipid ROS showing the ferroptosis levels of intratumor neutrophils from male and female mouse MB49 tumor (n = 7). (f) Relative lipid ROS showing ferroptosis level of the in vitro cultured MB49 tumor cells, tumor-infiltrated CD8+ T cells and CD4+ T cells treated with DMSO (DM) or lurasidone (Lura) (n = 3). (g) Quantification of the proportion of intratumor total Ly6G+ neutrophils in orthotopic (M-Ctrl, n = 8; others, n = 5) and subcutaneous (F-Ctrl, n = 8; others, n = 6) MB49 tumors from the male and female mice that treated daily with vehicle (17% Polyethylene glycol 12-hydroxystearate in PBS, Ctrl) or lurasidone (1 mg/kg). (h) MB49 tumor growth in 9.5 Gy-irradiated male mice that reconstituted with the bone marrows from male wild-type (WT) and Drd2-KO mice, inoculated with MB49 tumor cells 8 weeks after bone marrow reconstitution, then intraperitoneally injected daily with vehicle or lurasidone (1 mg/kg) (WT-Veh, n = 9; Drd2 KO-Lura, n = 7; others, n = 8). (i) LCN2 basal mRNA expression in different lurasidone-sensitive cell line including not sensitive, weakly sensitive and sensitive. (j, k) Flow analysis of proportion of live neutrophils, Intracellular FerroOrange MFI, relative lipid ROS of mouse neutrophils treated with DMSO, lurasidone and Lcn2 inhibitor ZINC00640089, ZINC00784494 (n = 3). Bar graphs are presented as mean ± s.e.m. A two-tailed Student’s t-test was performed for comparisons. The statistical significance of differences in the gene set score in (c) were assessed using Wilcoxon test. The data are representative of at least three independent experiments.