Extended Data Fig. 6: Characterization of transcriptional and epigenetic profile of GFI1-deficient CD8+ T cells following chronic LCMV infection.
From: GFI1-driven transcriptional and epigenetic programs maintain CD8+ T cell stemness and persistence

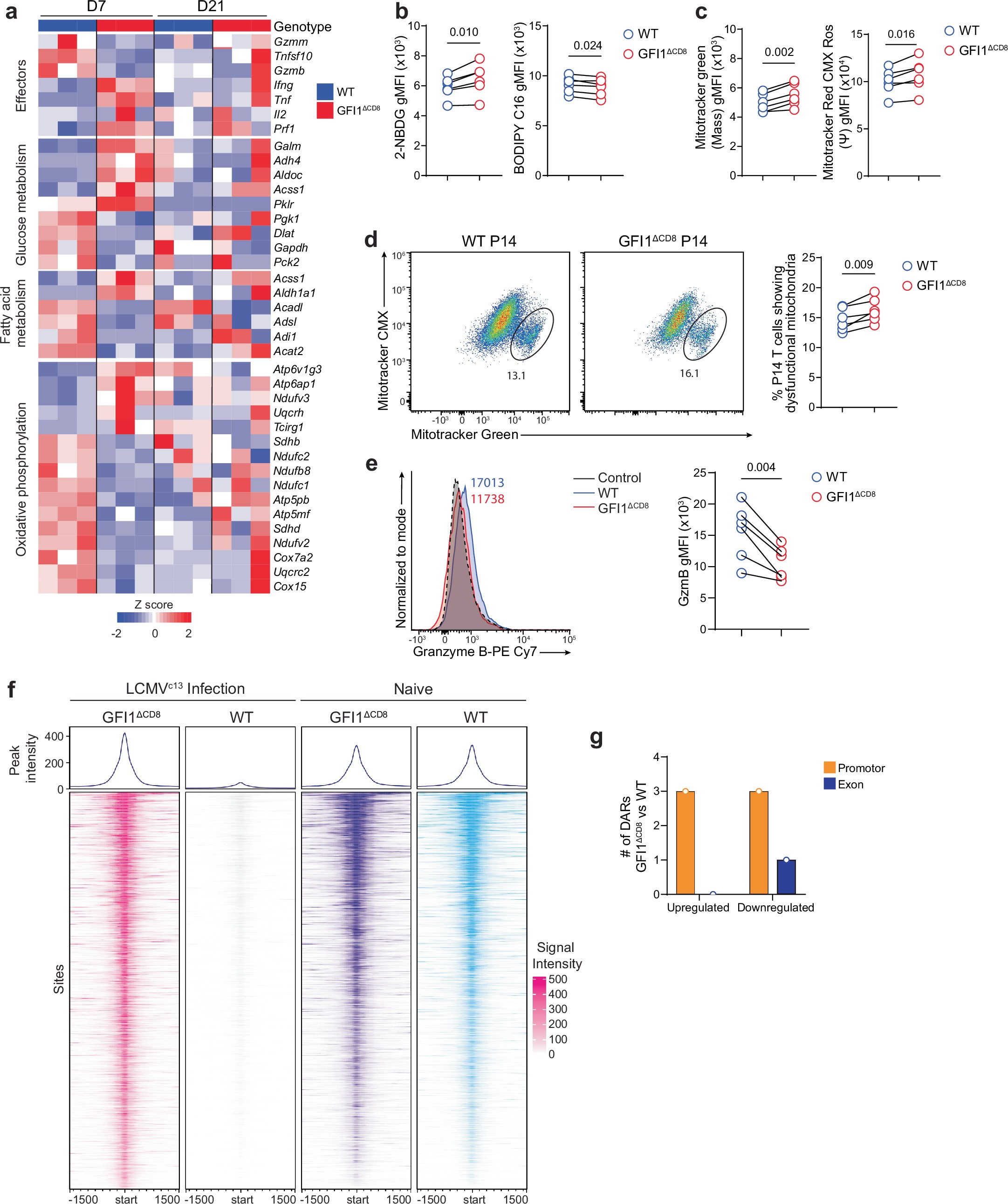
a, Naïve congenically labelled WT or GFI1ΔCD8 P14 CD8+ T cells (CD45.1+) were adoptively transferred into C57BL/6 mice that were subsequently infected with LCMVc13. P14 T cells were isolated from spleen at D7 after infection and analysed using RNA-seq. DEseq2 normalized expression of selected genes is shown. b-e, Congenically-labelled naïve WT (CD45.1+) and GFI1ΔCD8 (CD45.1+CD45.2+) P14 T cells were mixed 1:1 and co-transferred to C57BL/6 mice that were subsequently infected with LCMVc13 24 h later. Splenic P14 T cells were analysed at D7 after infection. b, Uptake of fluorescent glucose analog 2-NBDG and fluorescent fatty acid (BODIPY C16) in P14 T cells isolated from spleen at D7. c, Mitochondrial mass and membrane potential determined by Mitotracker Green and Mitotracker Red (CMX ROS) labeling, respectively, in P14 T cells isolated at D7. d, Plots showing frequency of P14 cells with dysfunctional mitochondria (left panels). Data showing frequency of P14 cells with dysfunctional mitochondria (right panel). e, Histograms showing granzyme B expression in WT (blue line) and GFI1ΔCD8 (red line) P14 CD8+ T cells following gp33 peptide stimulation. Control (black dotted line) shows unstimulated WT P14 CD8+ T cells (left panel). Data show granzyme B expression in P14 T cells at D7. b-e Data are representative of two experiments (n = 6 mice). p values calculated using a two-tailed paired t test. f,g, Naïve congenically-labelled WT or GFI1ΔCD8 P14 CD8+ T cells (CD45.1+) were adoptively transferred into C57BL/6 mice that were infected with LCMVc13 24 h later. Nuclei from activated splenic P14 T cells (D7 after infection) and naïve P14 T cells were isolated to perform bulk ATAC-seq. f, Chromatin accessibility read density enrichment around peak centres for P14 T cells. Upper panels show the average profile around detected peak centres. Lower panels show read intensity heatmaps ranked by total read intensity. Reads are centred on the middle of the accessible peak ±1.5 Kbp. Data pooled from three samples to generate read density map. g, Number of differentially accessible regions detected in naïve GFI1ΔCD8 P14 CD8+ T cells and annotated in and around promotor or exon regions.