Extended Data Fig. 9: GFI1-deficient CD8+ T cells exhibit reduced proliferation and are prone to activation induced T cell death.
From: GFI1-driven transcriptional and epigenetic programs maintain CD8+ T cell stemness and persistence

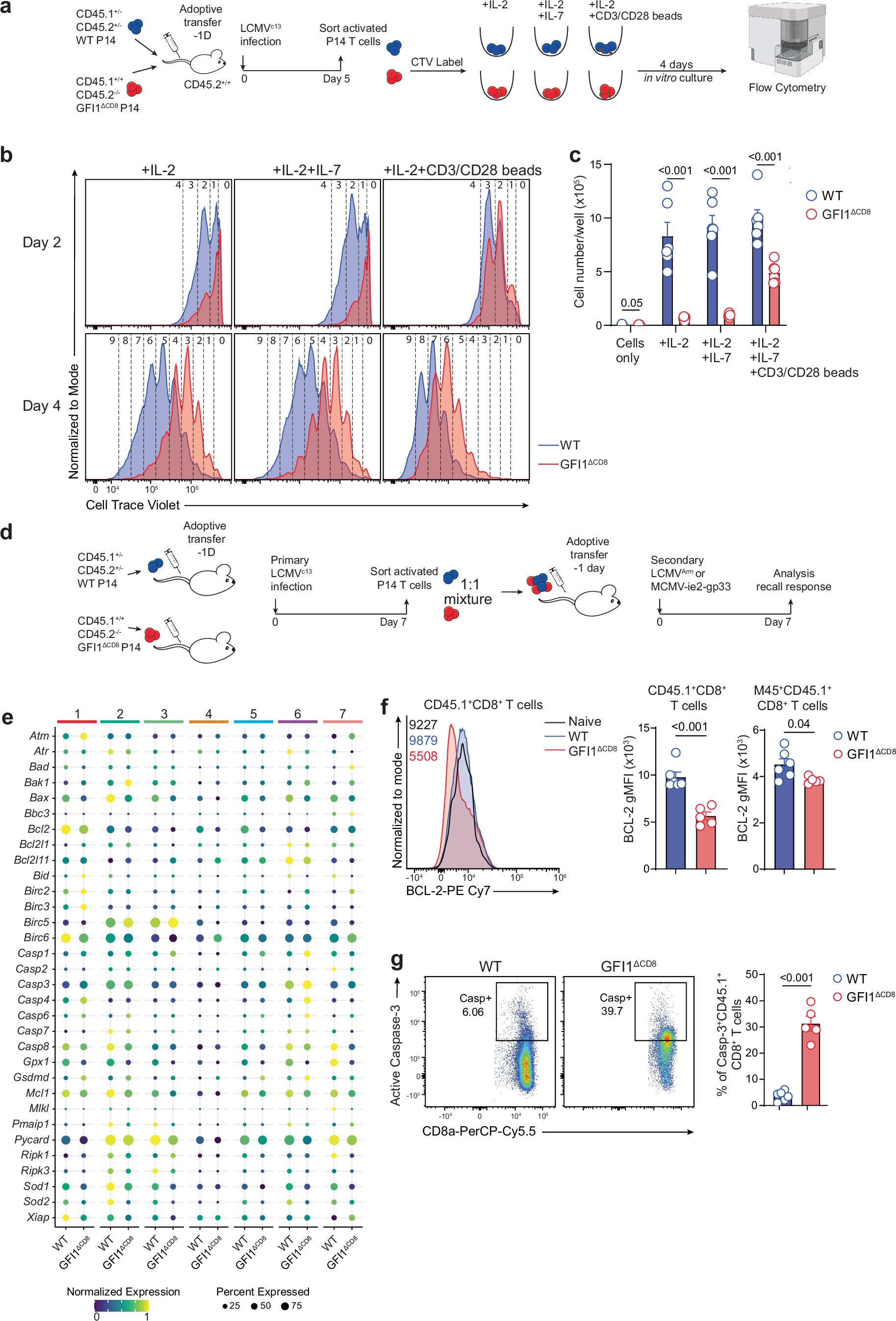
a, Schematic representation showing naïve P14 CD8+ T cells transfer to C57BL/6 mice that were infected with LCMVc13 after 24 h. P14 T cells were isolated at D5 after infection, labelled with CTV then cultured in vitro for 4 days with IL-2, IL-2 + IL-7 or IL-2 + CD3/CD28 beads. b, Flow cytometric histograms showing WT (blue) and GFI1ΔCD8 (red) CD8+ T cell proliferation. Dotted lines mark cell divisions. c, Total number of WT and GFI1ΔCD8 CD8+ T cells per well after 4 days in vitro culture shown as mean ± s.e.m. Data pooled from two independent experiments (n = 6 mice). p values were calculated using a two-tailed Student’s t test. d, Schematics showing P14 T cell activation with primary infection, sorting, and transfer to secondary recipients and virus infection. e, Naïve congenically-labelled WT or GFI1ΔCD8 P14 CD8+ T cells (CD45.1+) were transferred to C57BL/6 mice that were subsequently infected with LCMVc13 the next day. P14 T cells were isolated on D7 after infection for scMutiomic-seq. Dot plot showing expression of selected cell death related genes in WT and GFI1ΔCD8 P14 T cells, with dot size indicating fraction of cells expressing gene and colour representing mean expression. f, Mixed bone marrow chimeras were generated by adoptive transfer of equal mix of WT CD45.1+ and WT CD45.2+ (WT + WT) or GFI1ΔCD8 CD45.1+ and WT CD45.2+ (WT + GFI1ΔCD8) bone marrow into irradiated C57BL/6 mice that were infected with MCMV intraperitoneally at D60 after reconstitution. Histograms (left panel) and bar plots (right panels) showing expression of BCL-2 in CD8+ T cells isolated from spleen at D7 after infection shown as mean ± s.e.m. g, Flow cytometric plot showing frequency of caspase-3+ (casp-3) CD45.1+CD8+ T cells isolated from spleen 7 days after infection (left panels). Frequency of casp-3+ CD45.1+ CD8+ T cells in spleen 7 days after infection shown as mean ± s.e.m. (right panel). f, g, Data pooled from two experiments (n = 5 or 6mice). p values were determined using a two-tailed unpaired Student’s t test.