Extended Data Fig. 4: Immune profiling in DlstTreg-WT and DlstTreg-KO mice.
From: Succinate drives gut inflammation by promoting FOXP3 degradation through a molecular switch

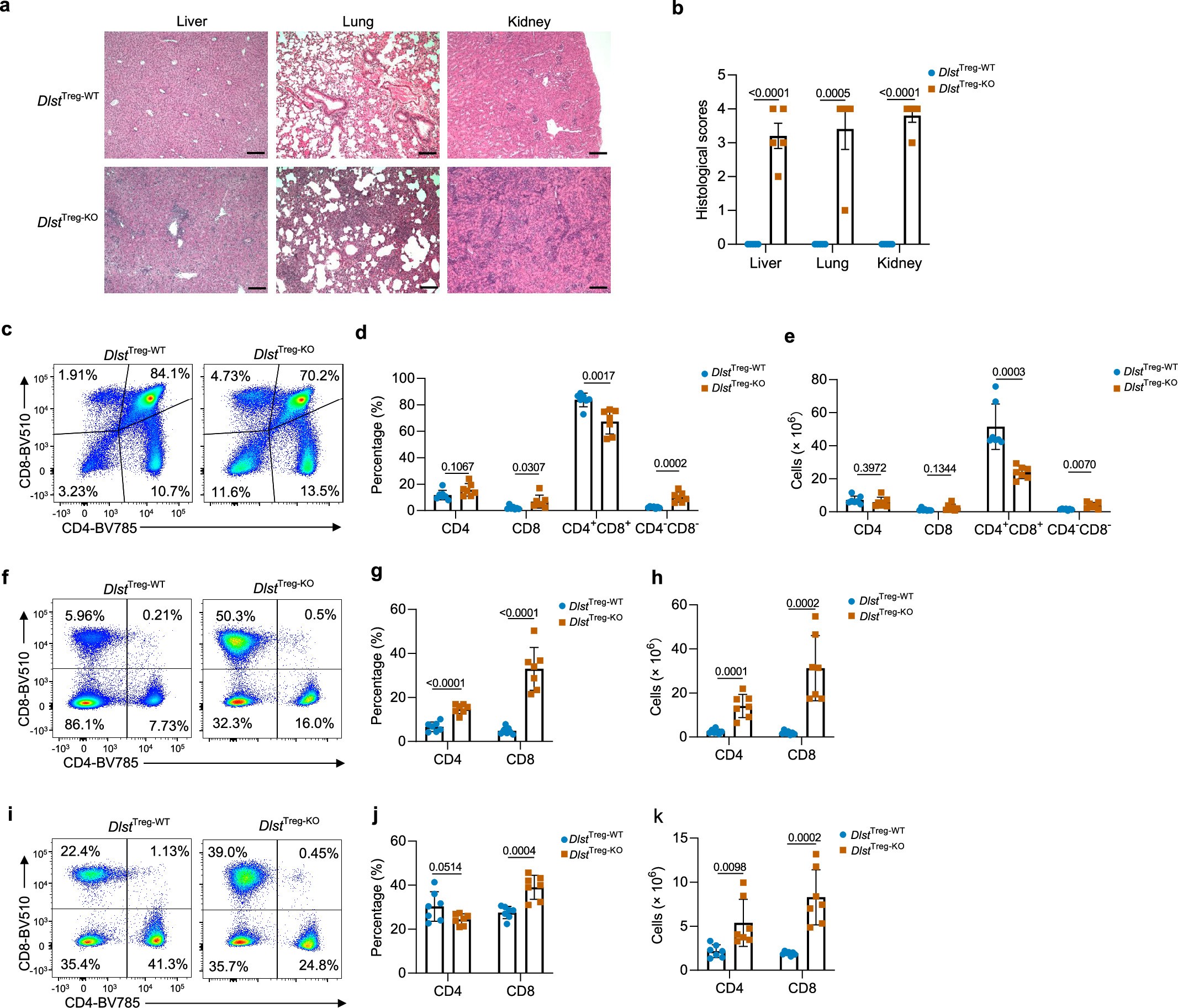
a-b, Representative images of H&E staining (a) and histopathological scores (b) from the liver, lung, and kidney of 3-week-old DlstTreg-WT and DlstTreg-KO mice. n = 5, per group. Scale bar, 100 μm. c-e, Representative flow cytometry (c) and quantification of the percentage (d) and absolute numbers (e) of CD4+CD8-, CD4-CD8+, CD4+CD8+, and CD4-CD8-T cells in the thymus from 3-week-old DlstTreg-WT and DlstTreg-KO mice. n = 7, per group. f-h, Representative flow cytometry (f) and quantification of the percentage (g) and absolute numbers (h) of CD4+CD8- and CD4-CD8+ T cells in the spleen from 3-week-old DlstTreg-WT and DlstTreg-KO mice. n = 7, per group. i-k, Representative flow cytometry (i) and quantification of the percentage (j) and absolute numbers (k) of CD4+CD8- and CD4-CD8+ T cells in the lymph nodes from 3-week-old DlstTreg-WT and DlstTreg-KO mice. n = 7, per group. Data are shown as means ± s.d. (d,e,g,h,j,k) or sem (b), and analyzed by two-tailed unpaired Student’s t test. Numbers in the bars represent exact P values.