Abstract
Succinate levels are increased in inflammatory bowel disease (IBD), but its role in disease pathogenicity remains unknown. Here we showed that succinate promoted colitis in mice by reducing the expression of FOXP3 and increasing the expression of interleukin-17 in regulatory T (Treg) cells. Succinate selectively reduced the expression of 2-oxoglutarate dehydrogenase complex (OGDHc), the enzyme for succinyl-CoA synthesis, which in turn reduced FOXP3 succinylation and made FOXP3 lysine residues available for ubiquitination and FOXP3 protein degradation. Genetic deletion of Dlst, a member of OGDHc, in Treg cells led to reduced expression of FOXP3, impaired Treg cells function and severe gut inflammation. Restoring FOXP3 expression fully rescued the immune suppressive functions of Dlst-deficient Treg cells. In individuals with IBD, FOXP3 and OGDHc levels were reduced in Treg cells and negatively correlated with succinate levels and inflammation severity. This study identifies succinate as a pathogenic factor in IBD, uncovering a succinate-driven molecular switch that regulates FOXP3 stability and Treg cells function during inflammation.
This is a preview of subscription content, access via your institution
Access options
Access Nature and 54 other Nature Portfolio journals
Get Nature+, our best-value online-access subscription
$32.99 / 30 days
cancel any time
Subscribe to this journal
Receive 12 print issues and online access
$259.00 per year
only $21.58 per issue
Buy this article
- Purchase on SpringerLink
- Instant access to the full article PDF.
USD 39.95
Prices may be subject to local taxes which are calculated during checkout








Similar content being viewed by others
Data availability
Bulk RNA sequencing data are deposited in the Gene Expression Omnibus (GEO) under accession no. GSE277632. All other data are included in the supplementary information or available from the authors upon reasonable request. Source data are provided with this paper.
Code availability
There are no custom codes and mathematical algorithms in this study.
References
Muzammil, M. A. et al. Advancements in inflammatory bowel disease: a narrative review of diagnostics, management, epidemiology, prevalence, patient outcomes, quality of life, and clinical presentation. Cureus. 15, e41120 (2023).
Glassner, K. L., Abraham, B. P. & Quigley, E. M. M. The microbiome and inflammatory bowel disease. J. Allergy Clin. Immunol. 145, 16–27 (2020).
Ooi, M. et al. GC/MS-based profiling of amino acids and TCA cycle-related molecules in ulcerative colitis. Inflamm. Res 60, 831–840 (2011).
Wei, Y. H., Ma, X., Zhao, J. C., Wang, X. Q. & Gao, C. Q. Succinate metabolism and its regulation of host-microbe interactions. Gut Microbes 15, 2190300 (2023).
Osaka, T. et al. Meta-analysis of fecal microbiota and metabolites in experimental colitic mice during the inflammatory and healing phases. Nutrients 9, 1329 (2017).
Fremder, M. et al. A transepithelial pathway delivers succinate to macrophages, thus perpetuating their pro-inflammatory metabolic state. Cell Rep. 36, 109521 (2021).
Fujiwara, H. et al. Mitochondrial complex II in intestinal epithelial cells regulates T cell-mediated immunopathology. Nat. Immunol. 22, 1440–1451 (2021).
Sakaguchi, S. Naturally arising Foxp3-expressing CD25+CD4+ regulatory T cells in immunological tolerance to self and non-self. Nat. Immunol. 6, 345–352 (2005).
Hovhannisyan, Z., Treatman, J., Littman, D. R. & Mayer, L. Characterization of interleukin-17-producing regulatory T cells in inflamed intestinal mucosa from patients with inflammatory bowel diseases. Gastroenterology 140, 957–965 (2011).
Burzyn, D., Benoist, C. & Mathis, D. Regulatory T cells in nonlymphoid tissues. Nat. Immunol. 14, 1007–1013 (2013).
Clough, J. N., Omer, O. S., Tasker, S., Lord, G. M. & Irving, P. M. Regulatory T-cell therapy in Crohn’s disease: challenges and advances. Gut 69, 942–952 (2020).
Laukova, M. & Glatman Zaretsky, A. Regulatory T cells as a therapeutic approach for inflammatory bowel disease. Eur. J. Immunol. 53, e2250007 (2023).
Zhou, L. et al. TGF-β-induced Foxp3 inhibits T(H)17 cell differentiation by antagonizing RORγt function. Nature 453, 236–240 (2008).
Fallarino, F. et al. The combined effects of tryptophan starvation and tryptophan catabolites down-regulate T cell receptor zeta-chain and induce a regulatory phenotype in naive T cells. J. Immunol. 176, 6752–6761 (2006).
Curti, A. et al. Modulation of tryptophan catabolism by human leukemic cells results in the conversion of CD25− into CD25+ T regulatory cells. Blood 109, 2871–2877 (2007).
Van, N. T. et al. Dietary L-Tryptophan consumption determines the number of colonic regulatory T cells and susceptibility to colitis via GPR15. Nat. Commun. 14, 7363 (2023).
Schneider, C. et al. A metabolite-triggered tuft cell-ILC2 circuit drives small intestinal remodeling. Cell 174, 271–284 e214 (2018).
Tannahill, G. M. et al. Succinate is an inflammatory signal that induces IL-1β through HIF-1α. Nature 496, 238–242 (2013).
Losman, J. A., Koivunen, P. & Kaelin, W. G. Jr. 2-Oxoglutarate-dependent dioxygenases in cancer. Nat. Rev. Cancer 20, 710–726 (2020).
Chaudhuri, S. M. et al. Mediator complex subunit 1 architects a tumorigenic Treg cell program independent of inflammation. Cell Rep. Med. 5, 101441 (2024).
Mellid, S. et al. DLST mutations in pheochromocytoma and paraganglioma cause proteome hyposuccinylation and metabolic remodeling. Cancer Commun. 43, 838–843 (2023).
Shimizu, K. et al. Interplay between protein acetylation and ubiquitination controls MCL1 protein stability. Cell Rep. 37, 109988 (2021).
Sakaguchi, S. et al. Regulatory T cells and human disease. Annu. Rev. Immunol. 38, 541–566 (2020).
Chen, Z. et al. The ubiquitin ligase Stub1 negatively modulates regulatory T cell suppressive activity by promoting degradation of the transcription factor Foxp3. Immunity 39, 272–285 (2013).
Cortez, J. T. et al. CRISPR screen in regulatory T cells reveals modulators of Foxp3. Nature 582, 416–420 (2020).
Montauti, E. et al. A deubiquitination module essential for Treg fitness in the tumor microenvironment. Sci. Adv. 8, eabo4116 (2022).
Li, Y. et al. USP21 prevents the generation of T-helper-1-like Treg cells. Nat. Commun. 7, 13559 (2016).
Li, B. et al. FOXP3 interactions with histone acetyltransferase and class II histone deacetylases are required for repression. Proc. Natl Acad. Sci. USA 104, 4571–4576 (2007).
Kagoya, Y. et al. Arginine methylation of FOXP3 is crucial for the suppressive function of regulatory T cells. J. Autoimmun. 97, 10–21 (2019).
van Loosdregt, J. et al. Stabilization of the transcription factor Foxp3 by the deubiquitinase USP7 increases Treg-cell-suppressive capacity. Immunity 39, 259–271 (2013).
Yang, J. et al. The deubiquitinase USP44 promotes Treg function during inflammation by preventing FOXP3 degradation. EMBO Rep. 21, e50308 (2020).
Burr, S. P. et al. Mitochondrial protein lipoylation and the 2-oxoglutarate dehydrogenase complex controls HIF1α stability in aerobic conditions. Cell Metab. 24, 740–752 (2016).
Xu, W. et al. Oncometabolite 2-hydroxyglutarate is a competitive inhibitor of α-ketoglutarate-dependent dioxygenases. Cancer Cell 19, 17–30 (2011).
Connors, J., Dawe, N. & Van Limbergen, J. The role of succinate in the regulation of intestinal inflammation. Nutrients 11, 25 (2018).
Sugihara, K. & Kamada, N. Metabolic network of the gut microbiota in inflammatory bowel disease. Inflamm. Regen. 44, 11 (2024).
Seyedian, S. S., Nokhostin, F. & Malamir, M. D. A review of the diagnosis, prevention, and treatment methods of inflammatory bowel disease. J. Med. Life 12, 113–122 (2019).
Laass, M. W., Roggenbuck, D. & Conrad, K. Diagnosis and classification of Crohn’s disease. Autoimmun. Rev. 13, 467–471 (2014).
Lee, S. M., Gao, B. & Fang, D. FoxP3 maintains Treg unresponsiveness by selectively inhibiting the promoter DNA-binding activity of AP-1. Blood 111, 3599–3606 (2008).
Weinberg, S. E. et al. Mitochondrial complex III is essential for suppressive function of regulatory T cells. Nature 565, 495–499 (2019).
Lancaster, M. S. et al. Loss of succinyl-CoA synthetase in mouse forebrain results in hypersuccinylation with perturbed neuronal transcription and metabolism. Cell Rep. 42, 113241 (2023).
Xin, G. et al. A critical role of IL-21-Induced BATF in sustaining CD8-T-cell-mediated chronic viral control. Cell Rep. 13, 1118–1124 (2015).
Wang, S. et al. CRISPR screening identifies the deubiquitylase ATXN3 as a PD-L1-positive regulator for tumor immune evasion. J. Clin. Invest. 133, e167728 (2023).
Zhang, Y. et al. USP22 controls iNKT immunity through MED1 suppression of histone H2A monoubiquitination. J. Exp. Med. 217, e20182218 (2020).
Yu, Y. et al. Glucose promotes regulatory T cell differentiation to maintain intestinal homeostasis. iScience 25, 105004 (2022).
Xu, Y. et al. The E3 ligase Hrd1 stabilizes Tregs by antagonizing inflammatory cytokine-induced ER stress response. JCI Insight 4, e121887 (2019).
Acknowledgements
We thank N. Chandel (Department of Medicine, Northwestern University) for critical discussion for the study, and the Northwestern Lurie Cancer Center flow cytometry core for their service support. This work was supported by National Institutes of Health grants R01DK126908, R01DK120330, R01CA257520 and CA232347 (to D.F.), RO1DK135193 and RO1DK124132 (to Y.C.), the Digestive Health Foundation at Northwestern Medicine and RO1DK135620 (P.D.) and T32GM105538 and T32GM149439 (to A.Y.T.).
Author information
Authors and Affiliations
Contributions
Conceptualization, H.W. and D.F; methodology, H.W., Y.C., K.L., N.L.M. and D.F.; investigation, H.W., D.H., Y.C., Q.G., K.L., N.L.M., A.Y.T., R.I., B.G., L.S. and X.Z.; formal analysis, H.W. and D.F.; writing – original draft, H.W. and D.F.; writing – review and editing, H.W., Q.G., A.Y.T., Q.Z., Q.Y., S.E.W., N.C., X.Z., P.S.D., Y.Z., Z.L. and D.F.; funding acquisition, D.F., Y.C., P.D. and A.Y.T.; supervision, Z.L. and D.F.
Corresponding authors
Ethics declarations
Competing interests
The authors declare no competing interests.
Peer review
Peer review information
Nature Immunology thanks Bin Li and Ye Zheng for their contribution to the peer review of this work. Primary Handling Editor: Ioana Staicu, in collaboration with the Nature Immunology team. Peer reviewer reports are available.
Additional information
Publisher’s note Springer Nature remains neutral with regard to jurisdictional claims in published maps and institutional affiliations.
Extended data
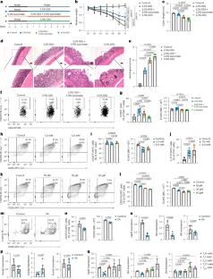
Extended Data Fig. 1 Analysis of succinate on DSS-induced colitis.
a, The absolute number of CD45+ immune cells in the colon at day 7 in C57BL/6 J mice treated with 2.5% DSS (hereafter 2.5% DSS, n = 8) or 3% DSS (3% DSS, n = 5) in drinking water for 7 days, or with 3% succinate in drinking water for 3 days before treatment with 2.5% DSS and 3% succinate for 7 days (2.5% DSS + 3% succinate, n = 8) or none of the above (control, n = 4). b, Representative flow cytometry of CD4+ and CD8+ T cells in CD45+ cells in the inflamed colon at day 7 in mice as in a. c, The percentage and absolute number of CD4+CD45+ T cells in the inflamed colon at day 7 in mice as in a. d, The percentage and absolute number of CD8+CD45+ T cells in the inflamed colon at day 7 in mice as in a. e-f, Representative flow cytometry (e) of and absolute number (f) of CD45+CD4+FoxP3- conventional T cells in the inflamed colon at day 7 in mice as in a. Data are shown as means ± s.d., and analyzed by one-way ANOVA with Tukey’s post hoc test. Numbers in the bars represent exact P values. Data are representative of two independent experiments.
Extended Data Fig. 2 Analysis of ROR-γt, IL-2, IL-4, and IFN-γ expression in iTreg cells by succinic acid treatment.
a, Representative flow cytometry of the percentage of IL-17+FoxP3+ iTreg cells in C57BL/6 J murine splenic CD4+ T cells cultured under iTreg cell-polarizing conditions (IL-2 + TGF-β) in the presence of 0 mM (control), 1.0 mM, or 5.0 mM SA for 5 days. b-c, Representative flow cytometry (b) and quantification (c) of the percentage of ROR-γt+FoxP3+ iTreg cells in CD4+T cells as in a). d-e, Representative flow cytometry (d) and quantification (e) of the percentage of IL-2+FoxP3+ iTreg cells in CD4+T cells as in a). f-g, Representative flow cytometry (f) and quantification (g) of the percentage of IL-4+FoxP3+ iTreg cells in CD4+T cells as in a). h-i, Representative flow cytometry (h) and quantification (i) of the percentage of IFN-γ+FoxP3+ iTreg cells in CD4+T cells as in a). j-k, Representative flow cytometry (j) and quantification (k) of the percentage of CD25+FoxP3+ iTreg cells and FoxP3 mean fluorescent intensity (MFI) in C57BL/6 J murine splenic CD4+ T cells cultured under iTreg cells polarizing conditions (IL-2 + TGF-β) in the presence of 0 mM (control), 0.1 mM, 0.25 mM, 0.5 mM, 1.0 mM, or 5.0 mM succinic acid (SA) for 5 days. l-m, Representative flow cytometry (l) and quantification (m) of FoxP3 MFI CD25+FoxP3+ iTreg cells in C57BL/6 J murine splenic CD4+ T cells cultured under iTreg cells polarizing conditions (IL-2 + TGF-β) in the presence of SA (0.1 mM) or IFN-γ (50 ng/mL) or both for 5 days. Data are shown as means ± s.d., and analyzed by one-way ANOVA with Tukey’s post hoc test. Numbers in the bars represent exact P values. Data are representative of at least three independent experiments.
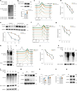
Extended Data Fig. 3 Analysis of the SUCNR1 signaling and HIF-1α activation on succinate-mediated FoxP3 downregulation.
a-b, Immunoblot (a) and quantification (b) of FoxP3 protein levels in human Treg-like MT-2 cells cultured with succinic acid (SA, 5 mM) or the SUCNR1-specific antagonist NF-56-EJ40 (1 μM) or both, for 2 days. c-d, Representative flow cytometry (c) and quantification (d) of the percentage of CD25+FoxP3+ iTreg cells in human naïve CD4+ T cells cultured under iTreg cells polarizing conditions (IL-2 + TGF-β) in the presence of SA (1 mM) and/or NF-56-EJ40 (1 μM) for 5 days. e-f, Representative flow cytometry (e) and quantification (f) of the percentage of CD25+FoxP3+ iTreg cells in C57BL/6 J murine splenic CD4+ T cells cultured under iTreg cells polarizing conditions (IL-2 + TGF-β) in the presence of in the presence of SA (1 mM) and/or Bay 87-2243 (20 nM), a HIF-1α inhibitor, for 5 days. g, RT-PCR expression of Suclg1, Suclg2, and Sucla2 in splenic C57BL/6 J murine CD4+ T cells cultivated under TH0 (IL-2), TH1 (IL-2 + IL-12), TH2 (IL-2 + IL-4), TH17 (IL-6 + TGF-β) and iTreg cells (IL-2 + TGF-β) polarization conditions for 3 days. Data are shown as means ± s.d., and analyzed by one-way ANOVA with Tukey’s post hoc test (b,d,f) or two-tailed unpaired Student’s t test (g). Numbers in the bars represent exact P values. Data are representative of at least three independent experiments.
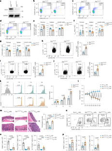
Extended Data Fig. 4 Immune profiling in DlstTreg-WT and DlstTreg-KO mice.
a-b, Representative images of H&E staining (a) and histopathological scores (b) from the liver, lung, and kidney of 3-week-old DlstTreg-WT and DlstTreg-KO mice. n = 5, per group. Scale bar, 100 μm. c-e, Representative flow cytometry (c) and quantification of the percentage (d) and absolute numbers (e) of CD4+CD8-, CD4-CD8+, CD4+CD8+, and CD4-CD8-T cells in the thymus from 3-week-old DlstTreg-WT and DlstTreg-KO mice. n = 7, per group. f-h, Representative flow cytometry (f) and quantification of the percentage (g) and absolute numbers (h) of CD4+CD8- and CD4-CD8+ T cells in the spleen from 3-week-old DlstTreg-WT and DlstTreg-KO mice. n = 7, per group. i-k, Representative flow cytometry (i) and quantification of the percentage (j) and absolute numbers (k) of CD4+CD8- and CD4-CD8+ T cells in the lymph nodes from 3-week-old DlstTreg-WT and DlstTreg-KO mice. n = 7, per group. Data are shown as means ± s.d. (d,e,g,h,j,k) or sem (b), and analyzed by two-tailed unpaired Student’s t test. Numbers in the bars represent exact P values.
Extended Data Fig. 5 Immune profiling in DlstTreg-WT and DlstTreg-KO mice.
a-c, Representative flow cytometry (a) and quantification of the percentage of CD62LhiCD44low naïve and CD62LlowCD44hi effector CD4+ T cells in the spleen (b) and lymph node (c) from 3-week-old DlstTreg-WT and DlstTreg-KO mice. n = 7, per group. d-f, Representative flow cytometry (d) and quantification of the percentage of CD62LhiCD44low naïve and CD62LlowCD44hi effector CD8+ T cells in the spleen (e) and lymph nodes (f) from 3-week-old DlstTreg-WT and DlstTreg-KO mice. n = 7, per group. g-h, Representative flow cytometry (g) and quantification (h) of the percentage of IL-2+CD4+FoxP3-, IL-4+CD4+FoxP3-, IL-17+CD4+FoxP3-, and IFN-γ+CD4+FoxP3- T cells in the spleen from 3-week-old DlstTreg-WT and DlstTreg-KO mice. n = 6, per group. i–n, Histogram and quantification of specified cell surface proteins in CD4+CD25+FoxP3+ Treg cells in the thymus (i,j), spleen (k,l), and lymph node (m,n) from 3-week-old DlstTreg-WT and DlstTreg-KO mice. n = 6, per group. Numbers in quadrants indicate the value of mean fluorescent intensity (MFI) (i,k,m). Data are shown as means ± s.d. (b,c,e,f,h) or sem (j,l,n), and analyzed by two-tailed unpaired Student’s t test.
Extended Data Fig. 6 Immune profiling in DlstTreg-iWT and DlstTreg-iKO mice.
6-9-week-old DlstTreg-iWT and DlstTreg-iKO mice were treated with tamoxifen for 6 days, and sacrificed at day 8. a, Spleen weight in DlstTreg-iWT and DlstTreg-iKO mice. n = 5, per group. b, Total cellularity of thymus, spleen, and lymph node in DlstTreg-iWT and DlstTreg-iKO mice. n = 5, per group. c-e, Representative flow cytometry (c) and quantification of the percentage (d) and absolute numbers (e) of CD4+CD8-, CD4-CD8+, CD4+CD8+, and CD4-CD8-T cells in the thymus of DlstTreg-iWT and DlstTreg-iKO mice. n = 5, per group. f-h, Representative flow cytometry (f) and quantification of the percentage (g) and absolute numbers (h) of CD4+CD8-, CD4-CD8+ T cells in the spleen of DlstTreg-iWT and DlstTreg-iKO mice. n = 5, per group. i-k, Representative flow cytometry (i) and quantification of the percentage (j) and absolute numbers (k) of CD4+CD8-, CD4-CD8+ T cells in the lymph node of DlstTreg-iWT and DlstTreg-iKO mice. n = 5, per group. l-q, Histogram and quantification of specified cell surface proteins in CD4+CD25+FoxP3+ Treg cells in the thymus (l,m), spleen (n,o), and lymph node (p,q) from DlstTreg-iWT and DlstTreg-iKO mice. n = 5, per group. Numbers in quadrants indicate the value of mean fluorescent intensity (MFI). (l,n,p) Data are shown as means ± s.d. (a,b,c,d,e,g,h,j,k) or sem (m,o,q), and analyzed by two-tailed unpaired Student’s t test.
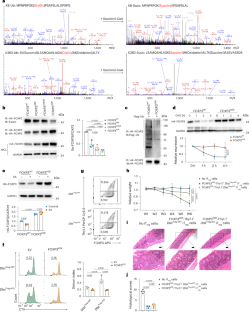
Extended Data Fig. 7 Metabolite alterations in DLST-deficient Treg cells.
a-c, Representative flow cytometry (a) and the quantification of the percentage of CD25+FoxP3+ iTreg cells (b) and FoxP3 MFI in CD4+ T cells cultured under iTreg cells polarizing conditions (IL-2 + TGF-β) in the presence of 4-hydroxytamoxifen (1 μM) for 5 days from the spleen of DlstTreg-iWT and DlstTreg-iKO mice. d-g, Heatmap showing the altered metabolites in iTreg cells polarized from DlstTreg-iWT and DlstTreg-iKO mice, quantified by LC–MS (d), the pathway enrichment for the upregulated (e) and downregulated (f) metabolites in iTreg cells polarized from DlstTreg-iKO mice, and TCA cycle-associated metabolites in iTreg cells polarized from DlstTreg-iWT and DlstTreg-iKO mice, quantified by LC–MS (g). Data are shown as means ± s.d., and analyzed by two-tailed unpaired Student’s t test. Data are representative of three independent experiments.
Extended Data Fig. 8 Analysis of FoxP3 mRNA levels in iTregs and total protein succinylation in MT-2 cells.
a) RT-PCR expression of FoxP3 in splenic C57BL/6J mice CD4+ T cells cultured under iTreg cells polarizing conditions (IL-2 + TGF-β) in the presence of 0 mM (control) or 1 mM succinic acid (SA) for 5 days. b) RT-PCR expression of FoxP3 in splenic DlstTreg-iWT and DlstTreg-iKO mice CD4+ T cells cultured under iTreg cells polarizing conditions (IL-2 + TGF-β) in the presence of SA (1 mM) and 4-hydroxytamoxifen (1 μM) for 5 days. c) Immunoblot of FoxP3, DLST, succinyllysine, and GAPDH in the cell lysates of human Treg-like MT-2 cells after 24-hour-treatment with SA (5 mM) for 24 hours. d) Immunoblot of succinyllysine, FoxP3, and GAPDH in the cell lysates of MT-2 cells after 24-hour-treatment with 0 μM, 1 μM, or 5 μM succinyl-CoA. e) Immunoblot of succinyllysine, FoxP3, and GAPDH in the cell lysates of MT-2 cells after 24-hour-treatment with 0 μM, 1 μM, or 5 μM succinyl-CoA. Data are shown as means ± s.d., and analyzed by two-tailed unpaired Student’s t test. Data are representative of at least two independent experiments.
Extended Data Fig. 9 Analysis of Succinyl-CoA effects on the suppressive functions of DlstTreg-iKO cells in vitro.
a-b, Histogram (a) and quantification (b) of the in vitro suppressive activity of iTreg cells polarized from splenic CD4+T cells of DlstTreg-iWT and DlstTreg-iKO mice assessed by the division of CD8+ T cells in the presence or absence of succinyl-CoA (5 μM). 1:1, 1:2, and 1:4 indicated the ratio of iTreg cells to CD8+T cells. Splenic CD4+ T cells from DlstTreg-iWT and DlstTreg-iKO mice were cultivated under iTreg cells polarizing conditions (IL-2 + TGF-β) in the presence of 4-hydroxytamoxifen (1 μM) for 5 days, and further treated with IL-2 (5 ng/mL), with/without inflammatory cytokines IFN-γ (100 ng/mL), IL-4 (10 ng/mL), IL-6 (50 ng/mL), and IL-12 (10 ng/mL) for another 3 days. c-d, Representative flow cytometry (c) and quantification of the MFI of FoxP3 (d) in CD4+CD25+FoxP3+ iTreg cells from DlstTreg-iWT and DlstTreg-iKO mice. e, The degradation rate of FoxP3 MFI in CD4+CD25+FoxP3+ iTreg cells in various inflammatory contexts, normalized to no treatment (control). Data are shown as means ± s.d., and analyzed by two-tailed unpaired Student’s t test. Data are representative of three independent experiments.
Supplementary information
Source data
Source Data Fig. 1 (download XLSX )
Statistical Source Data.
Source Data Fig. 2 (download XLSX )
Statistical Source Data.
Source Data Fig. 3 (download XLSX )
Statistical Source Data.
Source Data Fig. 3 (download PDF )
Unprocessed immunoblots.
Source Data Fig. 4 (download XLSX )
Statistical Source Data.
Source Data Fig. 5 (download XLSX )
Statistical Source Data.
Source Data Fig. 5 (download PDF )
Unprocessed immunoblots.
Source Data Fig. 6 (download XLSX )
Statistical Source Data.
Source Data Fig. 6 (download PDF )
Unprocessed immunoblots.
Source Data Fig. 7 (download XLSX )
Statistical Source Data.
Source Data Fig. 7 (download PDF )
Unprocessed immunoblots.
Source Data Fig. 8 (download XLSX )
Statistical Source Data.
Source Data Extended Data Fig. 1 (download XLSX )
Statistical Source Data.
Source Data Extended Data Fig. 2 (download XLSX )
Statistical Source Data.
Source Data Extended Data Fig. 3 (download XLSX )
Statistical Source Data.
Source Data Extended Data Fig. 3 (download PDF )
Unprocessed immunoblots.
Source Data Extended Data Fig. 4 (download XLSX )
Statistical Source Data.
Source Data Extended Data Fig. 5 (download XLSX )
Statistical Source Data.
Source Data Extended Data Fig. 6 (download XLSX )
Statistical Source Data.
Source Data Extended Data Fig. 7 (download XLSX )
Statistical Source Data.
Source Data Extended Data Fig. 8 (download XLSX )
Statistical Source Data.
Source Data Extended Data Fig. 8 (download PDF )
Unprocessed immunoblots.
Source Data Extended Data Fig. 9 (download XLSX )
Statistical Source Data.
Rights and permissions
Springer Nature or its licensor (e.g. a society or other partner) holds exclusive rights to this article under a publishing agreement with the author(s) or other rightsholder(s); author self-archiving of the accepted manuscript version of this article is solely governed by the terms of such publishing agreement and applicable law.
About this article
Cite this article
Wang, H., Hu, D., Cheng, Y. et al. Succinate drives gut inflammation by promoting FOXP3 degradation through a molecular switch. Nat Immunol 26, 866–880 (2025). https://doi.org/10.1038/s41590-025-02166-y
Received:
Accepted:
Published:
Version of record:
Issue date:
DOI: https://doi.org/10.1038/s41590-025-02166-y
This article is cited by
-
Lacticaseibacillus rhamnosus LRa05 mitigates DSS-Induced colitis via boosting beneficial gut microbiota and facilitating CD4⁺Foxp3⁺ Treg differentiation
BMC Microbiology (2026)
-
Dynamic regulation of TBK1 lactylation shapes antiviral immune responses
Cellular & Molecular Immunology (2026)
-
Succinate undermines FOXP3 stability and disrupts Treg cell function
Nature Immunology (2025)


