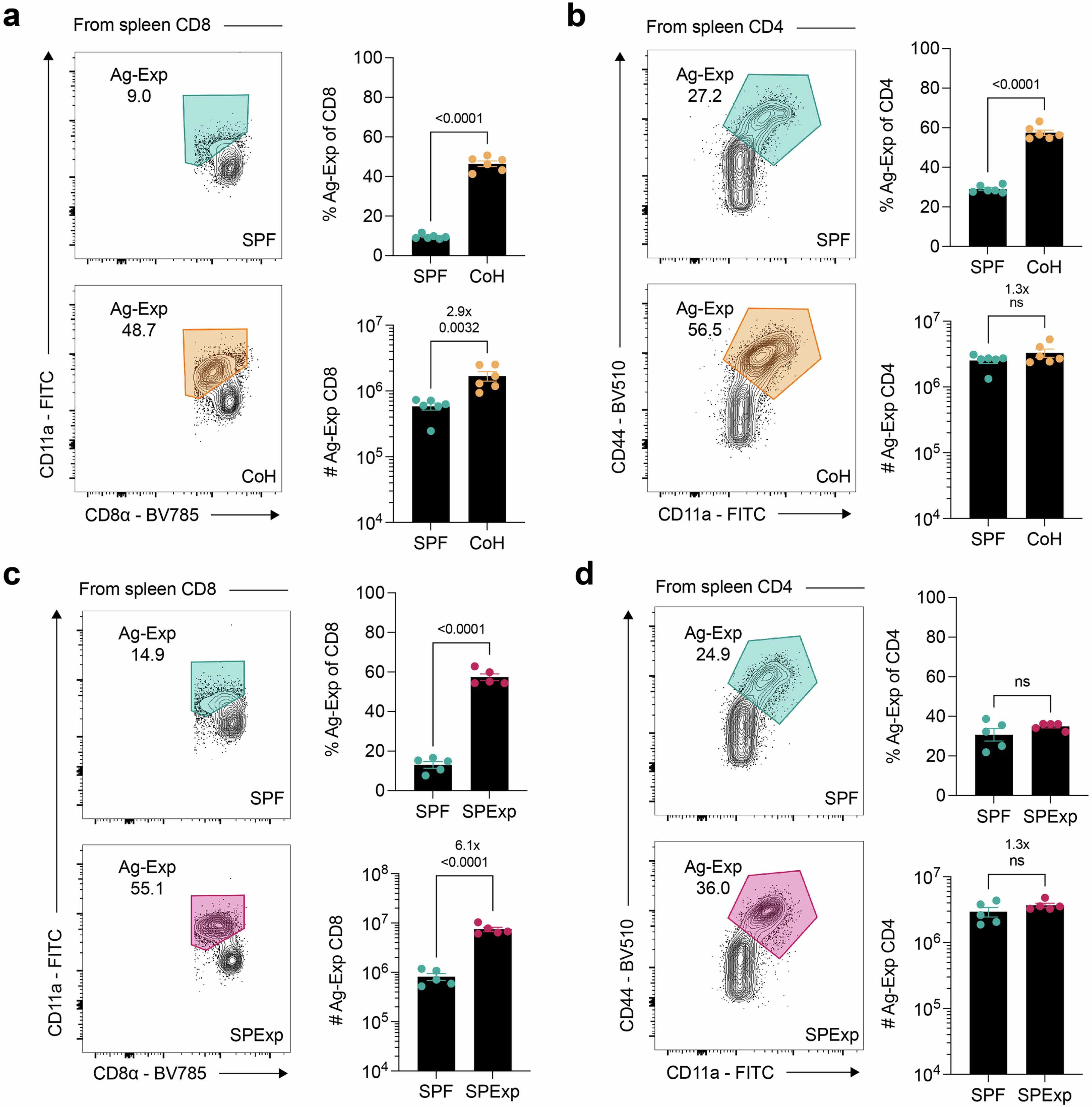
Extended Data Fig. 3: Splenic memory T cell populations are proportionally enhanced in microbe-experienced mice.

(a) Representative flow plot, frequency, and numbers of antigen-experienced (Ag-Exp, CD11ahi) CD8+ T cells in the spleens of SPF (n = 6) and CoH (n = 6) mice at D60. (b) Representative flow plot, frequency, and numbers of antigen-experienced (Ag-Exp, CD11ahiCD44hi) CD4+ T cells in the spleens of SPF and CoH mice. (c,d) Same as for (a,b) but for SPF (n = 5) and SPExp (n = 5) mice. Experiments in (a-d) show data from 1 of 3 independent experiments. Statistical significance was determined by two-sided unpaired Student’s t-test. Graphs show the mean ± s.e.m. with each symbol representing one mouse. Individual P values are noted on respective graphs.