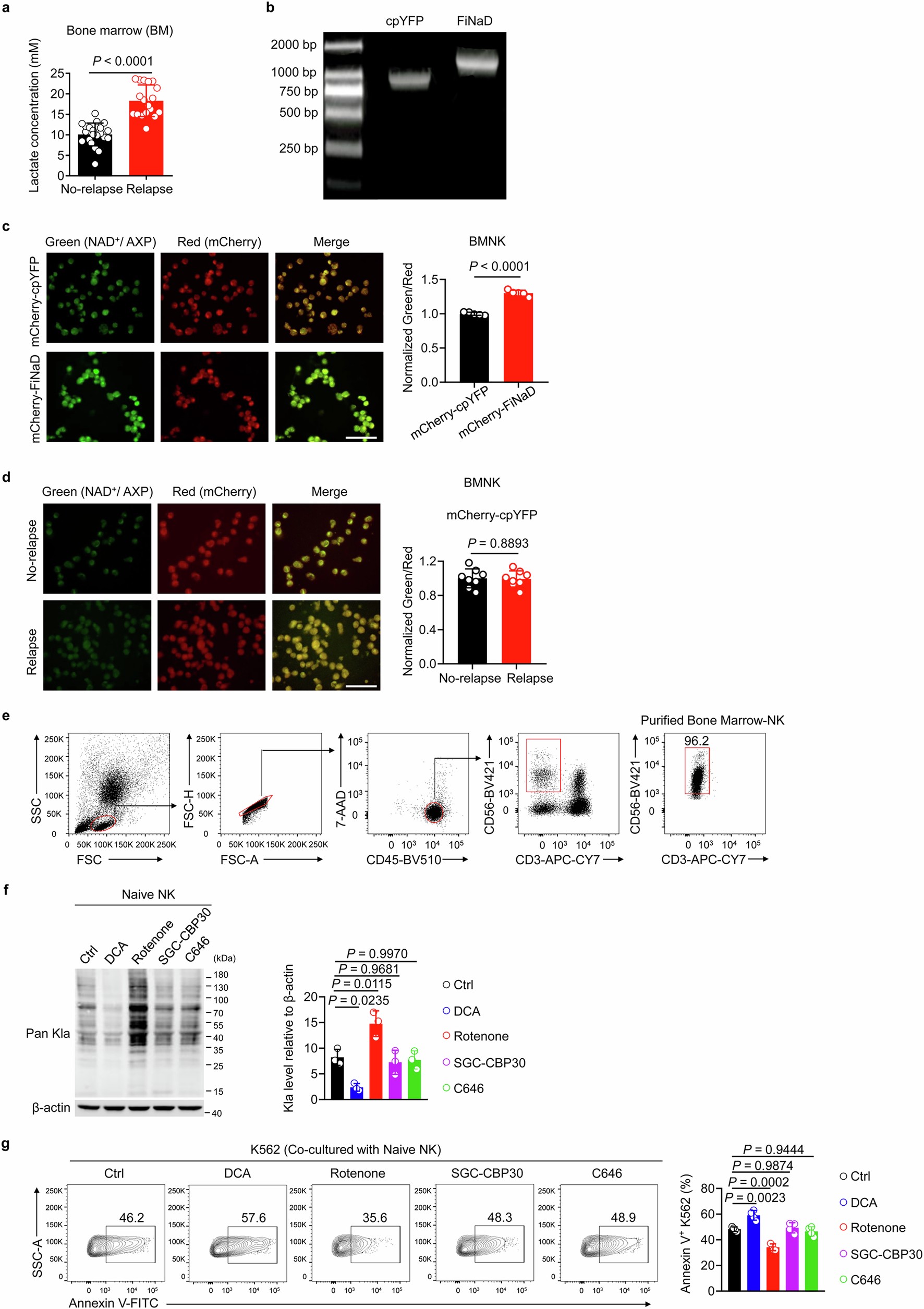
Extended Data Fig. 1: Measurement of lactate and validation of NAD+ sensor in NK cells.
From: Targeting lactylation reinforces NK cell cytotoxicity within the tumor microenvironment

(a) Lactate concentrations in the bone marrow fluid were measured in 2 groups of AML patients: those without relapse (n = 21) and those with relapse (n = 18). (b) DNA gel electrophoresis showed the cpYFP or FiNAD PCR amplified bands. The image is representative of three independent experiments. (c) Representative immunofluorescence images (left) and quantification (right) of mCherry-cpYFP or mCherry-FiNad levels in BMNK cells from AML patients with relapse (n = 5). Each dot represents a single field. Scale bars, 50 μm. (d) Representative immunofluorescence images (left) and quantification (right) of mCherry-cpYFP levels in BMNK cells from AML patients (n = 8) without or with relapse. Each dot represents a single field. Scale bars, 50 μm. (e) Gating strategy of NK cells for flow cytometry. For all experiments, FSC-A vs. SSC-A gates of the starting cell population were used to identify viable cells. Singlet cells were identified using FSC-A vs. FSC-H gating. Then, target cell population for further analysis were gated by cell surface marker. NK cells were gated by Dead-CD45+CD56+CD3-. (f) Immunoblot analysis (left) and quantification (right, n = 3) of the Kla level in total cell lysates isolated from naive healthy human NK cells subjected to the following treatments for 24 h: dichloroacetate (DCA, 20 mM), rotenone (20 nM), or Ep300 inhibitors (SGC-CBP30, 10 µM; C646, 10 µM), respectively. The image is representative of three independent experiments (β-actin as loading control). (g) Flow cytometry analysis (left) and quantification (right, n = 4) of the percentage of Annexin V+ K562 cells (target cells) co-cultured for 4 h with naive healthy human NK cells under the indicated treatments. Data in a, c and d were analyzed by two-tailed unpaired Student’s t-test; data in f and g were analyzed by one-way ANOVA with Tukey’s multiple comparisons test; means ± SD.