Extended Data Fig. 4: Intracellular translocation of CARD11 after TCR stimulation.
From: CARD11 signaling regulates CD8+ T cell tumoricidal function

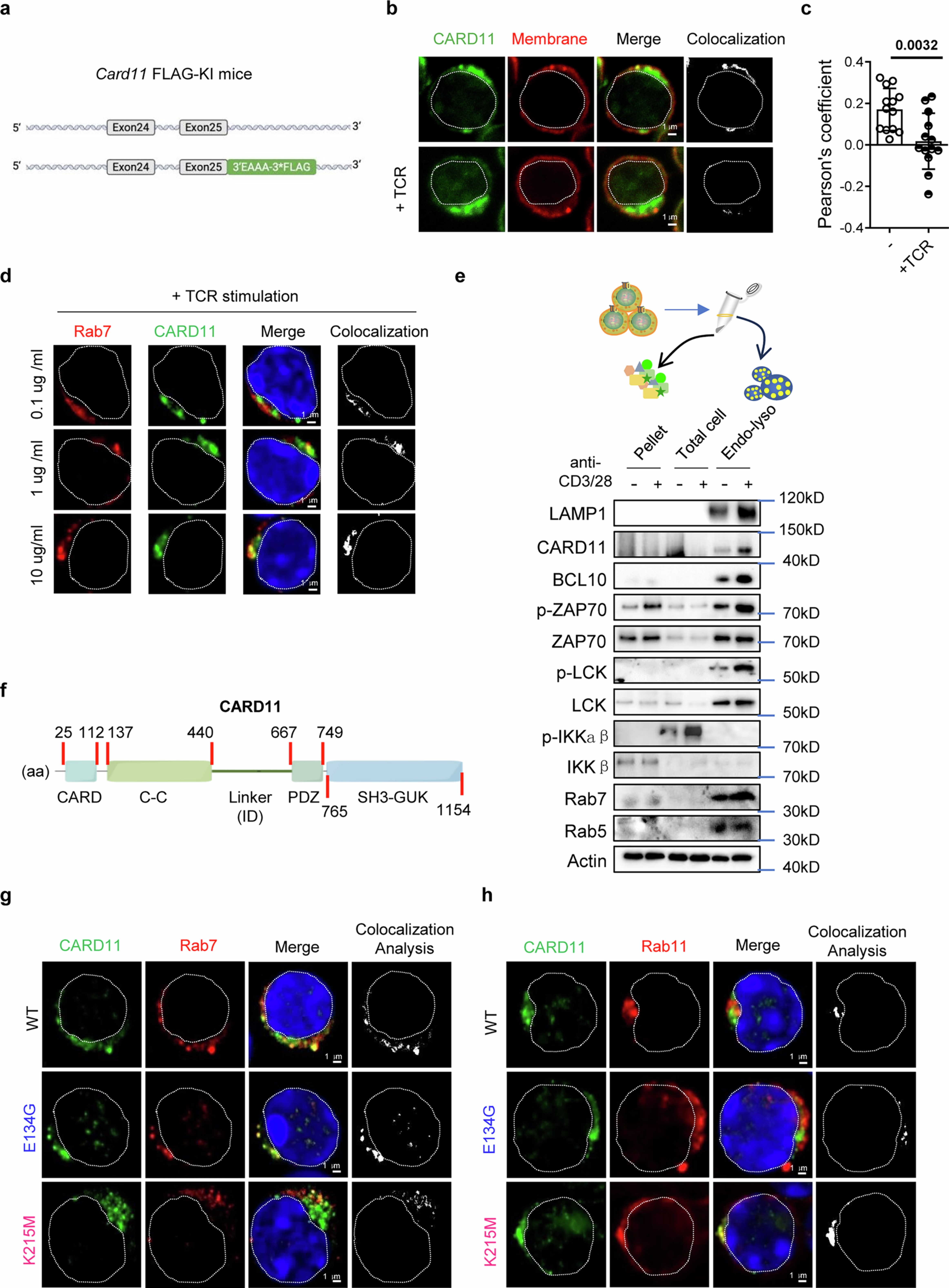
(a) Diagram of the gene targeting strategy of Card11-Flag knock-in mice. (b) Naïve CD8+ T cells from Card11-Flag knock-in mice were untreated or treated with anti-CD3/28 agonist antibodies for 30 min. The localization of CARD11–FLAG (Green) on the cell plasma membrane (DiD far-red Dye) was detected by confocal. (c) The quantification of colocalization efficiency in (b) (n = 13) is shown. (d) CD8+ T cells were stimulated with increasing concentration of agonist antibodies. The images showing localization of CARD11–FLAG (green) and Rab7 (red). DAPI staining (blue) outlined by white dots. (e) The diagram showing the sediment saved as the pellet and the upper phase saved as the endo-lysosome in a centrifuge tube (top). Immunoblots assessed proteins in the late endo-lysosome fractions before and after one hour of anti-CD3/CD28 stimulation (bottom). (f) The diagram showing full-length CARD11 with each specific domain indicated. (g) Immunofluorescence images showing CARD11 (green) localization and Rab7 (red) in activated CD8+ T cells from WT and CARD11 mutant mice. (h) Immunofluorescence images showing localization of CARD11 (green) and Rab11 (red) in activated CD8+ T cells from WT and CARD11 mutant mice. Data represent mean ± SEM of n > 3 biological replicates. P values were determined using unpaired two-tailed Student’s t-tests.