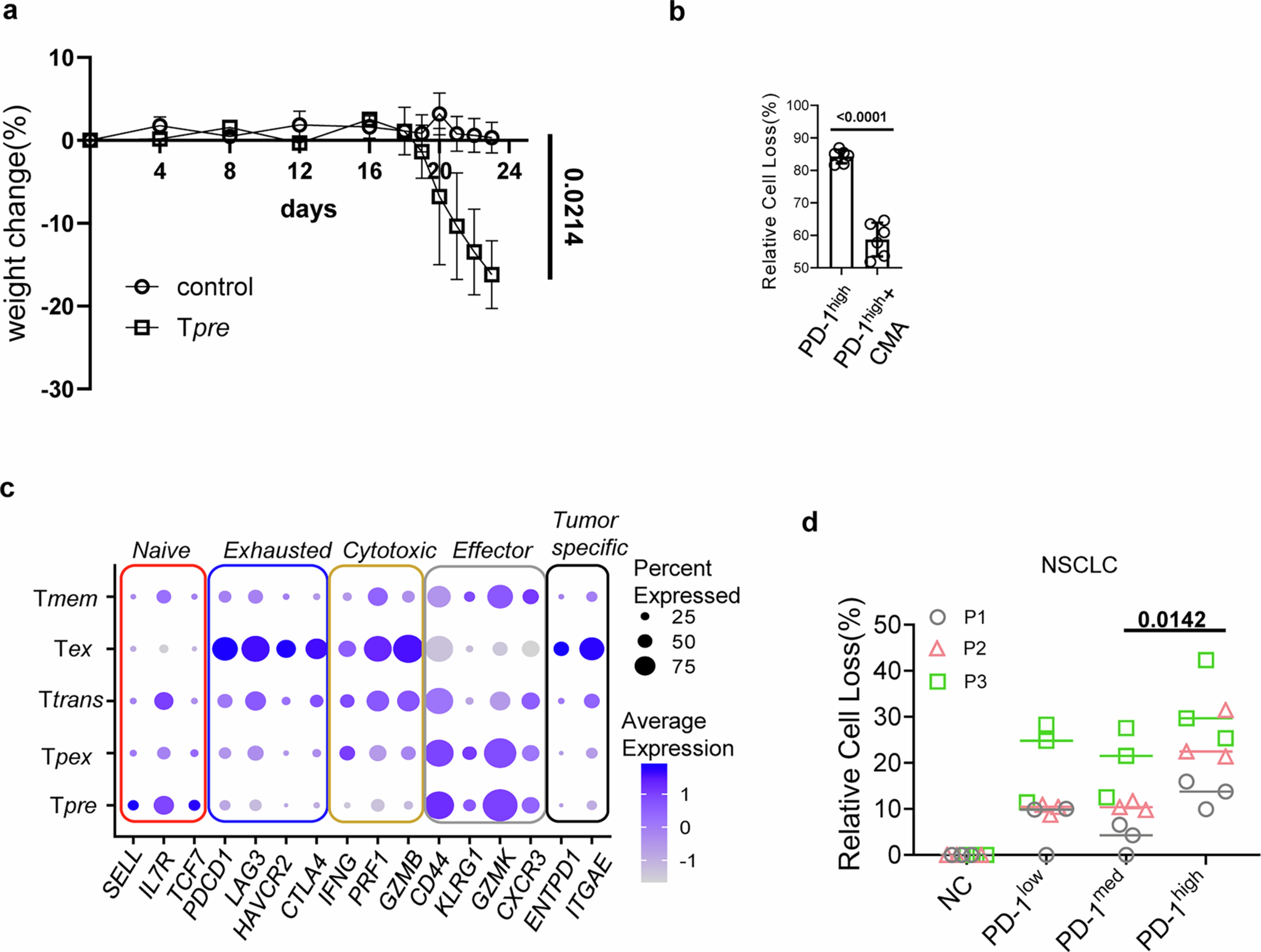
Extended Data Fig. 6: Tex exhibits potent tumor-specific cytotoxic activity.
From: CARD11 signaling regulates CD8+ T cell tumoricidal function

(a) Body weights of the Rag2-/- mice transferred with PBS (control), PD-1low CD8+ Tpre population cells (n = 3). (b) Sorted PD-1high OT-I T cells from B16-OVA tumors grown in WT mice were incubated with original B16-OVA cells with or without Concanamycin A in vitro. The killing efficacy was evaluated (n = 6). (c) Dot plot showing the expression of typical marker genes from selected gene sets across five subsets of CD8+ TILs in human NSCLC, based on scRNA-seq transcriptome analysis (d) Sorted PD-1low, PD-1med, and PD-1high TIM3+ CD8+ TILs from three NSCLC patients were incubated with sorted tumor cells in vitro. The killing efficacy was evaluated by the flow cytometry of the remaining live tumor cells. Three independent experiments based on 3 biopsies. Tumor cells alone served as NC. Data represent mean ± SEM of n > 3 biological replicates. P values were determined using unpaired two-tailed Student’s t-tests.