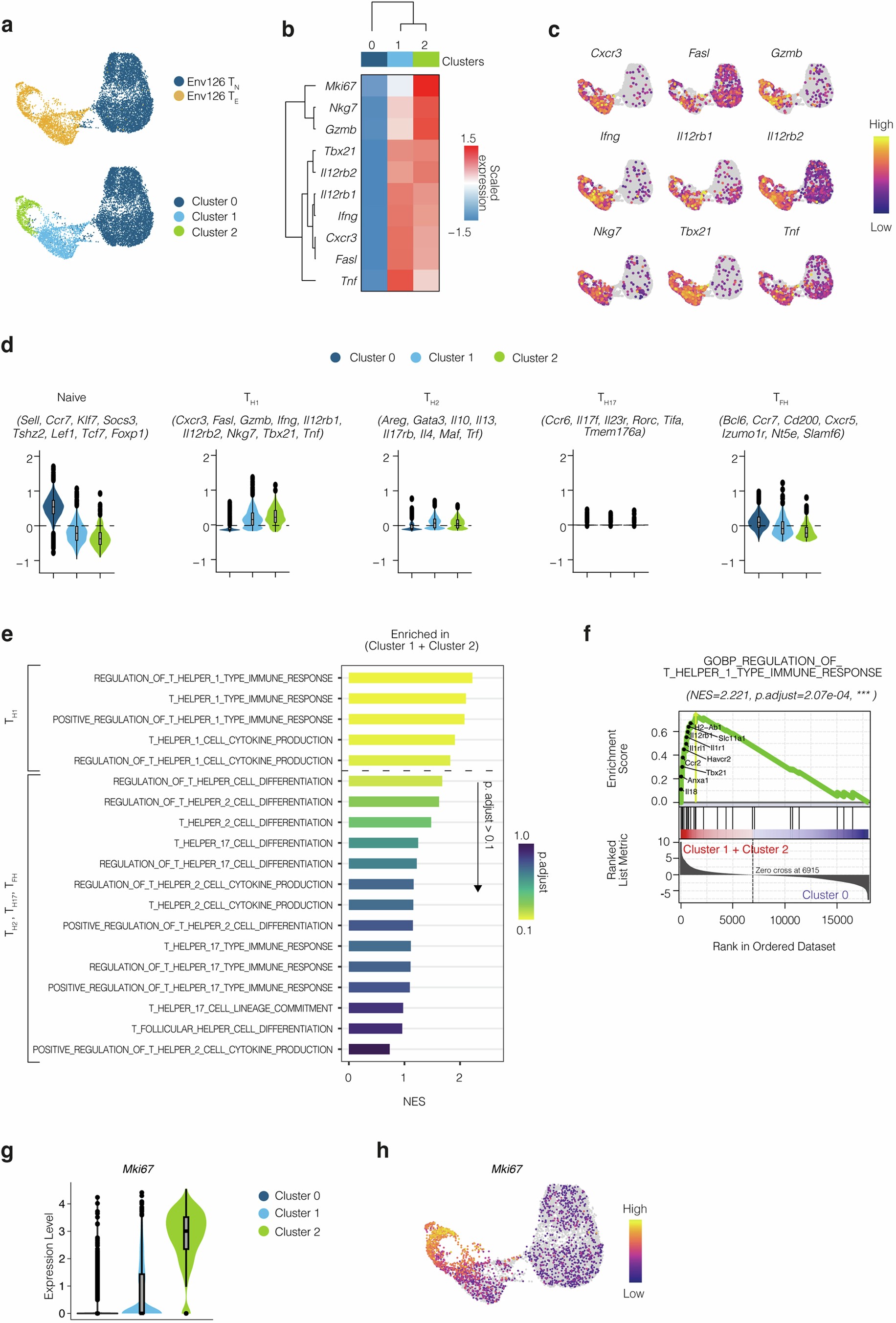
Extended Data Fig. 3: Single-cell RNA sequencing of effector Env126 CD4+ T cells.

(a) Top panel: UMAP projection of 8894 CD4+ T Env126 cells coloured by the condition: Env126 CD4+ TEFF (yellow), Env126 CD4+ TN (blue); bottom panel: UMAP visualization of 8894 Env126 CD4+ T cells colored by unsupervised Louvain clustering. (b) Heatmap of scaled and clusters-averaged expression values from the three unsupervised-identified clusters displayed in (a) across a curated TH1 set of genes. (c) Feature plot representation of the normalized expression level of selected genes. (d) Violin plot representation of CD4+ T helper signatures extracted from Kiner et al. 2021 showing the enrichment of the naïve, T helper 1, T helper 2, T helper 17, T follicular helper signatures. (e) Barplot displaying the normalized enrichment score (NES) and adjusted pvalue of the GO biological processes related to the signatures displayed in (d) enriched in cluster 1 + cluster 2. (f) GSEA plot displaying the results of the enrichment of the most significant gene set from MSigDB M5 (MSigD B 2024.1 release) of the biological processes related to the T helper 1 signature displayed in (d), in the list of genes pre-ranked based on the comparison between cluster 1 + cluster 2 (positive log2FC) versus cluster 0 (negative log2FC). (g) Violin plot representation of Mki67 gene expression stratified by Env126 CD4+ T cells clusters defined in (a). (h) Feature plot representation of the normalized expression level of Mki67 gene. The central line within the box represents the median of the data, while the lower and upper edges of the box correspond to the first (Q1) and third (Q3) quartiles, respectively, thus defining the interquartile range (IQR). The whiskers extend to the most extreme values that fall within 1.5 times the IQR from the quartiles, and any observations beyond this range are plotted individually as outliers (d, g). p.adjust represents FDR adjusted values calculated using two-tailed Benjamini–Hochberg procedure (e, f). In (d, g) no statistical analysis was performed. n = 5 (Env126 TN), 5 (Env126 TEFF). Data shown are representative of one experiment.