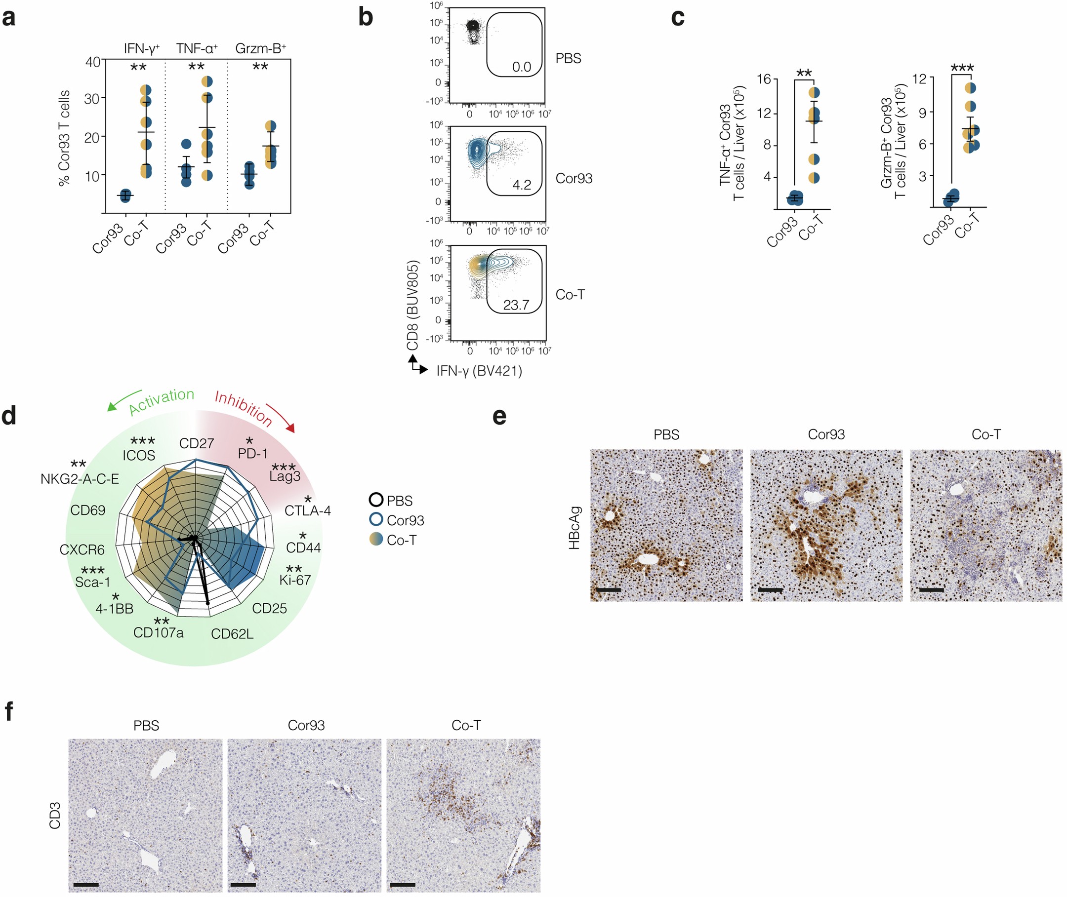
Extended Data Fig. 6: Effector CD4+ T cells help is heterologous.

(a) Frequency of IFNγ, TNF and granzyme-B producing hepatic Cor93 CD8+ T cells in indicated groups of mice at day 5 post cell transfer after in vitro peptide restimulation. (b) Representative flow cytometry plots showing the frequency of IFNγ producing hepatic Cor93 CD8+ T cells in indicated groups of mice at day 5 post cell transfer after in vitro peptide restimulation. Endogenous CD8+ T cells from untreated HBV Tg mice were included as a control (PBS, black plot). (c) Absolute numbers of TNF and Grzm-B producing hepatic Cor93 CD8+ T cells in indicated conditions at day 5 post cell transfer after in vitro peptide restimulation. (d) Radar plot of the mean of normalized MFIs of indicated markers on hepatic Cor93 CD8+ T cells. Polyclonal CD8+ T cells from untreated HBV Tg mice were included as a control (PBS). Asterisks refer to the results obtained from the statistical analysis of the comparison between Cor93 and Co-T experimental conditions. (e) Representative HBcAg IHC micrographs of liver sections from indicated groups of mice at day 5 post cell transfer. Scales bars represent 100μm. The staining is presented as a qualitative assessment of antigen distribution, illustrating its presence or absence across conditions. (f) Representative CD3 IHC micrographs of liver sections from indicated groups of mice at day 5 post cell transfer. Scales bars represent 100μm. n = 3 (PBS), 4 (Cor93), 5 (Co-T). Data are representative of at least 4 independent experiments. Data are expressed as mean ± SEM. Data were analysed using two-tailed t-test or one-way ANOVA with Bonferroni post-test. * P<0.05, ** P<0.01, *** P<0.001.