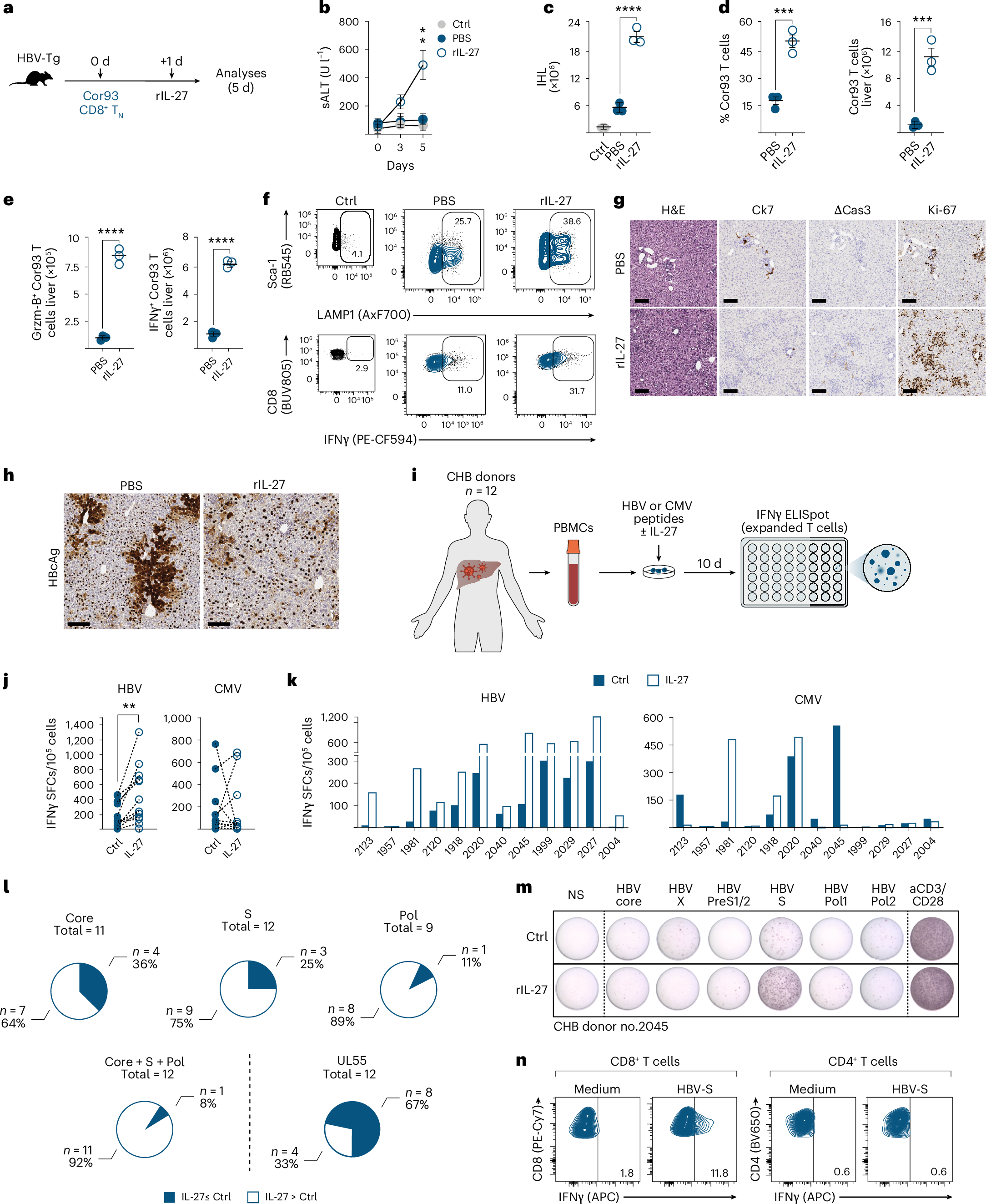
Fig. 7: Therapeutic potential of IL-27.

a, Experimental design. b, sALT in indicated groups of mice and time points. c, IHL numbers. d, Frequency and numbers of hepatic Cor93 T cells. e, IFNγ+ and Grzm-B+ Cor93 T cell numbers. f, Representative flow cytometry plots showing the frequency of Sca-1+, CD107a+ (LAMP1), IFNγ+ Cor93 T cells. Control CD8+ T cells are shown in black. g, Immunohistochemical representative liver micrographs of indicated groups of mice: H&E, cytokeratin-7, cleaved caspase-3, Ki-67 stainings. Scale bars, 100 μm. h, Representative HBcAg IHC liver micrographs. Scale bars, 100 μm. i, Experimental setup: PBMCs were isolated from 12 individuals with CHB and stimulated with HBV peptide pools or with hCMV-UL55 peptides as a control. Cells were expanded in vitro for 10 days with or without rIL-27. j,k, Frequency of HBV-specific (core, S and polymerase combined) and hCMV-specific (UL55) T cells (n = 12 individuals with CHB) expanded in the absence (full blue) or presence (empty blue) of rIL-27. Each dot represents one donor. j, Individual results from single individuals. l, Pie charts representing the number and proportion of individuals with CHB with higher or lower/equal response to HBV (core, S, POL peptide pools individually tested or combined) and hCMV-UL55 in T cells expanded in the presence of rIL-27 in comparison to expansion without rIL-27. m, ELISpot wells from donor no. 2045 of T cell lines expanded in the presence or absence of rIL-27 and stimulated with the indicated HBV peptide pools. n, Flow cytometry plots showing unstimulated (medium) and HBV-S-stimulated CD4+ and CD8+ T cells expanded in the presence of rIL-27. a–h, n = 3 (Ctrl), 3 (PBS), 3 (rIL-27). Data are representative of at least three independent experiments and are expressed as the mean ± s.e.m. i–l, n = 12. Each dot represents one donor. Paired data were analyzed by paired t-test. *P < 0.05, **P < 0.01, ***P < 0.001, ****P < 0.0001. n, n = 1. Donor no. 2045.