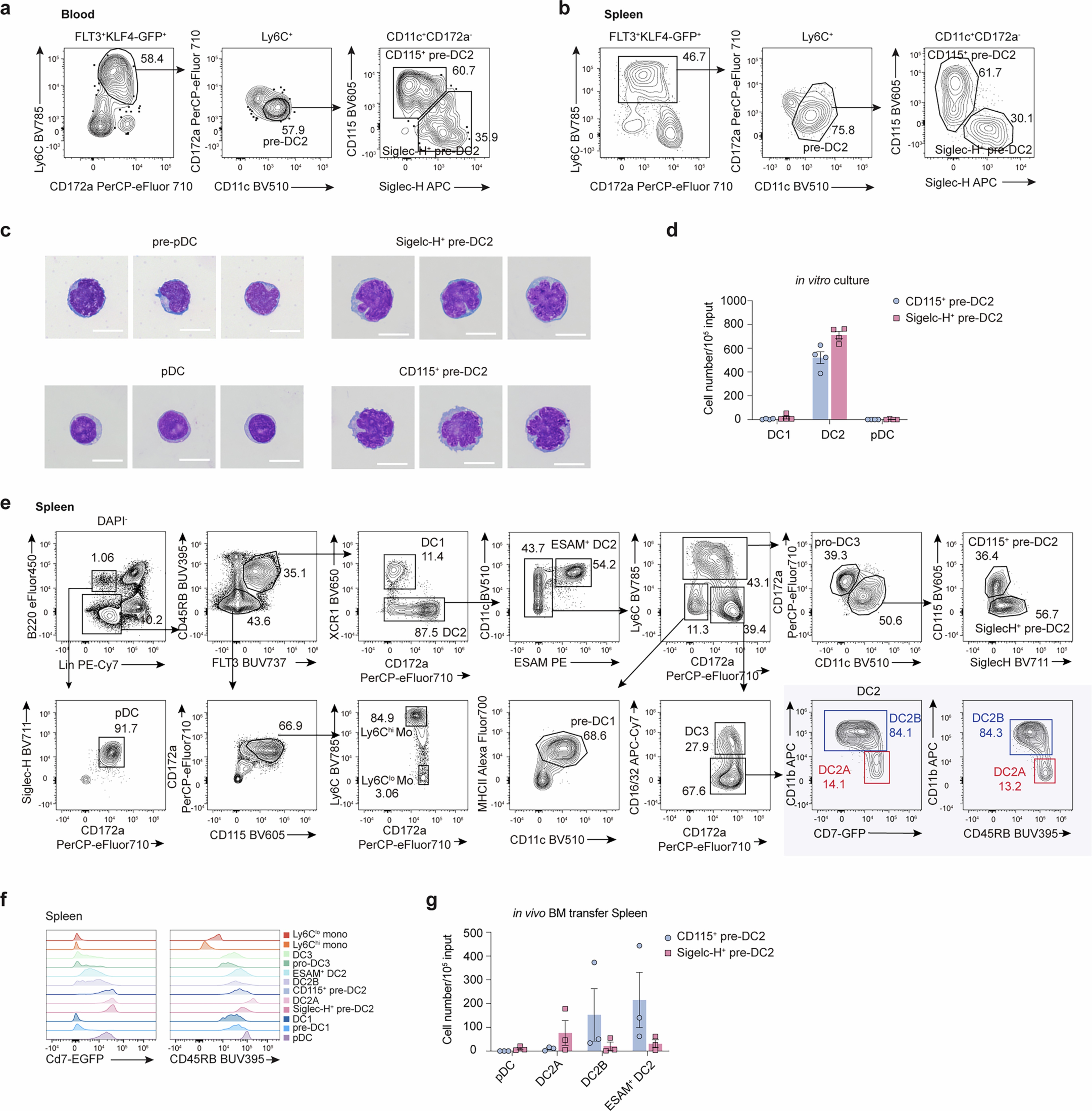
Extended Data Fig. 4: Pre-DC2s contain two subpopulations.

a,b, Gating strategy for pre-DC2 subsets in the blood (a) and spleen (b) of Klf4EGFP-CreERT2 mice. c, Giemsa staining image showing the morphology of indicated cells sorted from the BM of Klf4EGFP-CreERT2 mice. Scale bar = 10 μm. d, Quantification of cells generated per 105 Siglec-H+ pre-DC2 or CD115+ pre-DC2 in in vitro culture (n = 4), data are presented as mean ± s.d. e, Gating strategy for DC populations in the spleen of Klf4EGFP-CreERT2 mice. f, Histogram plots showing the expression of CD7-EGFP and CD45RB in DC and monocyte populations in the spleen of Cd7EGFP mice. g, Quantification of cells generated per 105 Siglec-H+ pre-DC2 or CD115+ pre-DC2 in in vivo adoptive transfer (n = 3), data are presented as mean ± s.d.