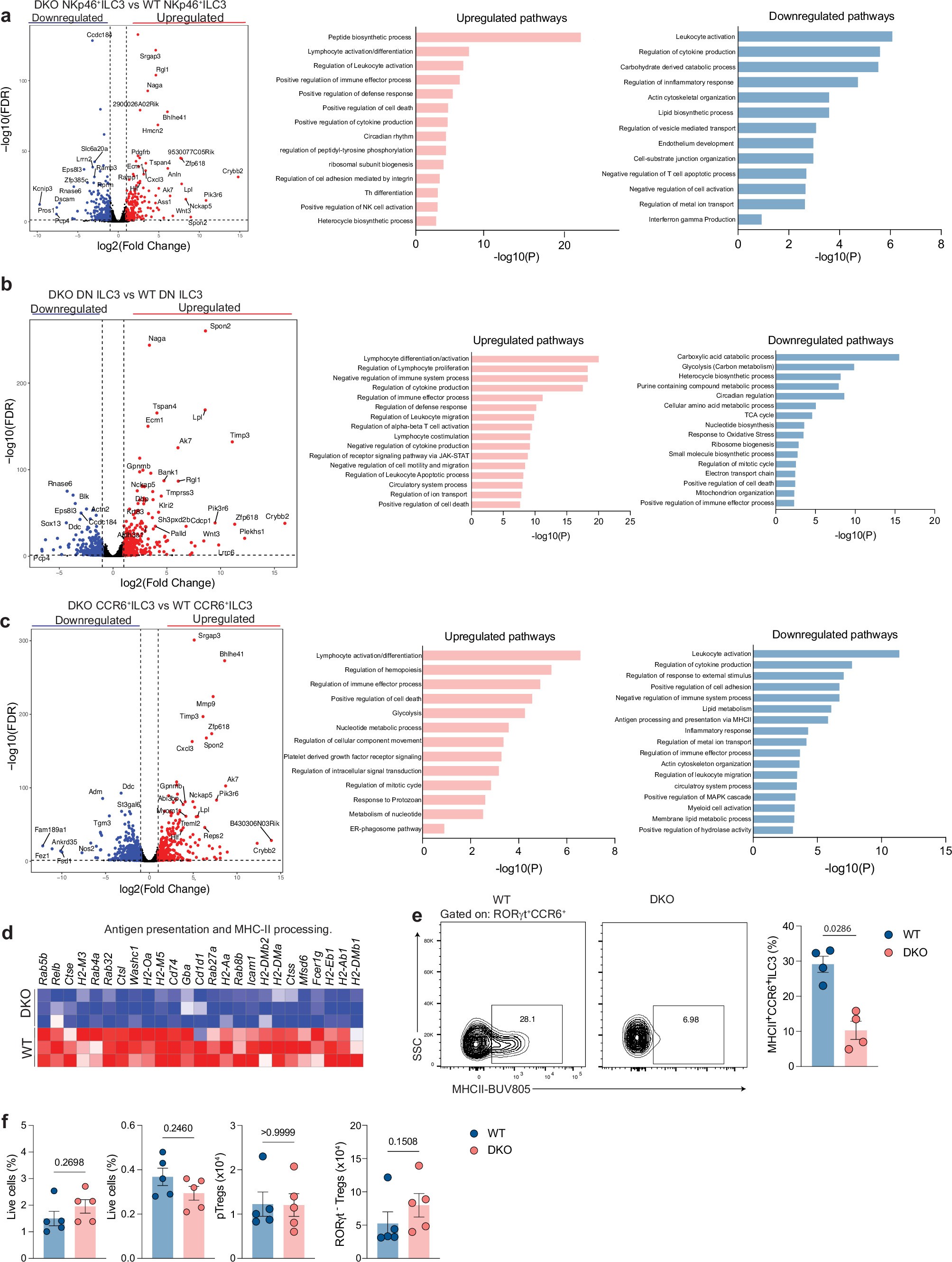
Extended Data Fig. 3: REV-ERBαβ deficiency alters ILC3 metabolism and impairs antigen presentation in CCR6⁺ ILC3s.

a, Volcano plot showing top 50 DEGs of NKp46 + ILC3s from WT and DKO mice (P value adjusted<0.05 and |Log2 Fold Change | > 1). Gene Ontology (GO) analysis of upregulated and downregulated DEGs in DKO NKp46 + ILC3s compared to WT cells. b, Volcano plot showing top 50 DEGs of DN ILC3s from WT and DKO mice (P value adjusted<0.05 and |Log2 Fold Change | > 1. GO analysis of upregulated and downregulated DEGs in DKO DN ILC3s compared to WT cells. c, Volcano plot showing top 50 DEGs of CCR6 + ILC3s from WT and DKO mice (P value adjusted<0.05 and |Log2 Fold Change | > 1). GO analysis of upregulated and downregulated DEGs in DKO CCR6 + ILC3s compared to WT cells. d, Heatmap of selected genes related to antigen presentation and MHC-II processing in bulk-RNA seq samples from WT and DKO CCR6 + ILC3s. e, Representative flow cytometry plot and quantification of CCR6 + MHCII+ ILC3s from WT and DKO mice (n = 4 per group). f, Quantification of pTregs and RORγt–Tregs in the siLP of WT and DKO mice (n = 5 per group). Results are representative of two independent experiments (e,f). FDR was determined by two-sided Wald test (DESeq2) for bulk RNA-seq analysis. Statistical analysis was performed using unpaired two-tailed Student’s t-test. Bars indicate means ( ± SEM).