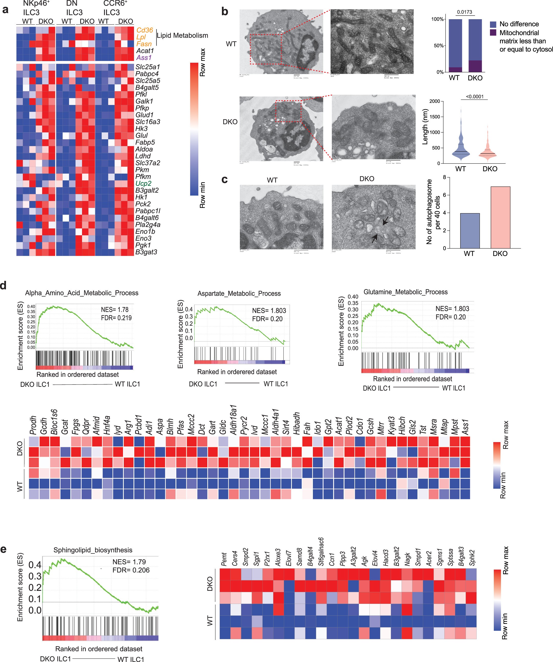
Extended Data Fig. 4: REV-ERBαβ deletion disrupts mitochondrial homeostasis in ILC3s.

a, Heat map showing normalized expression of selected genes involved in lipid metabolism (highlighted in orange) and glycolysis. b, Transmission electron microscopy images of mitochondria from sorted WT and DKO ILC3s (Scale bars, 500 nm; Left-10,000X, right-25,000X) and quantification of mitochondrial matrix (upper panel) and mitochondrial length (lower panel). c, Transmission electron microscopy showing images of autophagosome structures (Scale bars, 500 nm, 25,000X magnification) and quantification of number of autophagosomes per 40 cells. d, GSEA analysis (top) and heatmap (bottom) showing normalized expression of genes related to amino acid metabolic process in DKO ILC1s. e, GSEA analysis and heatmap showing key genes in sphingolipid biosynthetic process in DKO ILC1s. Data is representative of pooled experiment (n = 3 per group) (b, c). Statistical analysis was performed using unpaired two-tailed Student’s t-test. No statistical analysis was performed on c.