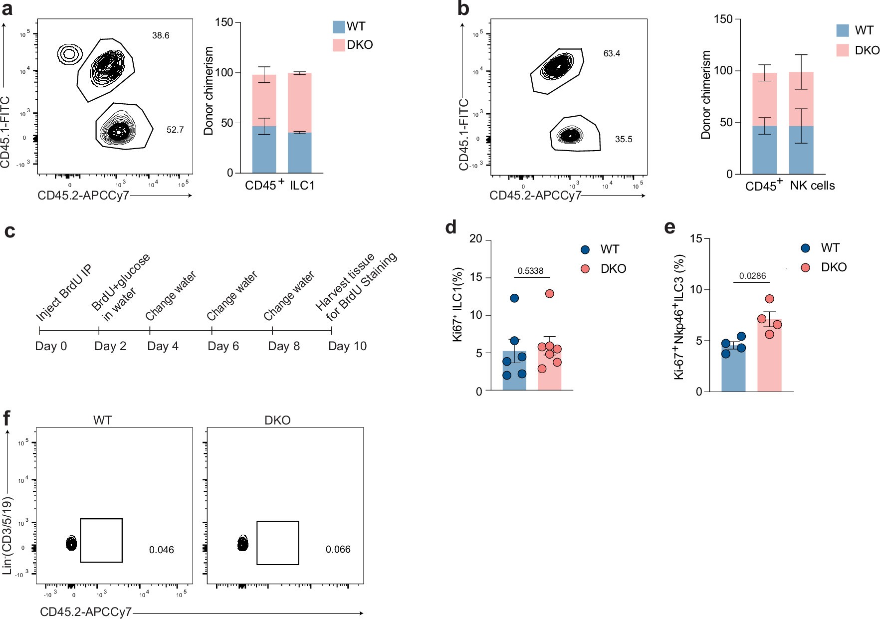
Extended Data Fig. 5: Deletion of REV-ERBαβ has no impact on liver ILC1s and NK cells.

a, Representative flow cytometry plots and quantification of the chimerism for liver CD45.1/2 WT and CD45.2 DKO ILC1s compared with chimerism of splenic CD45+ cells. b, Representative flow cytometry plots and quantification of liver NK cells chimerism compared with chimerism of splenic CD45+ cells. c, Schematic of BrdU administration. d, Quantification of Ki-67 + ILC1s from siLP of WT and DKO mice (n = 6 or 7 mice per group). e, Quantification of Ki-67 + NKp46 + ILC3s from siLP of WT and DKO mice (n = 4 mice per group). f, Representative flow cytometry plots showing frequency of Lin–CD45.2+ cells in salivary gland of NSG recipient mice 8 weeks post transfer of NKp46 + ILC3 from WT (n = 2) and DKO (n = 2) mice. Data is representative of two or three independent experiments. Statistical analysis was performed using Student’s t-test. Bars indicate means ± SEM.