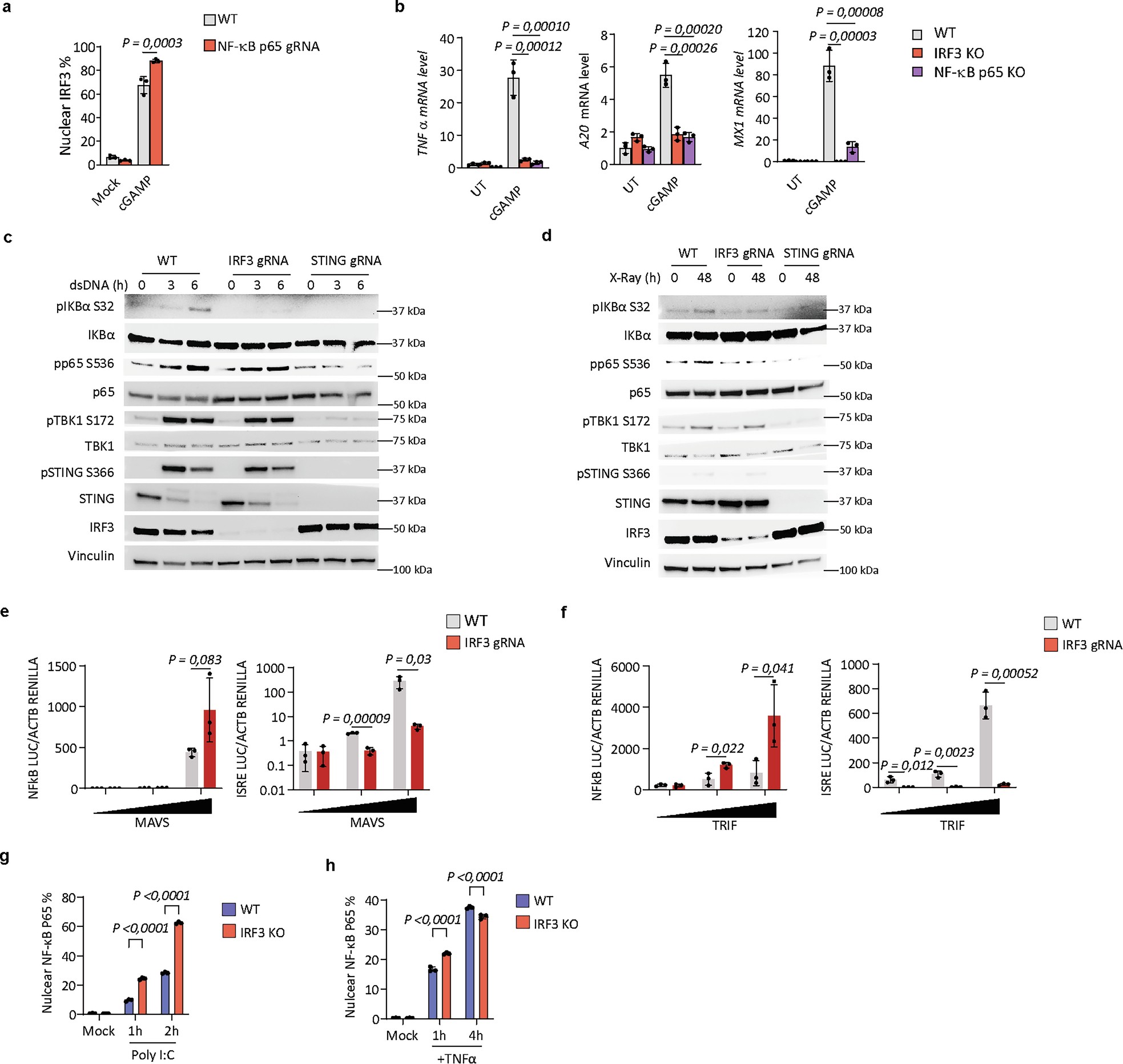
Extended Data Fig. 2: IRF3 specifically mediates the STING-induced NF-κB activation.
From: STING signals to NF-κB from late endolysosomal compartments using IRF3 as an adaptor

a, WT and p65-deficient HaCaT cells were treated with cGAMP for 0 and 4 h. ImageStream analyzed the nuclear translocation of the IRF3 (n = 3). b, WT, IRF3- or p65-ko HaCaT cells treated were stimulated with cGAMP. The mRNA level of the indicated gene was determined by qRT-PCR (n = 3). c, d, HaCaT cells treated with Cas9 and AAVS1, IRF3 or STING gRNAs were stimulated with 4ug/ml dsDNA c, or 4 Gy X-Ray d, The level of the indicated proteins was determined by immunoblotting. e, f, NF-κB/ISRE driven reporter assay. HEK293T cells were co- transfected with 1 ng, 10 ng, or 100 ng of MAVS e or TRIF f encoding plasmids and 50 ng of the NF-κB/ISRE promoter luciferase reporter and 30 ng of the β-actin Renilla reporter (n = 3). g, h, ImageStream analysis nuclear location of NF-κB p65 in Control and IRF3-depleted HaCaT cells after stimulation with poly(I:C) (500 ng/ml) or TNFα (20 ng/ml) or for 1 and 4 h (n = 3). Results are presented as mean ± SD (a, b and e–h). P values were calculated using a two-sided, two-way ANOVA with Sidak’s multiple comparisons test (a, and e–h) and T Dunnett’s multiple comparisons test (b). All results presented in this figure are representative from 3 independent experiments with similar results.