Extended Data Fig. 3: IRF3 is important for STING-induced NF-κB activation.
From: STING signals to NF-κB from late endolysosomal compartments using IRF3 as an adaptor

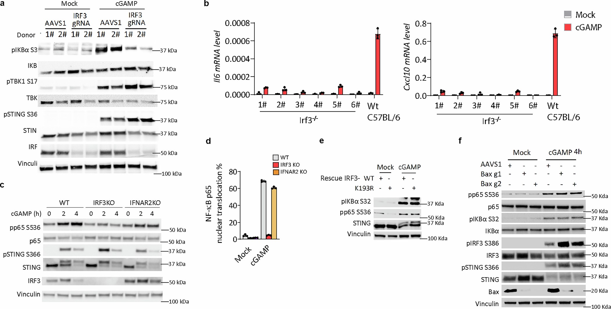
a, Primary human fibroblasts treated with Cas9 and AAVS1 (control) or IRF3 gRNAs were stimulated with vehicle or cGAMP for 4 h. The levels of the indicated proteins were determined by immunoblotting. b, Primary MEFs from WT and Irf3−/− mice were stimulated with vehicle or cGAMP. The mRNA levels of Il6 and Cxcl10 were determined by qRT-PCR (n = 3). c, WT and IRF3-, IFNAR2-deficient HaCaT cells were treated with cGAMP for different time points. The levels of the indicated proteins were determined by immunoblotting. d, WT and IRF3-, IFNAR2-deficient HaCaT cells were treated with vehicle or cGAMP for 4 h. Nuclear translocation of p65 was analyzed by ImageStream (n = 3). e, HaCaT cells deficient in IRF3 were rescued with IRF3-WT/K193R, and then the cells were stimulated with vehicle or cGAMP for 4 h. The levels of the indicated proteins were determined by immunoblotting. f, HaCaT cells treated with Cas9 and AAVS1 or Bax gRNAs were stimulated with vehicle or cGAMP for 4 h. The levels of the indicated proteins were determined by immunoblotting. Results are presented as mean ± SD (b, d). All results presented in this figure are representative from 3 independent experiments with similar results.