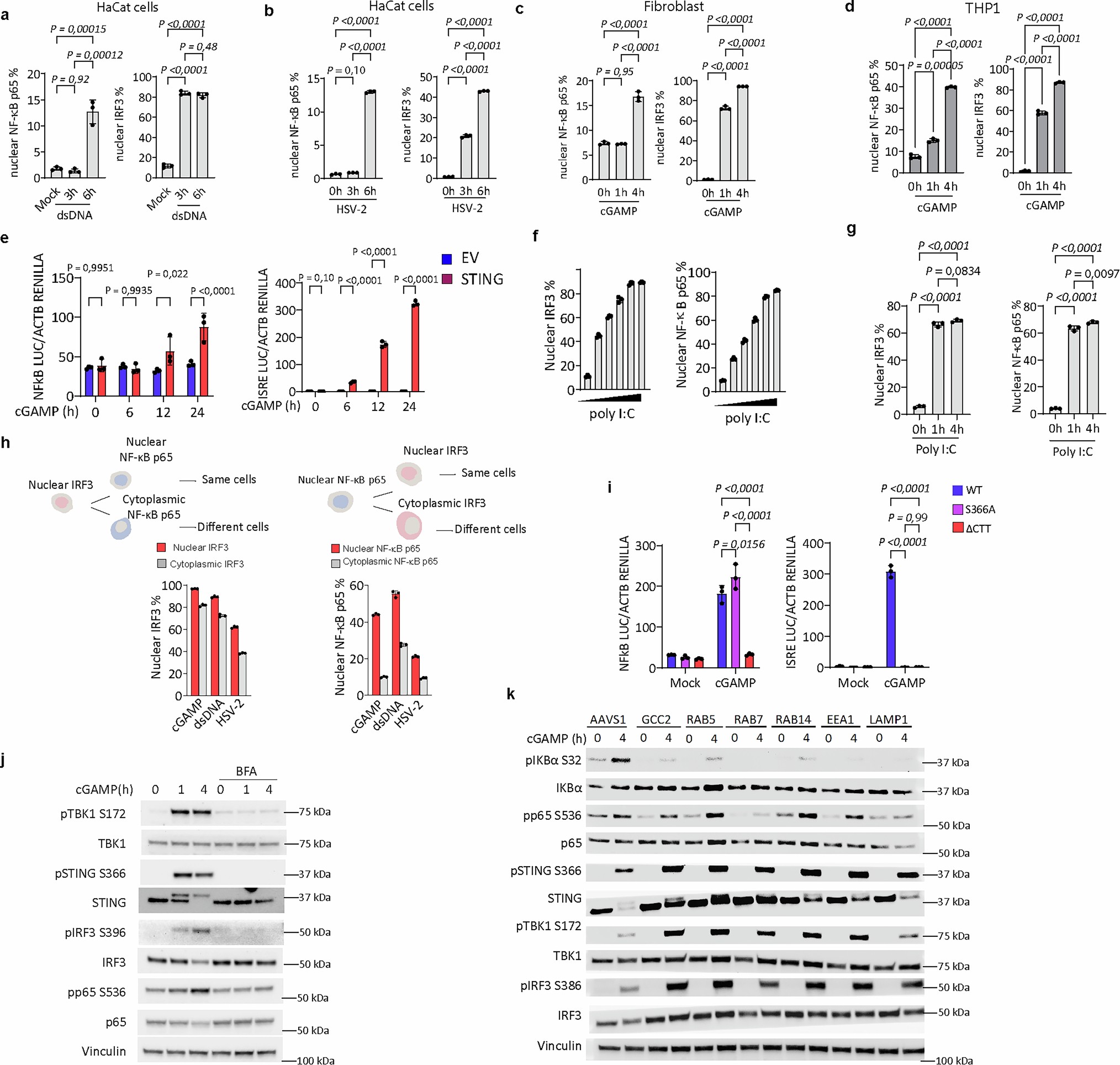
Extended Data Fig. 1: Differential kinetics of STING-mediated activation of IRF3 and NF-κB p65 pathways.
From: STING signals to NF-κB from late endolysosomal compartments using IRF3 as an adaptor

a, b, ImageStream Analysis. HaCaT cells were treated with 4ug/ml dsDNA a, or HSV-2 b, for various time points, and then probed for p65 and IRF3 using Alexa Fluor® 647 conjugated Mouse Anti-Human IRF-3 and Phycoerythrin PE,-conjugated rabbit anti-NF-кB p65 antibodies. Nuclear translocation of p65 and IRF3 was analyzed by ImageStream (n = 3). c, d, Fibroblast cells c, or THP1 cells d, were treated with cGAMP for 0, 1, and 4 h, and then probed for p65 and IRF3 using Alexa Fluor® 647 conjugated Mouse Anti-Human IRF-3 and Phycoerythrin PE,-conjugated rabbit anti-NF-кB p65 antibodies. Nuclear translocation of p65 and IRF3 was analyzed by ImageStream(n = 3). e, NF-кB/ISRE Driven Reporter Assay. HEK293T cells expressing STING were co-transfected with 50 ng of NF-кB/ISRE promoter luciferase reporter and 30 ng of β-actin Renilla reporter. After 24 h of transfection, cells were stimulated with cGAMP for indicated time points(n = 3). f, g, HaCaT cells were treated with poly I:C with different concentrations f, or at different time points g, and then probed for p65 and IRF3 using Alexa Fluor® 647 conjugated Mouse Anti-Human IRF-3 and Phycoerythrin PE,-conjugated rabbit anti-NF-кB p65 antibodies. Nuclear translocation of p65 and IRF3 was analyzed by ImageStream (n = 3). h, Upper panel, Illustration of ImageStream analysis strategy to study if the IRF3 and NF-κB p65 pathways are activated in the same or different cells. Bottom panel, ImageStream analysis of IRF3 and p65 nuclear translocation levels in THP1 cells treated with cGAMP (100ug/ml), dsDNA (5 μg/ml) or HSV-2 (MOI = 3) (n = 3). i, NF-κB/ISRE driven reporter assay. HEK293T cells were co-transfected with 100 ng of STING-WT/S366A/ΔCTT and 50 ng of the NF-κB/ISRE promoter luciferase reporter and 30 ng of the β-actin Renilla reporter (n = 3). j, HaCaT cells were pre-treated with 2ug/ml Brefeldin A (BFA) for 1 h and then stimulated with cGAMP for 0, 1, and 4 h. The levels of the indicated proteins were determined by immunoblotting. k, Immunoblot analysis of HaCaT cells treated with vehicle or cGAMP following electroporation with Cas9 protein and each of the indicated sgRNAs. Results are presented as mean ± SD (a–i). P values were calculated using a two-sided, one-way ANOVA with Dunnett’s multiple comparisons test (a–d, and g), and two-way ANOVA with Sidak’s multiple comparisons test (e) and Tukey’s multiple comparisons test (e). All results presented in this figure are representative from 3 independent experiments with similar results.