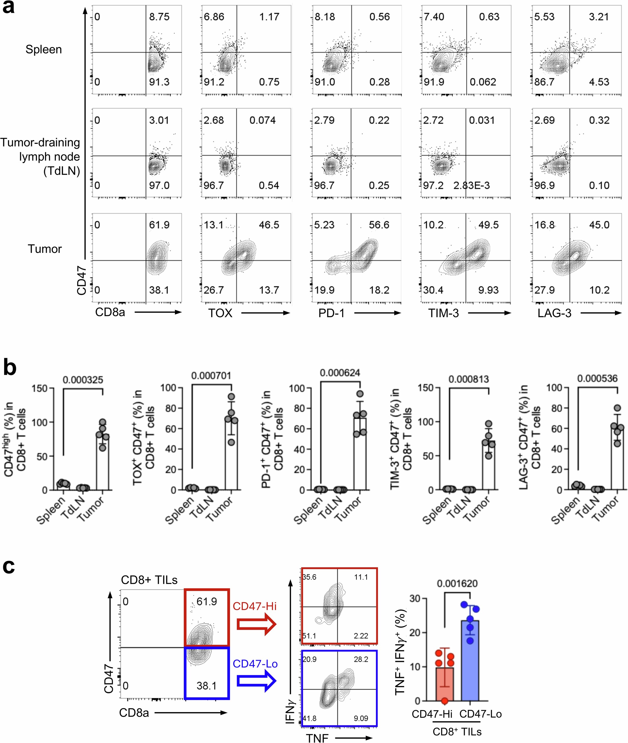
Extended Data Fig. 4: Upregulation of CD47 on tumor CD8+ T cells is associated with hallmarks of T cell exhaustion.
From: Thrombospondin-1–CD47 signaling contributes to the development of T cell exhaustion in cancer

a, Representative plot of CD47, CD8a, TOX, PD-1, TIM-3, and LAG-3 levels in CD8+ T cells freshly isolated from spleens, tumor-draining lymph nodes (TdLNs) and tumors of established B16 melanoma from 5 mice (n = 5, biological replicates). b, Percentages (%) of CD47high, CD47 + TOX + , CD47 + PD-1 + , CD47 + TIM-3 + , or CD47 + LAG-3 + CD8 + T cells from (a). Data shown are representative of >2 independent experiments and are mean ± S.E.M. with exact P-values; Two-sided paired t-tests. c, Representative plots (left) of TNF and IFNγ of CD47-Hi (Red) and CD47-Lo (blue) CD8+ TILs isolated from 5 tumors. Frequencies (right) of TNF + IFNγ+ in CD47-Hi and CD47-Lo CD8+ TILs are presented on the right. Data shown are representative of > 2 independent experiments and are mean ± SEM with exact P-value; Two-sided paired t-tests.