Abstract
T cell exhaustion is a major barrier to effective cancer immunotherapy. Although immune checkpoint blockade can reinvigorate exhausted T cells, not all patients achieve long-term responses, partly due to the refractory nature of terminally exhausted T cells. Beyond persistent antigen stimulation, the environmental drivers of exhaustion remain to be thoroughly characterized. Here we identify CD47 upregulation in tumor-infiltrating exhausted CD8+ T cells in both human and murine tumors. We reveal a novel role for the extracellular matrix protein thrombospondin-1 (TSP-1) in engaging CD47 on T cells to promote exhaustion. This interaction activates calcineurin–NFAT signaling, inducing upregulation of TOX and expression of inhibitory receptors, and impairing effector function during tumor progression. Importantly, disrupting the TSP-1–CD47 axis prevents T cell exhaustion and enhances tumor control. Our findings identify a novel pathway promoting T cell dysfunction and suggest that targeting the TSP-1–CD47 axis is a promising strategy to enhance T cell immunity and immunotherapy efficacy.
This is a preview of subscription content, access via your institution
Access options
Access Nature and 54 other Nature Portfolio journals
Get Nature+, our best-value online-access subscription
$32.99 / 30 days
cancel any time
Subscribe to this journal
Receive 12 print issues and online access
$259.00 per year
only $21.58 per issue
Buy this article
- Purchase on SpringerLink
- Instant access to the full article PDF.
USD 39.95
Prices may be subject to local taxes which are calculated during checkout








Similar content being viewed by others
Data availability
All data generated and supporting the findings of this study are available within the Article. The scRNA-seq data are deposited in the Gene Expression Omnibus database (GSE303291 and GSE303017). Additional information and materials will be made available upon request. Source data are provided with this paper.
References
Wherry, E. J. & Kurachi, M. Molecular and cellular insights into T cell exhaustion. Nat. Rev. Immunol. 15, 486–499 (2015).
Thommen, D. S. & Schumacher, T. N. T cell dysfunction in cancer. Cancer Cell 33, 547–562 (2018).
Alfei, F. et al. TOX reinforces the phenotype and longevity of exhausted T cells in chronic viral infection. Nature 571, 265–269 (2019).
Khan, O. et al. TOX transcriptionally and epigenetically programs CD8+ T cell exhaustion. Nature 571, 211–218 (2019).
Scott, A. C. et al. TOX is a critical regulator of tumour-specific T cell differentiation. Nature 571, 270–274 (2019).
Seo, H. et al. TOX and TOX2 transcription factors cooperate with NR4A transcription factors to impose CD8+ T cell exhaustion. Proc. Natl Acad. Sci. USA 116, 12410–12415 (2019).
Yao, C. et al. Single-cell RNA-seq reveals TOX as a key regulator of CD8+ T cell persistence in chronic infection. Nat. Immunol. 20, 890–901 (2019).
McLane, L. M., Abdel-Hakeem, M. S. & Wherry, E. J. CD8 T cell exhaustion during chronic viral infection and cancer. Annu. Rev. Immunol. 37, 457–495 (2019).
Schietinger, A. et al. Tumor-specific T cell dysfunction is a dynamic antigen-driven differentiation program initiated early during tumorigenesis. Immunity 45, 389–401 (2016).
Philip, M. et al. Chromatin states define tumour-specific T cell dysfunction and reprogramming. Nature 545, 452–456 (2017).
Lindberg, F. P. et al. Rh-related antigen CD47 is the signal-transducer integrin-associated protein. J. Biol. Chem. 269, 1567–1570 (1994).
Willingham, S. B. et al. The CD47-signal regulatory protein alpha (SIRPa) interaction is a therapeutic target for human solid tumors. Proc. Natl Acad. Sci. USA 109, 6662–6667 (2012).
McCracken, M. N., Cha, A. C. & Weissman, I. L. Molecular pathways: activating T cells after cancer cell phagocytosis from blockade of CD47 “don’t eat me” signals. Clin. Cancer Res. 21, 3597–3601 (2015).
Jaiswal, S. et al. CD47 is upregulated on circulating hematopoietic stem cells and leukemia cells to avoid phagocytosis. Cell 138, 271–285 (2009).
Brown, E. Integrin-associated protein (CD47): an unusual activator of G protein signaling. J. Clin. Invest. 107, 1499–1500 (2001).
Reinhold, M. I., Lindberg, F. P., Kersh, G. J., Allen, P. M. & Brown, E. J. Costimulation of T cell activation by integrin-associated protein (CD47) is an adhesion-dependent, CD28-independent signaling pathway. J. Exp. Med. 185, 1–11 (1997).
Ticchioni, M. et al. Integrin-associated protein (CD47) is a comitogenic molecule on CD3-activated human T cells. J. Immunol. 158, 677–684 (1997).
Waclavicek, M. et al. T cell stimulation via CD47: agonistic and antagonistic effects of CD47 monoclonal antibody 1/1A4. J. Immunol. 159, 5345–5354 (1997).
Li, Z., He, L., Wilson, K. & Roberts, D. Thrombospondin-1 inhibits TCR-mediated T lymphocyte early activation. J. Immunol. 166, 2427–2436 (2001).
Li, Z. et al. Interactions of thrombospondins with α4β1 integrin and CD47 differentially modulate T cell behavior. J. Cell Biol. 157, 509–519 (2002).
Nath, P. R. et al. Loss of CD47 alters CD8+ T cell activation in vitro and immunodynamics in mice. Oncoimmunology 11, 2111909 (2022).
Stirling, E. R. et al. Targeting the CD47/thrombospondin-1 signaling axis regulates immune cell bioenergetics in the tumor microenvironment to potentiate antitumor immune response. J. Immunother. Cancer https://doi.org/10.1136/jitc-2022-004712 (2022).
Paffenholz, S. V. et al. Senescence induction dictates response to chemo- and immunotherapy in preclinical models of ovarian cancer. Proc. Natl Acad. Sci. USA https://doi.org/10.1073/pnas.2117754119 (2022).
Chen, Z. et al. TCF-1-centered transcriptional network drives an effector versus exhausted CD8 T cell-fate decision. Immunity 51, 840–855 e845 (2019).
Sade-Feldman, M. et al. Defining T cell states associated with response to checkpoint immunotherapy in melanoma. Cell 176, 404 (2019).
Caushi, J. X. et al. Transcriptional programs of neoantigen-specific TIL in anti-PD-1-treated lung cancers. Nature 596, 126–132 (2021).
Beltra, J. C. et al. Developmental relationships of four exhausted CD8+ T cell subsets reveals underlying transcriptional and epigenetic landscape control mechanisms. Immunity 52, 825–841 e828 (2020).
Beckett, A. N. et al. CD47 expression is critical for CAR T-cell survival in vivo. J. Immunother. Cancer https://doi.org/10.1136/jitc-2022-005857 (2023).
Komori, S. et al. CD47 promotes peripheral T cell survival by preventing dendritic cell-mediated T cell necroptosis. Proc. Natl Acad. Sci. USA 120, e2304943120 (2023).
Blazar, B. R. et al. CD47 (integrin-associated protein) engagement of dendritic cell and macrophage counterreceptors is required to prevent the clearance of donor lymphohematopoietic cells. J. Exp. Med. 194, 541–549 (2001).
Andrews, L. P. et al. LAG-3 and PD-1 synergize on CD8+ T cells to drive T cell exhaustion and hinder autocrine IFN-γ-dependent anti-tumor immunity. Cell 187, 4355–4372 e4322 (2024).
Bissinger, R. et al. Thrombospondin-1/CD47 signaling modulates transmembrane cation conductance, survival, and deformability of human red blood cells. Cell Commun. Signal. 18, 155 (2020).
Diercks, B. P. et al. ORAI1, STIM1/2, and RYR1 shape subsecond Ca2+ microdomains upon T cell activation. Sci. Signal. https://doi.org/10.1126/scisignal.aat0358 (2018).
Lopez-Dee, Z., Pidcock, K. & Gutierrez, L. S. Thrombospondin-1: multiple paths to inflammation. Mediators Inflamm. 2011, 296069 (2011).
Misenheimer, T. M. & Mosher, D. F. Calcium ion binding to thrombospondin 1. J. Biol. Chem. 270, 1729–1733 (1995).
Lawler, J., Weinstein, R. & Hynes, R. O. Cell attachment to thrombospondin: the role of ARG-GLY-ASP, calcium, and integrin receptors. J. Cell Biol. 107, 2351–2361 (1988).
Budhu, S. et al. Targeting phosphatidylserine enhances the anti-tumor response to tumor-directed radiation therapy in a preclinical model of melanoma. Cell Rep. 34, 108620 (2021).
Fischer, K. et al. Antigen recognition induces phosphatidylserine exposure on the cell surface of human CD8+ T cells. Blood 108, 4094–4101 (2006).
Pettersen, R. D., Hestdal, K., Olafsen, M. K., Lie, S. O. & Lindberg, F. P. CD47 signals T cell death. J. Immunol. 162, 7031–7040 (1999).
Jeanne, A. et al. Identification of TAX2 peptide as a new unpredicted anti-cancer agent. Oncotarget 6, 17981–18000 (2015).
Kaur, S. & Roberts, D. D. Emerging functions of thrombospondin-1 in immunity. Semin. Cell Dev. Biol. 155, 22–31 (2024).
Balint, S. et al. Supramolecular attack particles are autonomous killing entities released from cytotoxic T cells. Science 368, 897–901 (2020).
Martinez-Torres, A. C. et al. CD47 agonist peptides induce programmed cell death in refractory chronic lymphocytic leukemia B cells via PLCγ1 activation: evidence from mice and humans. PLoS Med. 12, e1001796 (2015).
Tharmalingam, S. & Hampson, D. R. The calcium-sensing receptor and integrins in cellular differentiation and migration. Front. Physiol. 7, 190 (2016).
Bahar, E., Kim, H. & Yoon, H. ER Stress-mediated signaling: action potential and Ca2+ as key players. Int. J. Mol. Sci. https://doi.org/10.3390/ijms17091558 (2016).
Soto-Heredero, G., Desdin-Mico, G. & Mittelbrunn, M. Mitochondrial dysfunction defines T cell exhaustion. Cell Metab. 33, 470–472 (2021).
Scharping, N. E. et al. Mitochondrial stress induced by continuous stimulation under hypoxia rapidly drives T cell exhaustion. Nat. Immunol. 22, 205–215 (2021).
Rudloff, M. W. et al. Hallmarks of CD8+ T cell dysfunction are established within hours of tumor antigen encounter before cell division. Nat. Immunol. 24, 1527–1539 (2023).
Budhu, S. et al. CD8+ T cell concentration determines their efficiency in killing cognate antigen-expressing syngeneic mammalian cells in vitro and in mouse tissues. J. Exp. Med. 207, 223–235 (2010).
Hao, Y. et al. Seurat. GitHub https://github.com/satijalab/seurat (2025).
Blondel, V. D., Guillaume, J.-L., Lambiotte, R. & Lefebvre, E. Fast unfolding of communities in large networks. J. Stat. Mech. 2008, P10008 (2008).
Lancichinetti, A. & Fortunato, S. Community detection algorithms: a comparative analysis. Phys. Rev. E 80, 056117 (2009).
Love, M. I., Huber, W. & Anders, S. Moderated estimation of fold change and dispersion for RNA-seq data with DESeq2. Genome Biol. 15, 550 (2014).
Acknowledgements
We thank R. Ahmed for his valuable insights on this work. We also thank the Flow Cytometry Core Facilities at MSK Cancer Center and WCM for technical assistance. This research was funded in part through the NIH/NCI Cancer Center Support grant no. P30CA008748, the Swim Across America, Ludwig Institute for Cancer Research, Ludwig Center for Cancer Immunotherapy at MSK, Cancer Research Institute and the Parker Institute for Cancer Immunotherapy. C.-H.W. was supported in part through a Postdoctoral Fellowship from the Parker Institute for Cancer Immunotherapy and an NIH grant (no. R01-CA249294) to T.M.; A.A., S.B., C.L. and I.S. were supported in part through a grant from the Department of Defense (no. W81XWH-21-1-0101) to T.M.; A.A. was supported in part through grants from the Breast Cancer Research Foundation (nos. BCRF-22-176 and BCRF-23-176) to J.D.W.; I.S. was supported in part through a grant from the Department of Defense (no. W81XWH-20-1-0723) to T.M. D.S. was supported in part through a grant from the Nuovo Soldati Foundation and the Grand Hôpital de Charleroi.
Author information
Authors and Affiliations
Contributions
C.-H.W. conceptualized the study with T.M. and J.D.W. C.-H.W. designed, performed and analyzed experiments, and wrote the manuscript. A.A. performed western blots and conducted in vivo animal experiments together with C.-H.W. to assess the therapeutic efficacy of TAX2 peptide, in combinant with PD-1 blockade therapy in murine B16 melanoma and MC38 tumor models. L.D. performed western blots and conducted all the tumor killing experiments. J.-C.B. contributed to scientific discussion and re-analysis of his data generated at the laboratory of E.J.W. S.B. designed and established the 2D tumor killing assay for the laboratory and designed the protocol to stain externalized phosphatidylserine (PS) in CD8+ TILs. L.M. and Y.M. performed bioinformatics data analysis and generated the plot results. L.M.-P. contributed to scientific editing and adjustment of the manuscript and associated materials during the revision. F.S. performed in vivo tumor implantation and drug treatment and contributed to tissue processing for flow cytometry analysis. S.M. performed and analyzed all histology work. D.Z. contributed with scientific suggestions and offered human specimens derived from patients with ovarian cancer and MPB1 ovarian tumor cells. C.L. designed and performed the quantitative RT–PCR/mRNA expression profiling of in vitro experiments using Fluidigm. D.H. contributed to experimental design and scientific discussion. S.P. helped with the design and experimental setup of measuring Ca2+ influx in CD8+ T cells. J.F.K. helped with tumor measurements of MPB1 ovarian cancers using bioluminescence imaging. I.S. helped with human PBMCs from healthy donors and establishing the in vitro protocol for human PBMC stimulation. L.H. assisted with some of the experiments involving tumor implantation and measurements. D.S. optimized the staining of CD8+ TILs derived from patients with melanoma. R.Z. offered scientific insight and her observation that tumor-infiltrating regulatory T cells express high levels of CD47. P.M.H. contributed to the early phase of study design and data interpretation. E.J.W. and N.A. contributed to scientific discussions during the revision. J.D.W. and T.M. conceptualized the study along with C.-H.W., and provided scientific supervision, secured funding and wrote the manuscript.
Corresponding authors
Ethics declarations
Competing interests
C.-H.W., A.A., L.D., L.M.-P., L.M., Y.M., C.L., S.M., J.F.K., I.S., D.Z., L.H., F.S., S.P. and D.S. declare no competing interests related to this work. S.B. received royalties from Agenus for work on LAG-3 and TIM-3. D.H. is an inventor on patent applications related to work on OX40 and GITR. R.Z. is an inventor on patent applications related to work on GITR, PD-1 and CTLA4. R.Z. is consultant for Leap Therapeutics, Daiichi Sankyo and IFLI, serves as an SAB member for iTeos Therapeutics and receives grant support from Bristol Myers Squibb and Astrazeneca. P.M.H. was employed by Surface Oncology and is currently employed by InduPro. E.J.W. is a member of the Parker Institute for Cancer Immunotherapy. E.J.W. is an advisor for Absci, Arpelos Biosciences, Arsenal Biosciences, Coherus, Danger Bio, IpiNovyx, New Limit, Marengo, Pluto Immunotherapeutics, Related Sciences, Santa Ana Bio and Synthekine. E.J.W. is a founder of Arpelos Biosciences, Arsenal Biosciences and Danger Bio, and holds stock in Coherus. N.A. is a consultant for Shennon Biosciences, Panther Life Science, Verrica, Janssen, Immunitas, 23&me, Cellino, Kumquat and Genmab, and serves as an SAB member for Network Bio. J.D.W is a consultant for Ankyra Therapeutics, Apricity, Arsenal Biosciences, Ascentage Pharma, Bicara Therapeutics, Bristol Myers Squibb, Daiichi Sankyo, Imvaq, Takeda, Tizona, Trishula Therapeutics, Immunocore (Data Safety Board) and Scancell. J.D.W. received grant/research support from Bristol Myers Squibb. J.D.W. has equity in Apricity, Arsenal IO/CellCarta, Ascentage, Imvaq, Linneaus, Georgiamune, Maverick/Takeda, Tizona Therapeutics and Xenimmune. J.D.W. is an inventor on the following patents: Xenogeneic DNA vaccines, Newcastle disease viruses for cancer therapy, Myeloid-derived suppressor cell (MDSC) assay, Prediction of responsiveness to treatment with immunomodulatory therapeutics and method of monitoring abscopal effects during such treatment, Anti-PD-1 antibody, Anti-CTLA4 antibodies, Anti-GITR antibodies and methods of use thereof. T.M. acted in the capacity of consultant for Immunos Therapeutics, Daiichi Sankyo Co, TigaTx, Normunity and Pfizer. T.M. is a cofounder of and equity holder in IMVAQ Therapeutics. T.M. has received research support from Surface Oncology, Kyn Therapeutics, Infinity Pharmaceuticals, Peregrine Pharmaceuticals, Adaptive Biotechnologies, Leap Therapeutics, Aprea Therapeutics, Enterome SA and Realta Life Sciences, and currently receives research funding from Bristol Myers Squibb. T.M. is an inventor on patent applications related to work on oncolytic viral therapy, alpha virus–based vaccine, neoantigen modeling, immunomodulatory nanoparticles, bi-specific activators, FLT3L, CD40, IL-10, IL10R, GITR, OX40, PD-1, CTLA4 and chimeric receptors targeting melanoma differentiation antigens, B7-H3 and MUC-16, and listed as an inventor on a US Provisional Patent Application (Ser. No. 63/888,188) related to work on CD47 and TSP-1.
Peer review
Peer review information
Nature Immunology thanks the anonymous reviewer(s) for their contribution to the peer review of this work. Primary Handling Editor: Laurie A Dempsey, in collaboration with the Nature Immunology team.
Additional information
Publisher’s note Springer Nature remains neutral with regard to jurisdictional claims in published maps and institutional affiliations.
Extended data
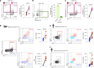
Extended Data Fig. 1 Elevated expression of CD47 is associated with T cell exhaustion in CD8 + T cells in human and murine ovarian cancer.
a, Representative plot of CD47 and TOX in CD8+ TILs isolated from single cell suspension of lesions of ovarian patients (n = 13). b, Quantifications of TOX, PD-1, and TIM-3 expression (mean fluorescent intensity, MFI) in CD47-Hi (red) and CD47-Lo (blue) tumor-infiltrating CD8 + T cells derived from lesions of 13 ovarian cancer patients (n = 13). Data shown are mean ± S.E.M. with exact P-values (two-sided paired t-test). c, Representative plot of CD47 and PD-1 in CD8+ TILs isolated from murine MPB1 ovarian tumors (n = 11). d, Quantifications of TOX, PD-1, and TIM-3 expression (mean fluorescent intensity, MFI) in CD47-Hi (red) and CD47-Lo (blue) tumor-infiltrating CD8 + T cells derived from 11 murine MPB1 tumors (n = 11). Data shown are mean ± S.E.M. with exact P-values (two-sided paired t-test).
Extended Data Fig. 2 Sub-clustering of tumor-infiltrating CD8+ T cells.
a. UMAP (uniform manifold approximation and projection) plots of single cell transcriptomic profiles of live-sorted CD8+ T cells derived from established B16 melanoma (day18 post tumor implantation). b, UMAP plots of single cell transcriptomic profiles of live-sorted CD8 + T cells (as in a) denoting sub-clusters defined based on the gene signatures of each sub-cluster. c, Heat map of scRNA-seq gene expression [row normalized log2 (counts per million) for DEGs; false discovery rate (FDR) < 0.10] among cells in these 5 sub-clusters shown in b. The 5 sub-clusters are: CD8+ Naïve T cells; Il7r-high memory precursor effector cells (MPECs); Tcf7-high precursor of exhausted T cells (pre-Tex); Klrg1-high effector T cells (Teff); Tox-high exhausted T cells (Tex). Leiden clustering resulted in 5 sub-clusters of CD8 + T cells. We labeled these sub-clusters based on their uniquely expressed genes, respectively: naïve CD8+ T cells, exhausted T cells, precursor exhausted CD8 + T cells and definitions that classify the memory and short-lived effector CD8+ T cells24,27,49. d, Bar plots of Cd47 and genes associated with T cell exhaustion among these 5 sub-clusters as defined in (c). Exact P-values are provided (two-sided unpaired t-test), as compared to cells in CD8+ Naïve T cell sub-cluster.
Extended Data Fig. 3 Expression pattern of CD47 and other T cell exhaustion markers in tumor Mutation-Associated Neo-Antigen (MANA)-specific CD8+ T cells derived from non-small cell lung cancer patients.
UMAPs of the scRNA-seq dataset of tumor CD8+ T cells encompassing PRDM1hi MANA-specific CD8+ T cells derived from patients of non-small cell lung cancer (NSCLC) who received the first-in-human clinical trial of neoadjuvant anti-PD-1 (nivolumab; Clinical-Trials.gov identifier: NCT02259621).
Extended Data Fig. 4 Upregulation of CD47 on tumor CD8+ T cells is associated with hallmarks of T cell exhaustion.
a, Representative plot of CD47, CD8a, TOX, PD-1, TIM-3, and LAG-3 levels in CD8+ T cells freshly isolated from spleens, tumor-draining lymph nodes (TdLNs) and tumors of established B16 melanoma from 5 mice (n = 5, biological replicates). b, Percentages (%) of CD47high, CD47 + TOX + , CD47 + PD-1 + , CD47 + TIM-3 + , or CD47 + LAG-3 + CD8 + T cells from (a). Data shown are representative of >2 independent experiments and are mean ± S.E.M. with exact P-values; Two-sided paired t-tests. c, Representative plots (left) of TNF and IFNγ of CD47-Hi (Red) and CD47-Lo (blue) CD8+ TILs isolated from 5 tumors. Frequencies (right) of TNF + IFNγ+ in CD47-Hi and CD47-Lo CD8+ TILs are presented on the right. Data shown are representative of > 2 independent experiments and are mean ± SEM with exact P-value; Two-sided paired t-tests.
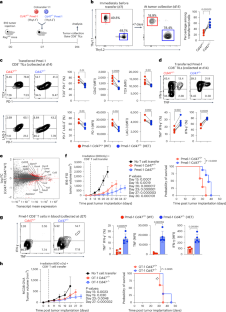
Extended Data Fig. 5 Surface level of CD47 on transferred Cd47+/+ and Cd47+/- Pmel-1 CD8+ T cells.
a, Representative plot of CD47 and congenic marker Thy1.2 levels in naïve-sorted CD8+ T cells from both Cd47+ /+ and Cd47+ /- Pmel-1 CD8+ T cell populations. Surface levels of CD47 (quantified by mean-fluorescent intensity, MFI) is shown below each plot. b, Representative plots of CD47 and PD-1 in transferred CD8+ T cells isolated from murine B16 melanoma (day 14 post transfer). c, Representative histogram of CD47 expression on tumor Pmel-1 Cd47+ /+ and Pmel-1 Cd47+ /- CD8+ TILs d, Quantification of surface CD47 levels (MFI) in transferred CD8+ T cells isolated from 5 tumors (n = 5). Data shown are mean ± S.E.M. with exact P-value (two-sided paired t-tests) and are representative of > 2 independent experiments.
Extended Data Fig. 6 Reduced CD47 expression enhances effector CD8+ T cell function against target antigen.
a, Accelerated depigmentation in TCR-transgenic Pmel-1 mice with Cd47+/- genotype compared to age/sex-matched Pmel-1 Cd47+ /+ littermates (n = 3 per genotype). b, Representative histology of Pmel-1 Cd47+ /- mouse skin shows infiltration of CD8 + T cells (black arrows) in and around the inferior segment of anagen hair follicles containing melanocytes (white arrowheads), which express the model antigen-mouse homolog-pmel-17 of human gp100 recognized by Pmel-1 CD8+ T cells. Scale bars (100 μm) shown below serve as references. Data presented are representative slides of > 2 independent experiments.
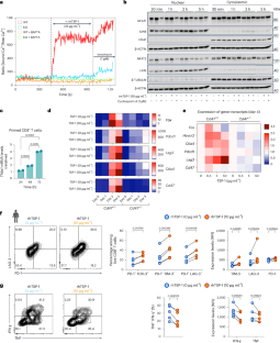
Extended Data Fig. 7 Addition of TSP-1 increases the nuclear localization of NFAT1/2 proteins in CD8+ T cells.
a-b, Relative protein levels of nuclear and cytoplasmic NFAT1 (top panel) and NFAT2 (lower panel) (a), JUNB and cJUN (b) were shown by normalizing to the band density of β-actin (loading control). c, Representative Western blot of nuclear and cytoplasmic protein extracts from in vitro activated CD8+ T cells that were conditioned for 4 h in the absence or presence of recombinant mouse TSP-1 (50 µg/ml, final concentration) were assessed for NFAT1 and NFAT2. β-actin serve as loading controls; Surface proteins CD47 and ORAI1 serve as additional controls to make sure that addition of TSP-1 does not change their expression. d, Quantification of nuclear and cytoplasmic NFAT1 and NFAT2 proteins and cytoplasmic CD47 and ORAI1 proteins. The relative density of each quantification has been normalized to the untreated condition (that is, without addition of TSP-1 and Synta66, which is an ORAI1 inhibitor) from either the nuclear or cytoplasmic portion of the blots. Data shown are representatives of > 3 independent experiments.
Extended Data Fig. 8 Engagement of CD47 by TSP-1 during in vitro priming enhances protein levels of TOX and drives generation of PD-1+ TIM-3+ exhausted T cells with decreased effector cytokine production.
a, Representative plots (left) showing TOX and PD-1 expression in OT-1 Cd47+ /+ and OT-1 Cd47-/- CD8+ T cells that were in vitro stimulated for 5 days with OVA (SIINFEKL) peptide. Recombinant mouse TSP-1 (10 µg/ml) was added to the culture as indicated. Quantifications (% and MFI) of CD8+ T cells that express PD-1 and either TOX or TIM-3 are shown in the right panel. Data are mean ± S.D. with exact P-values of 3 biological replicates of column-isolated naïve CD8+ T cells from spleens of 3 OT-1 Cd47+ /+ mice and 3 OT-1 Cd47-/- mice (n = 3), (two-sided unpaired t-tests). b, Representative plots of IFNγ and TNF in CD8+ T cells from (a) upon restimulation (left). Quantifications (% or MFI) of cells that produce TNF and IFNγ (right). Data are mean ± S.D. with exact P-values of 3 experimental replicates (n = 3), (two-sided unpaired t-tests). Data presented are representatives of > 2 independent experiments.
Supplementary information
Source data
Source Data Fig. 4 (download PDF )
Uncropped western blots.
Source Data Extended Data Fig. 7 (download PDF )
Uncropped western blots.
Rights and permissions
Springer Nature or its licensor (e.g. a society or other partner) holds exclusive rights to this article under a publishing agreement with the author(s) or other rightsholder(s); author self-archiving of the accepted manuscript version of this article is solely governed by the terms of such publishing agreement and applicable law.
About this article
Cite this article
Weng, CH., Assouvie, A., Dong, L. et al. Thrombospondin-1–CD47 signaling contributes to the development of T cell exhaustion in cancer. Nat Immunol 26, 2296–2311 (2025). https://doi.org/10.1038/s41590-025-02321-5
Received:
Accepted:
Published:
Version of record:
Issue date:
DOI: https://doi.org/10.1038/s41590-025-02321-5


