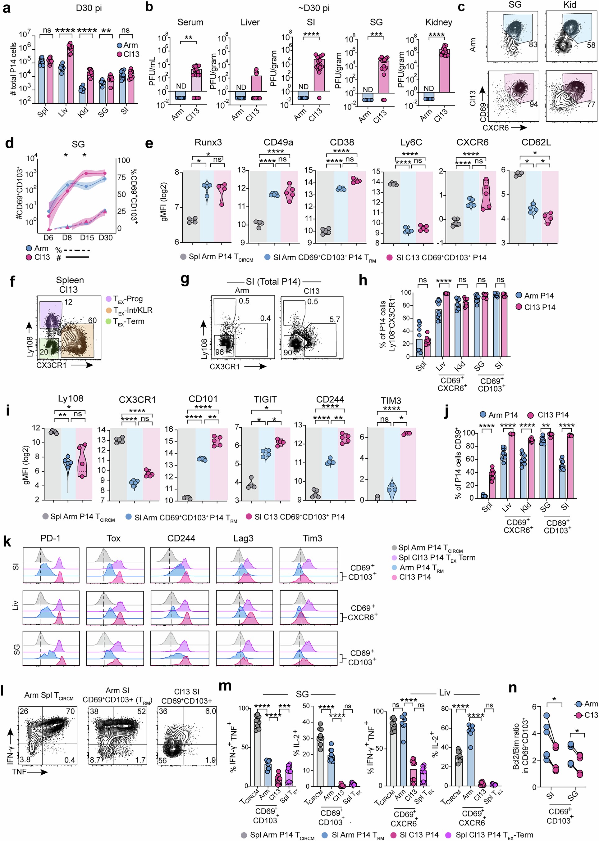
Extended Data Fig. 1: Phenotype and function of tissue CD8+ T cells in acute or chronic infection.

a, P14 T cells isolated from tissues 30 dpi with LCMV Arm or Cl13. b, Viral titers 28-32 dpi. c, Marker expression by P14 cells 30 dpi. d, Frequency (†) or absolute number (*) of CD69+CD103+ P14 cells in SG. Data points represent mean; shading represents 95% confidence interval. e, Geometric mean fluorescence intensity (gMFI) of markers in CD69+CD103+ P14 cells 30 dpi from the SI of Arm (TRM) or Cl13 mice, or Arm Spl TCIRCM. f, g, Marker expression by P14 T cells from Spl (f) or SI (g) 30 dpi. h, Frequency of Ly108−CX3CR1− cells within total P14 (Spl), CD69+CXCR6+ P14 (Liv or Kid) or CD69+CD103+ P14 cells (SG, SI) 30 dpi. i, gMFI of markers in CD69+CD103+ P14 cells isolated 30 dpi from the SI of Arm (TRM) or Cl13 mice, or Arm Spl TCIRCM. j, CD39 expression in P14 cells 30 dpi. k, Marker expression in CD69+CD103+ (SI, SG) or CD69+CXCR6+ (Liv) P14 cells from Arm or Cl13-infected mice compared to Arm Spl TCIRCM and Cl13 Spl TEX-TERM 30–40 dpi. Dashed line indicates average in Arm Spl TCIRCM. l, Cytokine production by Arm Spl TCIRCM, CD69+CD103+ P14 from Arm SI (TRM) or Cl13 SI (l, m) or CD69+CD103+ P14 from Arm SG or Cl13 SG (m) or CD69+CXCR6+ Arm Liv or Cl13 Liv 30–40 dpi following in vitro gp33-41 peptide stimulation. n, Ratio of Bim and Bcl2 gMFI in CD69+CD103+ P14 from SI or SG of Arm (TRM) or Cl13 mice 15-25 dpi. Data are pooled from (a, b, d, h, j, m, n) or representative of (c, e, f, g, i, k, l) 2–3 independent experiments with n = 10 (a, c), 7 or 18 (b), 11-18 (d), 4 or 5 (e), 4–5 (f, g), 10 (h), 4 or 5 (i), 10 (j), 4–5 (k), 4-6 (l), 9 or 10 (m) and 6 (n) mice per group.* or †p < 0.05, ** p < 0.01, *** p < 0.001, **** p < 0.0001 two-tailed Mann–Whitney test (a, c, d, e, h, i, j, m), two-sided Wilcoxon signed-rank test (n). Bars represent the mean.