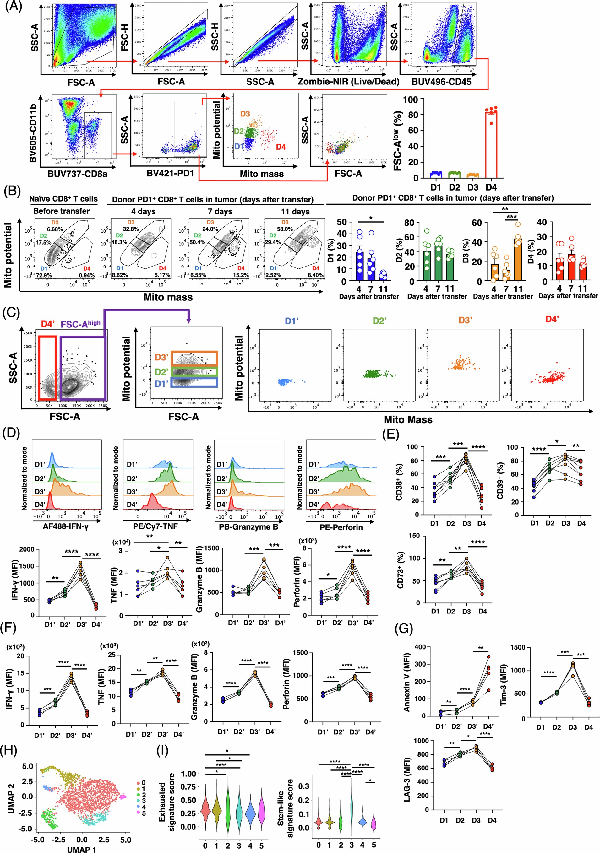
Extended Data Fig. 1: Surrogate markers and phenotypic characterization of D1–D4 populations.

(A) A representative gating strategy: FSC-A/SSC-A profiles and frequencies of FSC-Alow cells of D1–D4 populations among PD-1+ CD8+ TILs in MC38 tumors on day 14 (n = 6 mice). (B) MC38-OVA cells were injected intradermally into CD45.1 congenic male and female mice on day 0. Male and female mice were equally distributed across groups. On day 9 after tumor inoculation, isolated naïve (CD44low) OT-1 CD8⁺ T cells (CD45.2⁺) were intravenously transferred into the tumor-bearing CD45.1 recipient mice. Prior to transfer, the isolated naïve CD8⁺ T cells (CD45.2⁺) were also analyzed by flow cytometry (representative profiles shown). Tumor-infiltrating donor PD-1⁺ CD8⁺ T cells (CD45.2⁺) were analyzed by flow cytometry on days 13, 16, and 20 after tumor inoculation (that is, days 4, 7, and 11 after transfer). Representative flow cytometry profiles (male recipients) and frequencies of D1–D4 cells, based on mitochondrial mass and mitochondrial potential (all recipients, n = 6 mice). (C) Among PD-1+ CD8+ T cells in MC38 tumors, the FSC-Alow population is regarded as D4’ whereas the FSC-Ahigh population is divided into 3 populations (D1’ to D3’) according to their mitochondrial potential intensity. Distributions of D1’-D4’ populations are compared with D1–D4 gates. (D) Representative histogram and MFI of IFN-γ, TNF-α, granzyme B and perforin in D1’-D4’ populations among PD-1+ CD8+ T cells in MC38 tumors on day 14 (n = 6 mice). (E) Frequencies of CD38+, CD39+ and CD73+ cells in D1–D4 populations among PD-1+ CD8+ T cells in tumors on day 14 (n = 8 mice). (F) MFI of IFN-γ, TNF-α, granzyme B and perforin in D1’-D4’ populations among naïve CD8+ T cells on day 8 of repetitive stimulation (n = 5 technical replicates). (G) MFI of Annexin V, Tim-3 and LAG-3 in D1’-D4’ or D1–D4 populations among naïve CD8+ T cells on day 8 of repetitive stimulation (n = 5 technical replicates). (H) Based on the data shown in Fig. 1e, UMAP projection revealed six distinct clusters. (I) Violin plots showing exhausted or stem-like signature scores for each cluster. Data are means ± SEMs (A and B). P values were determined using paired two-tailed Student’s t tests (D to G) or one-way ANOVA with Tukey’s multiple comparisons tests (B and I). *P < 0.05; **P < 0.01; ***P < 0.001; ****P < 0.0001. All data are representative of three or more independent experiments with similar results, except (H) and (I).