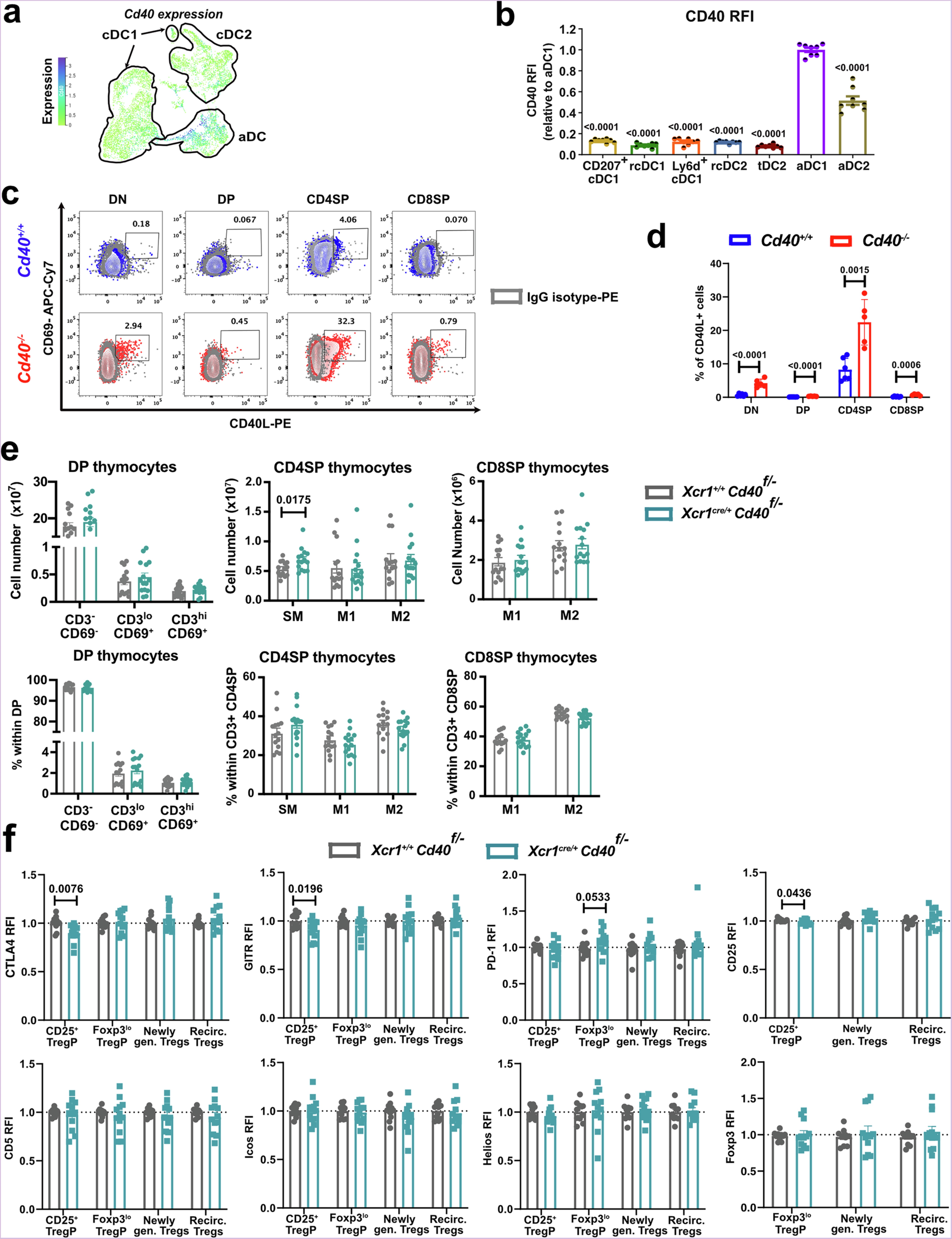
Extended Data Fig. 9: Cognate interactions with CD4SP thymocytes and CD40-CD40L interactions are indispensable for cDC1 activation and central tolerance.

Related to Fig. 8. (a) Cd40 gene expression levels overlaid on the UMAP representation of scRNA-seq datasets from WT and KO thymic cDCs, as in Fig. 5a, demonstrating highest CD40 expression in aDCs. (b) CD40 RFI levels in flow cytometry-defined cDC subsets demonstrate that aDC1s express the highest levels of CD40, followed by aDC2s. Data are normalized to average MFI levels of aDC1s per experimental repeat. Data are compiled from N = 3 independent experiments; n = 8 WT mice. (c-d) (c) Representative flow cytometry plots and (d) quantification of the frequencies of CD40L expression by the indicated major thymocyte subsets, demonstrating highest CD40L expression by CD4SP thymocytes. DN, DP, CD4SP, and CD8SP thymocyte populations are plotted from the same experiments as for Fig. 8b with N = 2 independent repeats; n = 6 Cd40+/+ and n = 5 Cd40−/− mice. (e) Quantification of cell numbers (top) and frequencies (bottom) of the indicated (left to right) DP, CD4SP, and CD8SP thymocyte subsets in Xcr1+/+CD40f/− versus Xcr1cre/+CD40f/−littermate controls demonstrate an increased number of CD4SP SM cells in thymi devoid of CD40-activated cDC1s. Data are compiled from N = 5 independent experiments; n = 14 Xcr1+/+Cd40f/− and n = 13 Xcr1cre/+Cd40f/− mice. (f) Expression of Treg effector markers by CD25−Foxp3− CD4SP conventional thymocytes, CD25+Foxp3− TregP, CD25−Foxp3lo TregP, and CD25+Foxp3+ Tregs in Xcr1+/+CD40f/− versus Xcr1cre/+CD40f/− thymi. Data are compiled from N = 4 independent experiments; n = 11 Xcr1+/+Cd40f/− and n = 12 Xcr1cre/+Cd40f/− mice. (b,d,e,f) Bars represent mean ± SEM and symbols represent individual mice. Statistical tests were performed using (b) one-way ANOVA with Dunnett’s multiple comparisons test relative to aDC1 and (d-f) two-tailed unpaired Student t-test.