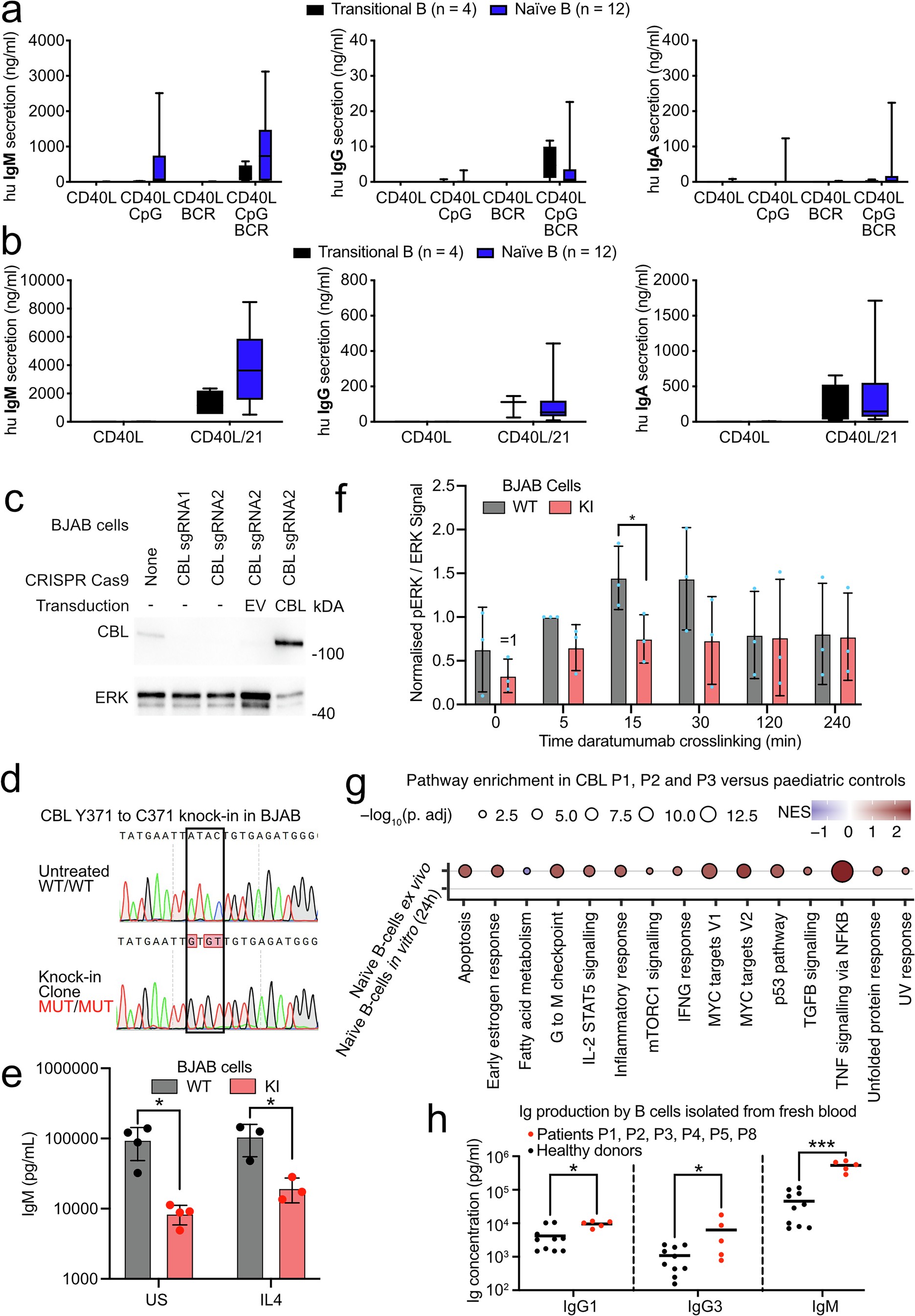
Extended Data Fig. 7: Functional phenotyping of mature CBL deficient B cells.

(a,b) Transitional B cells (n = 4 independent experiments) and naïve B cells (n = 12 independent experiments) were sort-purified from PBMCs of healthy donors and then cultured in vitro. Levels of IgM, IgG and IgA were measured in supernatants from transitional and naïve B cells after 7 days following stimulation with: (a) CD40L alone or in combination with CpG and/or BCR crosslinking, or (b) CD40L and IL-21. Box and whiskers indicate median (central line), quartiles (box) and deciles (whiskers). (c) Western blot of CBL KO and stable lentiviral overexpression on BJAB cells. (d) Sanger genotyping of BJAB CBL Y371C KI and control wildtype cells. (e) Ig production of control wildtype and CBL Y371C KI BJAB cell lines within 24 h of culture unstimulated (n = 4 biological replicates) and upon IL-4 stimulation (n = 3 biological replicates). Mean ± s.d. The statistical significance of differences was assessed in multiple two-sided Mann-Whitney tests, with correction for multiple testing. *p<0.05. (f) Quantification of three biological replicates of the western blot shown in Fig. 5e. Mean ± s.d. Statistical significance was assessed with Mann Whitney tests. *p<0.05. (g) Pathway enrichment analysis of bulk RNA-sequencing of healthy donor and CBL LOH patients’ primary naïve B cells directly after sorting from cryopreserved PBMCs or after 24 h of non-stimulated culture. NES: normalized enrichment ratio. p values were adjusted for multiple testing. (h) Immunoglobulin production by sorted primary B cell subsets of healthy donors (n = 10) and CBL-LOH patients (n = 5) from fresh blood samples without stimulation. Supernatants were collected after 24 h and Igs were measured by ELISA. Line indicates the mean of the displayed datapoints (one point per individual tested). Statistical significance was assessed using Mann Whitney tests and correction for multiple testing. *p < 0.05, ***p< 0.0005.