Abstract
The E3 ubiquitin ligase Casitas B-lineage lymphoma (CBL) promotes positive selection and antigen responses in mouse T lymphocytes by ubiquitinating ZAP70. Conversely, mouse CBL and CBL-B mutually redundantly regulate SYK ubiquitination and B cell receptor signaling. Here we studied individuals with somatically homozygous CBL loss-of-function variants in leukocytes. Human CBL is largely redundant for the development and function of human T cells. Conversely, B cell development is altered at the immature stage, with a tenfold increase in transitional cells, enhanced survival of autoreactive clones and impaired tolerance manifested by autoantibody production. B cell maturation is intrinsically impaired by reduced apoptosis and dysregulated B cell receptor signaling. CBL deficiency impairs humoral immunity by limiting memory B cell formation and reducing class switching and somatic hypermutation. Consequently, antigen-specific B cell generation and adaptive immune memory are disrupted, predisposing individuals to infection. Human CBL is critical for B cell development and function but redundant for T cell biology.
Similar content being viewed by others
Main
Casitas B-lineage lymphoma (CBL), discovered in 1989 (refs. 1,2), is an E3 ubiquitin ligase that restrains receptor-proximal kinase signaling3 by ubiquitinating phosphorylated targets4,5, such as ZAP70 (refs. 6,7) and SYK8,9, thereby limiting T cell antigen receptor (TCR) and B cell receptor (BCR) signaling. Through these and other substrates, including FYN, LYN and LCK10,11,12, CBL modulates amplitudes and dynamics of TCR and BCR signaling pathways6,7,8,9,10,11,12, thus regulating antigen-induced responses in adaptive immune cells. The CBL paralog CBL-B shares substrates and provides partly redundant control13,14.
The immunological implications of these regulatory actions have been thoroughly investigated in gene-targeted mice. CBL-deficient mice have hypercellular thymi and lymph nodes15, whereas CBL-deficient thymocytes exhibit elevated TCR responses, leading to enhanced positive selection16. Deletion of both Cbl and Cblb from the mouse genome is embryonically lethal, while the combination of Cblb knockout (KO) and conditional deletion of Cbl in hematopoietic tissues causes mice to rapidly succumb to myeloproliferative disease17. Thymocyte-specific combined deletion of Cbl and Cblb leads to dysregulation of T cell development, including major histocompatability complex-independent generation of CD4+ and CD8+ T cells18. Mice with germline knock-in (KI) of a ubiquitin ligation loss-of-function (LOF; UbLOF) mutant CBL develop severe T cell lymphopenia due to elevated TCR-dependent apoptosis during thymic development19. Despite these effects on T cells, neither Cbl KO nor UbLOF KI mice exhibit any detectable B cell phenotypes15,19. Conditional deletion of Cbl and Cblb in B-lineage cells caused substantial B cell dysregulation, as evidenced by elevated numbers of peripheral B cells, elevated serum IgM and systemic lupus erythematosus-like disease with autoantibodies to double-stranded DNA and nuclear antigen20. Thus, combined deficiency of both CBL and CBL-B underpin impressive B cell-intrinsic dysregulation in mice. These studies suggest that CBL has a nonredundant role in regulating mouse T cell biology but is largely redundant with CBL-B in regulating B cells.
In humans, inherited and somatic variants in CBL drive myeloid neoplasms21. Children with heterozygous germline CBL UbLOF variants undergo a myeloproliferative episode in early childhood when somatic loss-of-heterozygosity (LOH) occurs at the CBL locus22. Although this neoplasm typically resolves spontaneously22, most hematopoietic cells remain permanently homozygous for the CBL UbLOF variant. Recently, we demonstrated that homozygosity for CBL UbLOF variants drives clinical autoinflammation through chronic monocyte activation23,24. Patient leukocytes, but not other cell types in the body, are permanently deficient in CBL ubiquitination, mimicking a conditional, hematopoietic CBL UbLOF KI in mice. After 30 years of studies on CBL function in mouse lymphocytes, we have now studied the impact of CBL deficiency on human lymphocytes in vivo.
Results
Individuals with CBL-LOH show a high incidence of infectious disease
Our cohort consists of 11 individuals from 9 families (P1–P11) with germline monoallelic CBL UbLOF variants and somatic LOH and 8 individuals (family members and unrelated individuals) with inherited heterozygous CBL UbLOF variants23 (Fig. 1a). All variants could bind substrates but were LOF for substrate ubiquitination23. Somatic LOH occurred through segmental uniparental isodisomy (UPD), as evidenced by whole-exome sequencing (WES; Fig. 1b). The breakpoint of this segmental UPD occurred at various positions in the q arm of chromosome 11, encompassing CBL among other genes (Fig. 1c). The UPD was detected in hematopoietic, but not nonhematopoietic, tissues (Fig. 1d). Within leukocytes, T and B lymphocytes of the participants (P1–P6) had variant allele frequencies above 90%, like monocytes or polymorphonuclear cells (Fig. 1e). Of note, the lymphocytes of P4 did not exhibit LOH at the time of analysis. It is unclear whether the somatic event originally only affected the participant’s myeloid compartment or whether this occurred later in her life. Unusually severe infection occurred in 73% (8/11) of the participants (Extended Data Fig. 1a–d), with two fatalities (P10 and P11), representing a striking incidence of such events. Testing participants at ages 3–26 years indicated intact antibody responses to childhood infections and vaccines, as shown by detection of antibodies to various microbes using clinical serology testing and virome-wide serological profiling, including severe acute respiratory syndrome coronavirus 2 (SARS-CoV-2; Extended Data Fig. 2a,b). Detailed case reports are included in Supplemental Materials.
a, Family pedigrees of individuals with CBL-LOH. The participants are shown in dotted black, indicating somatic mosaicism; black vertical line, asymptomatic heterozygotes; the question mark (?) indicates unknown genotype; M, mutant. b, Allelic ratio of variants on chromosome 11 in participant P1 as determined by WES from whole-blood genomic DNA (gDNA). The CBL p.Y371C variant is marked as a red dot. c, Schematic illustration of the position of UPD on chromosome 11 in individuals for whom raw WES data were available. d,e, Quantitative genotyping by amplicon sequencing of patient tissues (d) and peripheral leukocyte subsets (e) targeting the relevant CBL variants. JMML, juvenile myelomonocytic leukemia; AML, acute myeloid leukemia; CMV, cytomegalovirus; BCG, Bacillus Calmette–Guerin; Mbp, mega-base pairs; mut, mutant; PMNs, polymorphonuclear cells.
Normal T and natural killer cell development in individuals with CBL-LOH
As Cbl-KO mice and Cbl UbLOF KI mice display T cell defects15,16,19, we studied T cell development in individuals with acquired, hematopoietic CBL deficiency. We assessed thymic output by quantifying signal joint TCR excision circles (sjTRECs) in DNA from peripheral blood by quantitative real-time PCR (qPCR). sjTREC numbers were moderately reduced (Fig. 2a), suggesting mildly impaired thymic output. Consistently, both CD4+ and CD8+ recent thymic emigrant T cells were lower in pediatric participants than in age-matched healthy donors (HDs) but were normal in adult participants P4 and P6 (Fig. 2b). Overall, absolute numbers of total CD3+ T cells were slightly decreased (Extended Data Fig. 3a). However, this reduction in T cell output did not have a strong impact on mature T cell subsets in peripheral blood. Numbers and proportions of naive and memory CD4+ T cell subsets were very similar to age-matched control individuals, whereas naive CD8+ T cell numbers were slightly lower. Memory CD8+ T cell subsets, however, were normal (Fig. 2c). Natural killer (NK) cells and innate-like (mucosal-associated invariant T, γδ T and invariant NK T) T lymphocytes were in the range of HDs (Fig. 2c, bottom, and Extended Data Fig. 3a).
a, sjTREC quantification in HDs (black dots), heterozygous donors (gray dots) and individuals with CBL-LOH (colored dots), as determined by qPCR of whole-blood DNA; WBCs, white blood cells. b, Recent thymic emigrant CD4+ and CD8+ T cells quantified in peripheral fresh blood by mass cytometry and gating of CD31+ cells among naive T cells; data are shown as mean ± s.d. The statistical significance of differences was assessed by multiple two-sided Mann–Whitney tests, with correction for multiple testing; *P < 0.05 and **P < 0.005. c, Quantification of the indicated T cell subsets in the peripheral blood of HDs, heterozygous HDs and individuals with CBL-LOH of the indicated ages as determined by mass cytometry; data are shown as mean ± s.d. The statistical significance of differences was assessed by multiple two-sided Mann–Whitney tests, with correction for multiple testing; *P < 0.05 and **P < 0.005. In b and c, controls 0–3 years old (n = 2), controls 4–15 years old (n = 9), controls 16–100 years old (n = 28), pediatric participants (LOH) (n = 5), adult participants (LOH) (n = 2) and heterozygous individuals (n = 3). d, Percentage of dead cells in cultures of activated fresh PBMCs from HDs, the heterozygous father and participants (P1–P3) after 5 days of TCR stimulation, as determined by dead cell marker staining and flow cytometry; n = 3 HDs and n = 3 patient; data are shown as mean ± s.d. e,f, Cell division index of CD4+ (e) and CD8+ (f) T cells of HDs, the heterozygous father and participants (P1–P3) after 5 days of the indicated TCR stimulation, as determined by dilution of CFSE; n = 3 HDs and n = 3 patients; data are shown as mean ± s.d. g, Cytokine response by STAT5 phosphorylation (left) and cytokine production (right) by T cell blasts that are homozygous (red), heterozygous (gray) and homozygous WT for CBL UbLOF variants following the indicated stimuli. The bars show the mean of the displayed data points (one for each T blast line); NS, not significant; TEMRA, terminally differentiated effector memory T cells; MAIT, mucosal-associated invariant T cells; MFI, median fluorescence intensity; PHA, phytohemagglutinin; PMA, phorbol 12-myristate 13-acetate.
Normal T cell function in individuals with CBL-LOH
Next, we tested T cell function. Survival and proliferation of CD4+ and CD8+ T cells from patients were indistinguishable from those of parental and nonfamilial HDs (Fig. 2d–f and Extended Data Fig. 3b). Polyclonal T cell lines, established with monoclonal anti-CD2/CD3/CD28 stimulation (T cell blasts), showed normal induction of STAT5 phosphorylation in response to interleukin-2 (IL-2) and IL-27 and normal production of interferon-γ (IFNγ) and tumor necrosis factor (TNF) (Fig. 2g and Extended Data Fig. 3c). Production of IL-21, which functions as a potent growth and differentiation factor for human B cells25, by CBL-LOH by circulating T follicular helper (cTFH) cells was intact (Extended Data Fig. 3d,e), whereas production of IL-10 and IL-13 was moderately reduced and IFNγ production was slightly increased (Extended Data Fig. 3d,e), none of which reached statistical significance.
CBL deficiency disrupts peripheral B cells
Next, we studied readouts of humoral immunity. Total B cell counts were above or at the upper limit of the healthy range in participants less than 15 years old. By contrast, B cell counts in participants greater than 15 years were below the healthy range (Fig. 3a), demonstrating progressive B cell lymphopenia. All tested individuals with CBL-LOH had polyclonal hypergammaglobulinemia, including adults with low numbers of blood B cells (Fig. 3b). The presence of transitional, naive, memory and CD19hiCD21lo B cells as well as plasmablasts was further investigated by mass cytometry of whole blood. We observed a striking elevation of transitional (10.4-fold) B cells, and milder but still highly significant increases in the numbers of naive (3.3-fold) and memory (2-fold) B cells, in pediatric, but not adult, participants (Fig. 3c). The counts of neither plasmablasts nor CD19hiCD21lo B cells, which have been implicated in myriad immune dysregulatory conditions26, were affected by CBL deficiency (Extended Data Fig. 4a). Flow cytometric analyses revealed an approximately threefold increase in proportions of transitional B cells, whereas memory B cells were strongly and significantly underrepresented (reduced fourfold). Naive B cells were mildly but significantly reduced as a proportion of total B cells (Fig. 3d). Notably, the expanded population of transitional B cells was enriched for cells with a CD38hiCD5hiCD21lo phenotype (Fig. 3e), which corresponds to the least mature stage of transitional (T1) B cell development27. Although the T1 B cell subset comprises <15% of transitional B cells from HDs, these cells represented >50% of transitional B cells in patients (Fig. 3f). As human B cells develop from a transitional to a naive state, surface IgM (sIgM) is significantly downregulated28. Although sIgM expression was reduced on CBL-deficient naive B cells compared with CBL-deficient transitional B cells, overall IgM levels on CBL-deficient B cells remained elevated twofold (Extended Data Fig. 4b). In contrast to IgM, IgD expression was reduced on transitional and naive B cells, being statistically significant for naive B cells (more than twofold difference). Furthermore, while IgD increased as transitional B cells developed into naive B cells in HDs, this upregulation was not observed for CBL-deficient B cells (Extended Data Fig. 4b). Combined, these data indicate that CBL deficiency compromises B cell development at the transitional to naive stage.
a, Counts of peripheral B cells in individuals with CBL-LOH over time compared with the healthy range. Data from eight participants are shown. Healthy ranges are from pediatric clinical recommendations. b, IgG levels in individuals with CBL-LOH (P1–P8) over time compared with the healthy range. Data from eight participants are shown. Healthy ranges are from pediatric clinical recommendations. c, Quantification of the indicated B cell subsets in the peripheral cryopreserved mononuclear cell blood of HDs, heterozygous HDs and individuals with CBL-LOH of the indicated ages as determined by mass cytometry; controls 0–3 years old (n = 2), controls 4–15 years old (n = 9), controls 16–100 years old (n = 28), pediatric participants (LOH) (n = 5), adult participants (LOH) (n = 2), heterozygous individuals (n = 3). Data are shown as mean ± s.d. The statistical significance of differences was assessed in multiple two-sided Mann–Whitney tests, with correction for multiple testing; **P < 0.005 and ***P < 0.0005. y.o., years old. d, Frequency of B cell subsets in cryopreserved PBMCs from HDs and individuals with CBL-LOH as determined by flow cytometry; HDs (n = 13), individuals with CBL-LOH (n = 5). Data are shown as mean ± s.d. The statistical significance of differences was assessed using multiple two-sided Mann–Whitney tests, with correction for multiple testing; *P < 0.05 and **P < 0.005. e, CD5, CD9, CD21 and CD38 expression on transitional B cells of HDs (black) and individuals with CBL-LOH (red) as determined by flow cytometry; HDs (n = 19), individuals with CBL-LOH (n = 6). Data are shown as mean ± s.d. The statistical significance of differences was assessed by multiple two-sided Mann–Whitney tests, with correction for multiple testing; *P < 0.05, **P < 0.005 and ****P < 0.00005. f, Percentage of CD21hi cells among transitional B cells of HDs (black) and individuals with CBL-LOH (red) as determined by flow cytometry; HDs (n = 9), individuals with CBL-LOH (n = 5). Data are shown as mean ± s.d. The statistical significance of differences was assessed by Mann–Whitney test; ***P < 0.0005; gMFI, geometric mean fluorescence intensity.
Elevated CD21lo B cells are bona fide transitional B cells
It is possible that the expanded population of T1 B cells within the transitional population corresponds to cells that have been termed ‘atypical B cells’, ‘age-associated B cells’, ‘exhausted/anergic B cells’ or ‘CD21loCD19hi B cells’26. To test this, we performed extended phenotypic analysis of transitional (CD10+CD27−) and CD21loCD19hi B cells. Consistent with previous studies, transitional B cells in both HDs and individuals with CBL deficiency were consistently CD38hiCD21loCD19+CXCR5+CXCR3−CD95−CD11c− (refs. 27,28,29), whereas CD21loCD19hi B cells were CD38loCD21loCD19hiCXCR5−CXCR3+CD95hiCD11c+ (refs. 30,31; Extended Data Fig. 4c). These phenotypic differences between B cell subsets in HDs and individuals deficient in CBL establish that the increase in CD21lo B cells in CBL deficiency reflects an expansion of transitional B cells, rather than an accumulation of CD21loCD19hi anergic/exhausted/atypical-type B cells.
Accumulation of immature B cells in the bone marrow
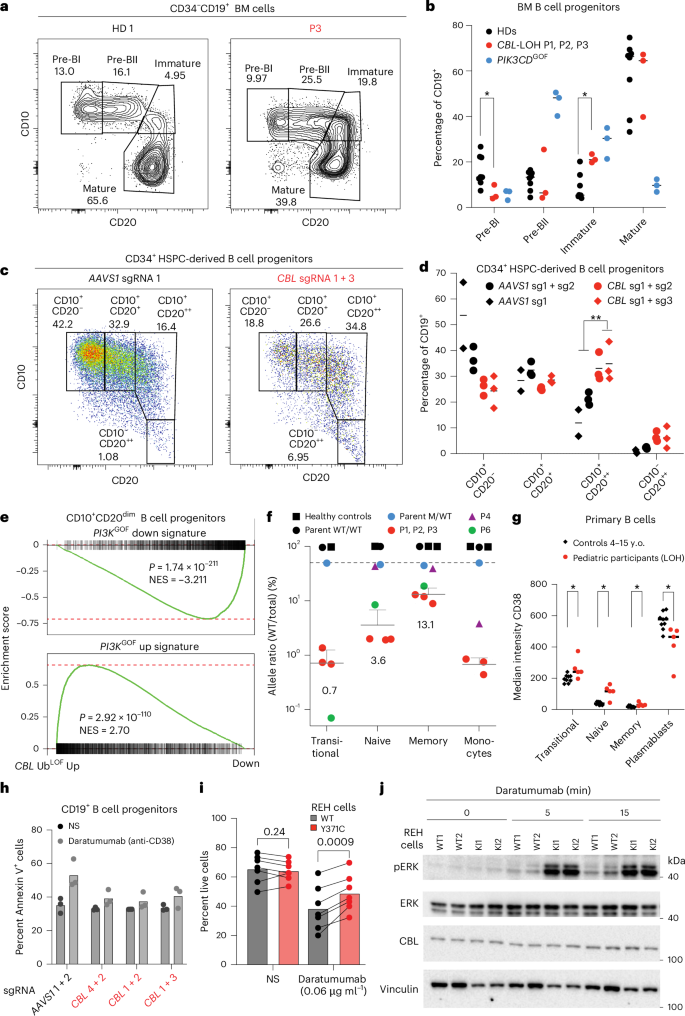
The B cell phenotype observed in individuals deficient in CBL is reminiscent of our previous findings for individuals with activated PI3Kδ syndrome (APDS) due to gain-of-function (GOF) variants in PIK3CD who exhibit defects in B cell development in the bone marrow (BM)29. We thus explored B cell development in individuals with CBL-LOH. While progenitor cells corresponding to all stages of B cell development were detected in BM aspirates from P1, P2 and P3, proportions of cells at each of these stages differed from BM obtained from HDs. We specifically observed a reduction in stage I pre-B cells (pre-BI cells; CD34−CD19+CD10+CD20−) and a corresponding increase in immature (CD34−CD19+CD10+CD20++) B cells (Fig. 4a,b). These findings are also similar to individuals with APDS who have fewer pre-BI cells but increased immature B cells in their BM29. This suggests that the B cell lymphocytosis observed in individuals with CBL-LOH may be due to a block of B cell maturation in the BM.
a,b, Defective B cell maturation in the BM of individuals with CBL-LOH. Flow cytometry staining of cryopreserved BM mononuclear cells of HDs and participants P1, P2 and P3 with CBL-LOH. a, Representative flow staining of CD20 versus CD10 expression levels on CD34−CD19+ cells in BM samples. b, Quantification of these subsets for HDs (n = 8), individuals with CBL-LOH (n = 3) and individuals with PIK3CDGOF (n = 3). The line shows the mean of the data points. Statistical significance was assessed using multiple two-sided Mann–Whitney tests corrected for multiple testing; *P < 0.05. c,d, In vitro differentiation of control AAVS1-edited and CBL-edited CD34+ HSPCs toward B cell identity. c, Flow cytometry staining for CD10 and CD20 among CD19+ cells in differentiation cultures after 3 weeks of coculture. d, Quantification of B cell ‘subsets’ based on flow cytometry marker expression (pre-BI, CD10+CD20−; pre-BII, CD10+CD20+; immature B, CD10+CD20++; mature B, CD10−CD20++) in this culture in control and two CBL-edited reactions. The lines show the means of three biological replicates, except for AAVS1 single guide RNA (sgRNA) 1, where two replicates are shown. Statistical significance was assessed using multiple two-sided Mann–Whitney tests corrected for multiple testing; **P < 0.005. e, Transcriptional overlap between CBL-edited and PI3KGOF HSPC-derived B cell progenitors. Gene set enrichment analysis for PI3KGOF gene signatures in CBL UbLOF samples is shown; NES, normalized enrichment score. No correction for multiple testing was performed for the two binomial tests. f, Quantitative genotyping by amplicon sequencing of B cell subsets and monocytes in individuals with CBL-LOH and HDs, as well as parents of P1–P3; HDs (n = 3), individuals with CBL-LOH (n = 5). Data are shown as mean ± s.d. g, CD38 staining intensity of primary B cell subsets of pediatric individuals with CBL-LOH compared with age-matched HDs; HDs (n = 9), individuals with CBL-LOH (n = 5). Data are shown as mean ± s.d. The statistical significance of differences was assessed by multiple two-sided Mann–Whitney tests, with correction for multiple testing; *P < 0.05. h, Rate of apoptosis following stimulation with daratumumab of CD19+ cells from in vitro differentiation cultures of control and CBL-edited HSPCs. Data show the mean of three technical replicates. The experiment is representative of three biological replicates. i, Rate of apoptosis following stimulation with daratumumab of control and CBLY371C KI REH cells. Each dot represents one biological replicate; n = 7. The statistical significance of differences was assessed using multiple paired, two-sided t-tests, with correction for multiple testing. j, Western blot of control and CBLY371C KI REH cells following stimulation with monoclonal anti-CD38 (daratumumab) for the indicated times (min).
Leukocyte-intrinsic mechanism of impaired B cell development
We searched for evidence of a B cell-intrinsic defect that may underlie the aberrant B cell phenotype in participants. We tested the impact of CBL-LOH in an in vitro model of B cell development from CD34+ hematopoietic stem/progenitor cells (HSPCs)32,33. We edited CD34+ HSPCs isolated from HD cord blood samples with CRISPR–Cas9 to isogenically model CBL deficiency33,34,35. We used guide RNAs (gRNAs) to excise exon 8 of CBL (Extended Data Fig. 4d–i), which causes a small 44-amino-acid in-frame deletion and is a recurrent UbLOF mutation in myeloid neoplasms36. We then assessed the ability of edited CD34+ HSPCs to develop into B cells in vitro. Consistent with ex vivo staining of BM samples from individuals with CBL deficiency, we observed a similar accumulation of CD19+CD10+CD20++ immature-type B cells in cultures seeded with CBL UbLOF-edited HSPCs compared with AAVS1 control-edited HSPCs (Fig. 4c,d). To further investigate the impact of CBL deficiency on early B cell progenitors, we repeated this experiment and recapitulated a validated PIK3CDGOF (p.C416R37) allele using adenine base editing (Extended Data Fig. 4i). After sorting CD19+CD10+CD20dim B cell progenitors/precursors derived from CD34+ HSPCs, RNA sequencing was conducted. This revealed significant activation of inflammatory pathways in CBL UbLOF-edited cells (Extended Data Fig. 4j–m), likely caused by secretion of proinflammatory cytokines by CBL UbLOF myeloid cells present in the coculture system. CBL UbLOF CD10+CD20dim B cell progenitors/precursors showed increased G2–M checkpoint and mTORC1 signatures, suggestive of altered cell proliferation and enhanced PI3K pathway activation. More than half of the genes affected by CBL UbLOF were shared with PI3KGOF-edited B cell precursors, suggesting a substantial common axis of dysregulation between these two genotypes. To confirm this, we generated a set of genes differentially expressed by PI3KGOF compared with AAVS1-edited B cell precursors. Gene set enrichment analysis revealed that genes up- or downregulated in PI3KGOF cells were also significantly enriched or depleted, respectively, in CBL UbLOF cells (Fig. 4e).
Extrinsic B cell regulators are unaffected by CBL deficiency
We aimed to determine whether cell-extrinsic factors may contribute to immature B cell accumulation and memory B cell deficiency in individuals with CBL-LOH. Serum levels and production of BAFF and APRIL by cultured peripheral blood mononuclear cells (PBMCs) were intact (Extended Data Fig. 5a,b), while soluble CD40L (sCD40L) production by patient PBMCs and in patient plasma were moderately and significantly increased, respectively. Although elevated serum sCD40L has been reported in systemic lupus erythematosus and other autoimmune diseases38, there is no known association with impaired B cell development. Consistently, the addition of sCD40L had no effect on B cell differentiation from HD CD34+ HSPCs in vitro (Extended Data Fig. 5c–f). Next, we tested the capacity of patient naive and memory CD4+ T cells to produce IL-21. Similar to cTFH cells, IL-21 production was intact in expanded cultures of naive and memory CD4+ T cells from patients relative to those from HDs (Extended Data Fig. 5g).
B cell-autonomous defect of maturation
We hypothesized that the block in B cell maturation and differentiation is cell autonomous due to a requisite intrinsic function of CBL. As the patients are mosaic for the UPD that renders cells homozygous for a CBL mutation, we aimed to detect differences in maturation between B cells with or without LOH. To this end, we sorted and genotyped B cell subsets and monocytes. Monocytes from individuals who carried relatively high burdens of the variant CBL allele (>95%; Fig. 4f). In participants with UPD, we observed consistent and marked differences in allele burden across B cell subsets. Transitional B cells had the highest variant allele frequency, with only ~0.7% of these alleles being wild-type (WT). As each cell harbors two alleles, cells in these patients are either heterozygous or homozygous; therefore, ~1.4% of transitional B cells carry WT CBL alleles. However, there was a 5-fold increase in the frequency of naive B cells (7.2%) and a nearly 20-fold increase in memory B cells (26.2%) carrying the WT CBL allele. Therefore, although almost all transitional B cells are homozygous for CBL UbLOF alleles, the few transitional B cells harboring the WT CBL allele have a marked advantage at becoming naive and subsequently memory B cells. Like a chimeric BM model, this shared environment isolates the causal effect of the CBL genotype.
Impaired apoptosis in CBL-deficient immature B cells
We hypothesized that immature B cells may accumulate during hematopoiesis in CBL deficiency due to impaired apoptosis. One trigger of apoptosis in immature B cells is dimerization of the ectoenzyme CD38 (ref. 39). CD38 directly interacts with CBL40, and CD38 stimulation activates PI3K and CBL41. Transitional and naive B cells from individuals with CBL-LOH expressed elevated levels of surface CD38 (Fig. 4g), which is also observed in PIK3CDGOF B cells that have elevated constitutive activation of PI3K29. We therefore tested CD38-mediated apoptosis in immature B cells. CD38 expression was comparable on control and CBL-edited HSPC-derived CD19+ B cells (Extended Data Fig. 5h). When these cells were stimulated by cross-linking CD38, the frequency of early apoptotic (Annexin V+) cells was substantially increased in control, but not CBL UbLOF-edited, cells (Fig. 4h). Similarly, KI of the p.Y371C missense UbLOF variant into the endogenous CBL locus of the REH B leukemia cell line42, which expresses high levels of CD38 (Extended Data Fig. 5i), revealed that WT REH cells underwent significantly more apoptosis than CBLY371C KI cells (Fig. 4i). CBLY371C KI BJAB cells were not resistant to apoptosis through BCR cross-linking (Extended Data Fig. 5j), attesting to the specificity of this phenotype. Consistent with altered CD38 signaling, we observed elevated pERK in CBLY371C KI cells following CD38 stimulation at early and late time points compared with the parental WT cell line (Fig. 4j and Extended Data Fig. 6a–c). The AKT pathway, downstream of PI3K, exhibited increased activity only at later time points (Extended Data Fig. 6d–f). Consistently, ERK phosphorylation was increased in CBL UbLOF HSPC-derived B cell progenitors following CD38 stimulation (Extended Data Fig. 6g,h).
Impaired immunoglobulin secretion by CBL-deficient mature B cells ex vivo
We hypothesized that mature, CBL-deficient B cells may also be dysfunctional in the context of responding to diverse antigenic stimuli. Inherited defects of B cells and humoral immunity underlie susceptibility to bacterial infections43, similar to those observed in participants with CBL-LOH. Sorted B cell subsets were cultured for 7 days under cytokine-dependent or cytokine-independent stimulation to assess IgM, IgA and IgG secretion. As previously reported27, transitional B cells produced lower amounts of IgM than naive B cells (Extended Data Fig. 7a,b), and both produced IgA and IgG, albeit lower amounts, exclusively following CD40L/IL-21 stimulation (Extended Data Fig. 7b). All CBL-deficient B cell subsets produced substantially less Ig than cells from HDs under one or both in vitro culture conditions (Fig. 5a). CBL-LOH B cells showed weaker responses to cytokine-independent stimuli, whereas responses to CD40L/IL-21 were less, although still significantly, affected (Fig. 5a). The defect in memory B cells was less marked than in naive and transitional B cells (Fig. 5a); this may reflect enrichment of memory cells heterozygous for the CBL UbLOF variants. BM plasma cells (CD38hiCD27hiCD20lo) from P2 and P3 showed reduced IgA and absent IgG secretion (Fig. 5b).
a, Ig production by sorted primary B cell subsets from HDs and individuals with CBL-LOH from cryopreserved PBMCs after the indicated stimulations. Supernatants were collected after 5–7 days, and Ig levels were measured by enzyme-linked immunosorbent assay (ELISA). The line shows the mean of the displayed data points (one per individual); HDs (n = 13), participants with CBL-LOH (n = 5). The statistical significance of differences was assessed using multiple two-sided unpaired t-tests, with correction for multiple testing; *P < 0.05, **P < 0.005 and ***P < 0.0005. b,c, Ig production by plasma cells sorted from cryopreserved BM mononuclear cells of participants P1 and P2 with CBL-LOH and HDs (n = 2; b) and IgM production of WT, CBL-KO and rescue BJAB cell lines within 24 h of culture (c); data are shown as mean ± s.d. of n = 5 independent biological replicates. d, Western blot of WT and CBLY371C KI BJAB cells following BCR stimulation with monoclonal anti-IgM for the indicated time periods. Data are representative of three biological replicates. e, Primary monocytes from HDs (n = 15) and participants with CBL-LOH (n = 6) were sorted from fresh blood samples. After 24 h of nonstimulated culture, supernatants were collected, and B cells from HDs were stimulated with the supernatants for 24 h. Ig production was assessed by ELISA. Data are shown as mean ± s.d. Statistical significance was assessed using multiple two-sided Mann–Whitney tests adjusted for multiple testing; **P < 0.005 and ***P < 0.0005. f, Frequency of IgA+ and IgG+ B cells among memory B cells in patients (n = 3) and HDs (n = 13), as determined by flow cytometry. Statistical significance was assessed by unpaired, two-sided t-tests; **P < 0.005 and ***P < 0.0005. g, Frequency of spike+ B cells in patients (n = 4) and HDs (n = 10), as determined by flow cytometry with tetramer staining. Data are shown as mean ± s.d. Statistical significance was assessed by unpaired, two-sided t-tests; *P < 0.05 and **P < 0.005. h, Frequency of IgG+, IgA+ and IgG−IgA− B cells among spike+ B cells in patients (n = 4) and HDs (n = 6). Error bars indicate s.e.m. Statistical significance was assessed by unpaired, two-sided t-tests; *P < 0.05; EV, empty vector; Vinc, vinculin; wk, weeks; mo, months; yrs, years.
B cell-autonomous defect in BCR signaling and immunoglobulin secretion
To substantiate these observations of impaired human B cell development and function due to CBL LOF, we generated CBL-KO BJAB (IgM+ B lymphoma cell line) clones (Extended Data Fig. 7c). These clones produced substantially lower amounts of IgM than WT BJAB cells (Fig. 5c), which was rescued by re-expression of WT CBL (Fig. 5c and Extended Data Fig. 7a). Furthermore, KI of the CBLY371C UbLOF variant (Extended Data Fig. 7d) resulted in a comparable reduction in IgM production as CBL KO in BJAB clones (Extended Data Fig. 7e). ERK phosphorylation, as a readout of ERK signaling, was reduced in CBLY371C BJAB cells compared with WT BJAB cells following BCR stimulation (Extended Data Fig. 7f).
Inflammation underlies hypergammaglobulinemia in individuals with CBL-LOH
We aimed to reconcile the observation of hypergammaglobulinemia in all individuals with reduced Ig production by primary B cells and isogenic cell lines (Fig. 5a–e). We hypothesized that chronic inflammation driven by monocytes from individuals with CBL-LOH may induce B cell activation and Ig overproduction23. Thus, we compared RNA-sequencing data from primary B cells obtained directly from cryopreserved PBMCs to data from B cells that were cultured for 24 h without stimulation. Compared with B cells from healthy pediatric donors, B cells from individuals with CBL-LOH showed substantial and broad inflammatory pathway overactivation when sequenced directly; however, these transcriptional differences disappeared after 24 h of culture (Extended Data Fig. 7g). This suggests that CBL-LOH B cells are primed by the inflammatory environment they originated from. To investigate the consequence of this priming on Ig production, we isolated primary B cells from fresh blood samples of individuals with CBL-LOH and cultured them for 24 h. Analysis of Ig production revealed significant increases in IgG1, IgG3 and IgM by B cells from individuals with CBL-LOH compared with those from HDs (Extended Data Fig. 7h). Finally, we tested whether the hypersecretory phenotype could be conferred by the inflammatory environment created by monocytes from individuals with CBL-LOH. Isolated CD14+ monocytes from individuals with CBL-LOH and HDs were cultured for 24 h without stimulation. Supernatants derived from cultured CBL-LOH monocytes induced significantly increased IgG1 and IgM production by HD B cells compared with supernatants derived from HD monocytes (Fig. 5e).
CBL deficiency disrupts formation of long-lived antigen-specific B cells
Considering these in vitro and ex vivo B cell defects, we further explored memory B cells in CBL deficiency. First, we determined proportions of memory (CD19+CD20+CD27+) B cells that had undergone Ig isotype switching in vivo. In CBL-deficient individuals, the proportions of all memory B cells were decreased (Fig. 3d) as well as the proportion of Ig-class-switched memory B cells relative to that observed in HDs (Fig. 5f). Second, by using tetramers of SARS-CoV-2 spike protein, we quantified frequencies of antigen-specific B cells at different times following vaccination. Spike-binding B cells were detected in peripheral blood of HDs and CBL-deficient individuals 4–10 weeks after receiving 2 doses of a SARS-CoV-2 mRNA vaccine (Fig. 5g and Extended Data Fig. 8a). In HDs, proportions of SARS-CoV-2-specific B cells increased approximately threefold 6–12 months after vaccination and then declined to levels similar to those observed at earlier times. By contrast, proportions of spike-binding B cells detected in the same individuals deficient in CBL assayed 12 and 20–24 months after vaccination were unchanged or reduced compared with the earlier time point (Fig. 5g and Extended Data Fig. 5f). In addition to this proportionate decrease in total spike-binding B cells, significantly fewer SARS-CoV-2-specific B cells in CBL-deficient individuals (~30–50%) underwent Ig class switching to express IgG relative to HDs (~70–85%; Fig. 5h).
Defects in immunoglobulin gene usage and somatic hypermutation
To further understand the impact of CBL deficiency on B cell development and differentiation, we analyzed the BCR repertoire of transitional, naive and memory B cells from five individuals deficient in CBL. This revealed unequivocal differences between CBL-deficient individuals and HDs. There was increased usage of the IGHV4-34 gene element in transitional, naive and IgM+ memory B cells from CBL-deficient individuals (Fig. 6a) and significantly reduced usage of IGHJ6 and increased usage of IGHJ4 genes by CBL-deficient transitional and naive B cells (Fig. 6b). CDR3 lengths of Ig expressed by transitional and naive B cells were shorter for CBL-deficient individuals than in HDs (Fig. 6c). This likely results from decreased IGHJ6 usage (Fig. 6b), as this gene element contributes the highest number of amino acids to Ig CDR3 regions44. To solidify these findings, we assessed BCR rearrangements from the bulk RNA-sequencing data of HSPC-derived B cell progenitors. This also revealed significantly reduced CDR3 lengths in CBL UbLOF CD10+CD20dim B cell progenitors (Fig. 6d), strongly suggesting that aberrations to the BCR repertoire of CBL-LOH B cells is caused by a cell-intrinsic process during IGH rearrangement. Furthermore, our analysis of BCR repertoires revealed significantly reduced levels of somatic hypermutation in CBL-deficient IgM+ memory B cells (Fig. 6e). Indeed, when mutation load was quantified in terms of percentiles, most clones from IgM+ memory B cells from HDs exhibited a mutation rate of 2.5 to >7.5%, whereas most clones from CBL-deficient IgM+ memory B cells had accumulated mutations at a rate of <2.5% (Fig. 6f). Last, mutational targeting and selection, as determined by replacement:silent ratios, was also significantly reduced in CBL-deficient IgM+ memory B cells (Fig. 6g).
a,b, Usage of the top three IGHV IGHV4-34, IGHV4-59 and IGHV3-23 gene elements (a) and Ig JH4 and JH6 elements (b) in transitional, naive and memory B cells isolated from HDs and the indicated individuals deficient in CBL. c,d, CDR3 lengths in transitional, naive and memory cells isolated from HDs and individuals deficient in CBL (c) or CD10+CD20dim HSPC-derived B cell progenitors edited at the AAVS1 or CBL locus (d). aa, amino acids; Trans, transitional. e, Frequency of Ig somatic hypermutations (SHM) in memory B cells defined by the expression of distinct class-switched Ig isotypes. f, Frequency of clones with different levels of somatic hypermutation within IgM+ memory B cells. g, CDR replacement:silent (R:S) ratios in IgM, IgG and IgA memory B cells. Statistical significance was assessed with a Wilcoxon test with Bonferroni correction for multiple testing (if needed; b–d and g) or Dunn’s test for multiple comparisons (e and f); *P < 0.05. Data shown were generated from BCR sequencing of HDs (n = 5) and individuals with CBL-LOH (n = 5). Boxes and whiskers indicate the median (center line), quartiles (box) and data range within 1.5× interquartile range (whiskers), and dots show data values beyond 1.5× interquartile range. All individual data points are shown.
CBL-LOH causes a break in B cell tolerance
The level and dynamics of BCR signaling are tightly regulated to control B cell differentiation and enforce self-tolerance45. As individuals with CBL-LOH were frequently positive for autoantibodies23, we asked whether dysregulation of CBL UbLOF B cells may cause defects in these processes. To test this, and extend our findings of increased IGHV4-34 usage, we stained B cells from HDs and CBL-deficient individuals with the idiotypic monoclonal antibody 9G4. 9G4 detects Ig molecules encoded by the IGHV4-34 Ig heavy chain gene46, which are almost exclusively self-reactive47,48. In HDs, 5–10% of naive B cells expressing IGHV4-34 BCRs are stained at high levels by 9G4, but very few of these cells secrete antibodies48,49,50. When 9G4+ Abs are secreted, they bind self-glycans on circulating transitional and naive B cells that do not themselves express IGHV4-34 BCRs, ‘painting’ the B cells to create a 9G4int population50,51,52. Approximately 65% of transitional, ~50% of naive and ~15% of memory B cells from CBL-deficient individuals were 9G4int, compared with 6%, 1.6% and 0.7% of these cell subsets, respectively, in HDs (Fig. 7a,b). As IGHV4-34 only accounted for 15–30% of IGHM mRNA in transitional or naive B cells from individuals with CBL-LOH, this suggests that autoreactive antibodies to IGHV4-34 in plasma ‘paint’ epitopes on the surface of these cells. Consistently, we observed this painting effect on B cells from HDs that had been incubated with plasma from individuals deficient in CBL (Extended Data Fig. 8b). Further, we profiled the plasma of eight individuals for the presence of IgG specific for 20,000 human proteins. All participants tested showed a striking increase in reactivity to human antigens compared with eight sex-matched adult controls (Fig. 7c). We found several strong candidate targets that, strikingly, were detected in sera from unrelated individuals (Fig. 7d). We validated the presence of autoantibodies to TXLNB in plasma from P1, P2 and P3 through multiplex bead assays (Extended Data Fig. 8c).
a,b, 9G4 staining of primary B cells from cryopreserved PBMCs from HDs and individuals with CBL-LOH (P1–P5) by flow cytometry. a, Median fluorescence intensity of the indicated B cell subsets in HDs (n = 9) and individuals with CBL-LOH (n = 5). Data are shown as mean ± s.d. Statistical significance was assessed using multiple two-sided Mann–Whitney tests adjusted for multiple testing; **P < 0.005. b, Frequency of 9G4lo, 9G4int and 9G4hi cells among transitional (T), naive (N) and memory (M) B cells in HDs (n = 9) and individuals with CBL-LOH (n = 5). Data are shown as mean ± s.d. Statistical significance was assessed with multiple two-sided Mann–Whitney tests adjusted for multiple testing. c,d, Human protein microarray autoantibody detection. c, Protein microarray fluorescence intensity. The ratio of values for plasma from HDs (n = 8) to those from samples from individuals with CBL-LOH (n = 8) is shown. Data are shown as mean values from pairs of duplicates. One protein microarray was used per individual, and the results have been normalized to account for interexperiment variation. Fluorescence intensity is expressed in arbitrary units (a.u.). d, Reactivities for the indicated autoantigens common to P1–P8 and absent from eight age-matched control individuals. Serum samples from participants and blood donor controls were screened for IgG reactivity to 20,000 full-length human proteins on microarrays (HuProt). Red dots indicate autoantibodies previously shown to be associated with a clinical condition.
Discussion
CBL is an E3 ubiquitin ligase with a well-characterized function in mouse T cell selection and differentiation15,16,18,19. CBL is dispensable for mouse B cell development and function. We studied individuals with leukocyte-specific somatic loss of CBL activity to unravel nonredundant roles of CBL in human lymphocytes. In stark contrast to mice, we demonstrated that CBL is largely redundant for human T cell development and function but has fundamental, nonredundant roles at several critical stages during human B cell development, selection, maturation and differentiation.
By combining patient-derived and engineered cell models, we found that loss of CBL impairs B cell maturation and tolerance, causing immature BM B cell accumulation and excess peripheral transitional (T1) cells. Previous studies demonstrated that early transitional B cells are enriched with autoreactive BCRs27,50. Binding to self-antigens downregulates sIgM on mouse transitional and mature B cells45,53,54 and on human mature B cells expressing sIgM comprising IGHV4-34 (ref. 49) or JH6 or have long CDR3H55 to attenuate chronic signaling and preserve B cells in an anergic state where they do not secrete self-binding antibodies. Exaggerated sIgM signaling due to defective SHP-1 function or binding self-antigens that increase sIgM cross-linking triggers premature sIgM downregulation and developmental arrest of autoreactive B cells at the T1 stage45. Downregulation of sIgM is defective and IgM signaling exaggerated in mouse B cells lacking both CBL and CBL-B20. Consistent with failure of these tolerance checkpoints, CBL-deficient B cells exhibited increased sIgM, depletion of JH6 and long CDR3H, increased usage of the IGHV4-34 gene element and secretion of autoantibodies containing IGHV4-34, manifesting as elevated levels of IgG against a range of self-antigens in individuals deficient in CBL.
CBL-deficient B cells were resistant to apoptosis, likely due to impaired BCR signaling and elevated RAS activity that may promote survival downstream of CD38 engagement. This is consistent with augmented survival of CBL-mutated leukemic cells56. Notably, CBL-deficient B cells retain aberrantly high expression of CD38, which would enable sustained RAS signaling and survival. Thus, the accumulation of immature B cells leads to impaired tolerance and the onset of autoimmunity. Additionally, altered BCR signaling may impair censoring of autoreactive clones, allowing the differentiation into autoantibody-secreting cells. Thus, by assessing autoantibodies at the molecular, cellular and protein levels, our data explain (1) increased binding of idiotypic monoclonal 9G4 antibody to CBL-deficient B cells, (2) increased reactivity of serum from CBL-deficient individuals to B cells from HDs and (3) autoantibodies against a wide range of self-antigens in sera from CBL-deficient individuals. These differences in molecular architecture of immunoglobulin expressed by CBL-deficient B cells likely contribute to autoreactivity exhibited by these individuals.
Circulating CBL-deficient B cells exhibited defects in differentiation. The findings of impaired Ig secretion by purified B cells, and that the proportion of memory B cells expressing the WT CBL allele is significantly increased compared with transitional and naive B cells, established that these impairments in differentiation were B cell intrinsic. These deficits in naive and memory B cell differentiation and function, and impaired affinity maturation of memory B cells, would contribute to increased recurrent and severe bacterial infections in early life in individuals with CBL-LOH.
Individuals with APDS due to PIK3CDGOF variants also exhibit an accumulation of immature B cells in the BM, an increased proportion of early transitional B cells and a reduction in memory B cells, impaired Ig secretion in vitro and increased frequencies of 9G4+ (IGHV4-34) B cells and serum autoantibodies29,50. In mice, CBL negatively regulates the magnitude of T cell PI3K signaling57. Interestingly, CBL, SYK and BTK are phosphorylated following BCR cross-linking, and CBL physically associates with PI3K p85α9. Notably, following BCR engagement, CBL-deficient B cells exhibit heightened and sustained phosphorylation of SYK and Igα14, increased binding of PI3K p85α to pCD19 (ref. 10), augmented expression of survival proteins BCL-2 and BCL-XL10 and greater BCR signaling10,14. We propose that CBLLOF would manifest as heightened PI3K signaling, akin to APDS. Thus, constitutive PI3K signaling due to PIK3CDGOF variants or CBL deficiency likely underpins the shared cellular phenotypes and functional defects in these genetically distinct inborn errors of immunity (IEIs). Clinical trials of leniolisib, a specific PI3K p110δ inhibitor, as a treatment for APDS have demonstrated efficacy in alleviating lymphoproliferation, attenuating the frequency of infection, reducing the need for Ig replacement therapy and restoring proportions of B cells subsets58. Serum levels of proinflammatory mediators (IFNγ, TNF, CXCL10 and CXCL13) were also reduced in leniolisib-treated individuals with APDS58. Given the comparable defects in B cell development and function in individuals with APDS29 and those with CBL deficiency, together with increased production of inflammatory cytokines (IL-6, IL-1β, TNF and IL-10) and chemokines (CCL2) by CBL-deficient PBMCs23, leniolisib may also be a candidate pharmacological treatment for CBL deficiency.
The stark contrast between mice and humans regarding lymphocyte-specific functions of CBL reminds us that findings in mice cannot a priori be generalized to humans43. There are multiple examples for which genetic deficiencies affect different lineages in mice and humans. For instance, human B cell development is abolished by mutations in BTK, causing B cell deficiency and agammaglobulinemia, whereas BTK deficiency in mice only modestly reduces B cell numbers in BM and the periphery43. By contrast, human (but not mouse) B cell development is largely independent of IL-7R/γc or BAFF-R signaling, as evidenced by intact B cell development in individuals with mutations in IL2RG, IL7RA or TNFRSF13C43. Thus, B cell development in mice is more dependent on signaling via cytokines, whereas human B cell development requires BCR signaling. Thus, CBL deficiency marks another example of the divergence in functional redundancies in lineage development in humans versus mice.
Limitations of this study
REH cells are a leukemic cell line that lacks BCR expression; they therefore potentially have limited applicability to model transitional B cells, which typically express surface IgM.
Methods
Inclusion and ethics
This study was conducted in compliance with all relevant ethical regulations for research involving human participants and animals. Ethical approval was obtained from the relevant regulatory bodies, and written informed consent was received from all participants. The research team is committed to fostering inclusivity and diversity in research practices, ensuring equitable access and representation across all aspects of the study.
Study design and approval
Informed consent was obtained in accordance with local regulations and institutional review board (IRB) approvals in Iran, Italy, France, Spain and Germany. Treating physicians recorded demographic, clinical and microbiological data; gender and socioeconomic information were not collected. Experimental work was conducted in Australia, France, Germany, Sweden and the United States under IRB approvals from Rockefeller University (JCA-0699), INSERM (C10-07, C10-16) and the Sydney Local Health District (X16-0210/LNR/16/RPAH/257). HDs were recruited from France, Spain, Italy, the United States and Australia. Use of discarded cord blood samples was approved by the Boston Children’s Hospital IRB. This cohort includes both female and male participants, with no distinct phenotype segregation based on sex. Healthy control individuals of both sexes were also recruited, and no significant differences related to sex were observed.
WES and Sanger sequencing
gDNA was extracted from whole blood using a iPrep PureLink gDNA Blood kit (Thermo Fisher). Exome capture was performed with a SureSelect Human All Exon 50 Mb kit (Agilent) from 3 µg of gDNA, followed by single-end sequencing on an Illumina Genome Analyzer IIx. Variant calls and familial segregation were confirmed by PCR amplification, agarose gel analysis and Sanger sequencing using BigDye Terminator v3.1 on an ABI Prism 3700.
Quantitative genotyping by amplicon sequencing
gDNA was extracted from whole blood using a Qiagen Blood and Tissue kit. DNA from leukocyte subsets was obtained by fluorescence-activated cell sorting (FACS) and bulk extraction, except granulocyte DNA, isolated from Lymphoprep pellets. CBL variants (H398/C381/C396, R420, Y371) were amplified by PCR using variant-specific primers. DNA templates were quantified by qPCR, and amplicons were generated with minimal cycles (DreamTaq, Thermo). Up to 100 ng of purified amplicon was processed with a TruSeq DNA PCR-Free kit (Illumina), reamplified (eight cycles, KAPA HiFi), bead purified (AMPure XP) and quantified by Qubit and Fragment Analyzer. Equimolar libraries were pooled and sequenced on an Illumina NovaSeq 6000 (paired-end, 100 bp).
The following primers were used for each variant: CBLH398,C381,C396 5′-TGAGATGGGCTCCACATTCC-3′ (forward) and 5′-CAGGCCACCCCTTGTATCAG-3′ (reverse); CBLR420 5′-TCTTTTGCTTCTTCTGCAGGAATC-3′ (forward) and 5′-TCTGCTCCTTGCCTCAACAG-3′ (reverse); CBLY371 5′-GGAAACAAGTCTTCACTTTTTCTGT-3′ (forward) and 5′-GTGTCCACAGGGCTCAATCT-3′ (reverse).
TREC levels
sjTRECs were quantified by nested qPCR, with the primers and standard curve plasmid described by Dion et al.59. The qPCR protocol was adapted as previously described60 using ~500 ng of purified gDNA for each quantification.
Mass cytometry-based immunophenotyping
Whole-blood mass cytometry was conducted on 200 μl of fresh heparinized blood from participants and healthy controls using a customized antibody panel, as detailed in Bohlen et al.23 and in accordance with Fluidigm’s recommendations. The labeled cells were stained for dead cells overnight, frozen and stored at −80 °C until analysis. Acquisition was performed on a Helios machine (Fluidigm), and the data were analyzed using OMIQ software. Antibodies used in the panel are listed in Extended Data Table 1.
T cell proliferation assay and cell death
PBMCs from participants and HDs were labeled with CFSE (CellTrace, Thermo Fisher) at 1:10,000 for 20 min at 37 °C, quenched with RPMI, washed and resuspended at 5 × 106 cells per ml. Cells (0.5 × 106 per well) were cultured with graded concentrations of ImmunoCult Human CD3/CD28/CD2 activator (25–3.1 µl ml−1) for 5 days. After incubation, viability was assessed by LIVE/DEAD Aqua staining (Thermo Fisher) before surface labeling with anti-CD3, anti-CD4 and anti-CD8. Data were acquired on a NovoCyte Quanteon and analyzed in FlowJo.
cTFH cell cultures
cTFH cells were isolated by sorting CD4+CD45RA−CXCR5+ T cells from the peripheral blood of HDs or individuals with CBL-LOH (FACSAria III, Becton Dickinson). Purified cTFH cells were then cultured with T cell activation and expansion beads (anti-CD2/CD3/CD28; Miltenyi Biotech) in 96-well, round-bottom plates. After 5 days, supernatants were collected, and production of IL-4, IL-5, IL-10, IL-13, IL-17A, IL-17F, IFNγ and TNF was determined by using cytometric bead arrays (Becton Dickinson); secretion of IL-22 (eBioscience) was determined by ELISA. For cytokine expression, activated cTFH cells were re-stimulated with phorbol 12-myristate 13-acetate (100 ng ml−1)/ionomycin (750 ng ml−1) for 6 h, with Brefeldin A (10 mg ml−1) added after 2 h. Cells were then fixed, and expression of intracellular cytokines was detected and quantified by flow cytometric analysis61.
Human lymphocyte phenotyping
Buffy coats from HDs were purchased from the Australian Red Cross Blood Service. PBMCs from HDs and individuals deficient in CBL were incubated with monoclonal antibodies to CD20, CD27 and CD10 with monoclonal antibodies specific for CD5, CD11c, CD19, CD21, CD38, CD23, CD44, CD95, CXCR3, CXCR5, IgM, IgD, IgG and IgA. The proportions of transitional (CD20+CD27−CD10+), naive (CD20+CD27−CD10−), memory (CD20+CD27+CD10−) and CD21loCD19hi B cells, as well as levels of expression or proportions of B cells within each of these subsets expressing these molecules, were determined by flow cytometry (LSRII SORP, Becton Dickinson) and analyzed using FlowJo software (Tree Star)27,28,29. BM was obtained from individuals undergoing lymphoma staging and was subsequently found to be uninvolved. BM aspirates were incubated with monoclonal antibodies to CD34, CD19, CD20, CD10, IgM, IgD and CD27. Populations of B-lineage cells (CD19+) as well as pro-B (CD19+CD34+CD10+CD20−IgM−), pre-BI (CD19+CD34−CD10+CD20−IgM−), pre-BII (CD19+CD34−CD10+CD20dimIgM−), immature (CD19+CD34−CD10+CD20+IgM+) and recirculating mature (CD19+CD34−CD10−CD20+) B cells and plasma cells (CD19+CD20loCD38hiCD27hi) were then quantified29,62,63.
In vitro HSPC gene editing and B cell differentiation
Human CD34⁺ HSPCs were isolated from cord blood (EasySep, StemCell 17856) and cultured in StemSpan II medium with CC100 cytokines, 50 ng ml−1 thrombopoietin and supplements. After 48 h, cells were electroporated (Lonza 4D, program DZ-100) with 100 pmol of Cas9 (IDT) complexed to 100 pmol of sgRNA targeting AAVS1 (5′-GGGGCCACTAGGGACAGGAT-3′; 5′-ccggccctgggaatataagg-3′) or CBL (5′-GGGTCCTATTTTAAGCTCCA-3′; 5′-ATAGCCTTTACTGATACAAG-3′; 5′-GCCACCCCTTGTATCAGTAA-3′; 5′-AACCAGAAAGCATCTAGTCT-3′).
For PIK3CD base editing, 2 µg of ABE8e mRNA and 100 pmol of sgRNA (5′-GGGCAGTCCTGCAGAAGGAC-3′) were used. Editing efficiency was assessed after 72 h by PCR (Platinum II HotStart, ThermoFisher) with the following primers: 5′-CCGTTTTTCTGGACAACCCC-3′ (AAVS1 forward), 5′-CCAGGATCAGTGAAACGCAC-3′ (AAVS1 reverse), 5′-AAGCACTGGCAAATTGGCTT-3′ (CBL forward), 5′-CTCTGCTCCTTGCCTCAACA-3′ (CBL reverse), 5′-GAGTAGGGGTGAGGTGGGAA-3′ (PI3K forward) and 5′-CAGGCAGATGAGCAGGGCAG-3′ (PI3K reverse).
PCR products were analyzed by Nanopore sequencing and CRISPResso2. B cell differentiation was induced by coculture on MS-5 stroma in IMDM with 5% fetal bovine serum (FBS), 20 ng ml−1 IL-7 and supplements for 21–28 days. Differentiation was assessed by flow cytometry using anti-CD34–Alexa488, anti-CD10–PE, anti-CD19–BV421, anti-CD20–PE-Cy7 and anti-CD45–APC.
Generation of base editor mRNA from in vitro transcription
For base editing, ABE8e (Addgene, 138489) was subcloned into the PEmax-mRNA (Addgene, 204472) backbone. Base editor mRNA was generated from purified PCR product of the template. In brief, 1 µg of PCR product was transcribed using a HiScribe T7 High-Yield RNA Synthesis kit (New England Biolabs, E2040S) according to the manufacturer’s protocol. Uridine was substituted with N1-methylpseudouridine-5′-triphosphate (TriLink Biotechnologies, N-1081), and co-translational capping was performed with CleanCap Reagent M6 (TriLink Biotechnologies, N-7453). Residual input DNA was digested using DNase I (New England Biolabs, M0303S), and mRNA was purified using a Monarch Spin RNA Cleanup kit (New England Biolabs, T2050S).
RNA sequencing of HSPC-derived B cells
For bulk RNA sequencing of AAVS1- (n = 2), CBL- (n = 2) and PI3KGOF-edited (n = 1) CD34+-derived B cell progenitors, CD19+CD10+CD20dim cells were sorted on day 21 of coculture and rested for 12 h in RPMI + 1% FBS. RNA was isolated (Norgen Total RNA Micro kit) with on-column DNase treatment. Ultra-low-input RNA sequencing yielded ~30 million reads per sample. FASTQ files were quality control checked with FastQC and aligned to GRCh38 (Ensembl v104) using STAR; quantification used RSEM. Counts were merged, quantile normalized and converted to transcripts per million, and technical replicates were summed. Differential expression was performed in edgeR. Gene set enrichment used fGSEA with MSigDB Hallmark 2024 sets (false discovery rate < 0.05). Genes were preranked by signed log2(fold change) × –log10(adjusted P value). The PI3KGOF signature was defined as | log2(fold change) | ≥ 0.5 and false discovery rate < 0.05 and was used for enrichment analysis.
CD38 surface staining
For each condition, 5 × 105 HEK293T (ATCC, CRL-3216), BJAB (DSMZ, ACC 757) or REH (ATCC, CRL-8286) cells were washed in FACS buffer (PBS, 2% FBS and 2 mM EDTA) and stained with a fixable viability dye (1:500) for 10 min at 4 °C. Half remained unstained; the others were labeled with APC/Cy7 anti-CD38 (clone HIT2, BioLegend 303533, 1:100, 1 h, 4 °C). After washing, cells were analyzed on a BD LSRFortessa, and median fluorescence intensity was quantified in FlowJo.
Generation of CBL Y371C KI cell lines
Cas9 (7.5 pmol) and sgRNA (5′-GTCACCATGAGTAGTAGTTT-3′) were complexed for 10 min at 25 °C, followed by the addition of 15 pmol of single-stranded DNA donor (5′-ATTCAATTACTGGAAAATAAAAGGAGTTCATGTAGTTTTTGTCCAccCTTGAGTCACAATGGGTAGTAGTCTAGGAAAAGAAAAAGACTCTAAAGAAAAAGATCCCAAAGTACCATCAGCCAAGGAAAGAGAAAAGG-3′). In total, 2 × 105 cells were electroporated with the ribonucleoprotein and single-stranded DNA mix using the Neon NxT system (1,750 V, 20 ms, one pulse) and cultured in RPMI + 20% FBS, penicillin/streptomycin and 1 µM HDR Enhancer (IDT). After 1 week, edited pools were genotyped by Sanger sequencing; single-cell clones were derived by limiting dilution and confirmed by sequencing.
Anti-CD38 B cell apoptosis assay
CD34⁺-derived B cells were purified with CD19 MicroBeads (Miltenyi) and plated at 2 × 105 per well. Cells were treated with 0.6 µg ml−1 daratumumab for 30 min, cross-linked with 25 µg ml−1 goat anti-human IgG + IgM for 16 h, stained with Annexin V and 7-AAD (BioLegend) and analyzed on a Fortessa X cytometer. REH cells (5 × 105) were treated identically but incubated for 24 h and analyzed on a NovoCyte or Fortessa X-20.
BJAB cell apoptosis assay
BJAB cells were seeded at 2 × 105 cells per well in V-bottom, 96-well plates in RPMI 1640 medium supplemented with 20% fetal calf serum (FCS). Cells were stimulated with AffiniPure goat anti-human IgG/IgM (25 µg ml−1; Jackson ImmunoResearch) and incubated for 16 h at 37 °C. After incubation, cells were washed and stained with Annexin V and 7-AAD (BioLegend) according to the manufacturer’s instructions. Apoptosis was assessed by flow cytometry using a BD Fortessa cytometer, and data were analyzed with FlowJo.
Intracellular staining for pERK
CD19+ or CD19+CD20hi HSPC-derived B cell progenitors were sorted after 21–28 days of coculture and starved overnight in RPMI + 2%FBS. Cells were then stimulated with daratumumab (60 µg µl−1) and cross-linked with 25 µg ml−1 AffiniPure Goat Anti-Human IgG + IgM (H + L) for 15 min at 37 °C. Cells were subsequently fixed with Phosflow Fix Buffer I (BD Biosciences, 557870) for 10 min at 37 °C, permeabilized with Phosflow Perm Buffer III (BD Biosciences, 558050) for 20 min at 4 °C and stained with pERK–AF647 (1:25; BD Biosciences, 612593) for a minimum of 4 h. Samples were analyzed on an LSR Fortessa X-20.
Stimulation of BJAB cells for western blotting
In total, 1 × 106–1.5 × 106 REH or BJAB cells were seeded in 96-well, V-bottom plates per condition and starved in 0% FCS RPMI 1640 medium for 2 h. BJAB cells were stimulated with AffiniPure Goat Anti-Human IgG + IgM (H + L) at a final concentration of 25 µg ml−1 at different time points (5, 15, 30, 120 and 240 min). Next, cells were washed two times with 1× PBS and lysed with lysis buffer. Protein lysates were analyzed in line with the immunoblotting protocol.
REH cell stimulation and lysis for immunoblotting
REH cells were seeded at a density of 1.5 × 106 cells per well in RPMI 1640 medium supplemented with 5% FCS and maintained at 37 °C with 5% CO2. Cells were stimulated with 12 µg ml−1 daratumumab (administered every 8 h) for a total of 24 h. Following stimulation, cells were collected by centrifugation at 450g for 5 min, washed with cold PBS and lysed in RIPA buffer containing protease and phosphatase inhibitors. Lysates were clarified by centrifugation at 10,000g for 15 min at 4 °C, and protein concentration was determined using a BCA assay. Samples were then processed for SDS–PAGE and immunoblotting as described below.
Immunoblotting
Immunoblotting was performed as previously described by Bohlen et al.23. Briefly, cells were washed in FCS-free DMEM or PBS and lysed in RIPA buffer supplemented with protease inhibitors (Roche Mini EDTA-free, one tablet per 10 ml), phosphatase inhibitors (2 mM sodium orthovanadate; Roche PhosSTOP, one tablet per 10 ml; 0.1 M sodium fluoride; 0.1 M β-glycerophosphate) and Benzonase (50 IU ml−1). Lysates were clarified, protein concentrations were measured by BCA or Bradford assay, and equal amounts were subjected to SDS–PAGE. Proteins were transferred to 0.2-µm nitrocellulose membranes, Ponceau stained, blocked in 5% skim milk in PBS + 0.05% Tween-20 (PBST) (1 h), rinsed and incubated overnight at 4 °C with primary antibodies in 5% bovine serum albumin (BSA) in PBST or 5% skim milk in PBST. Membranes were washed three times for 15 min in PBST, incubated with secondary antibodies (1:5,000 in 5% skim milk in PBST, 1 h, room temperature) and washed again three times for 15 min. Chemiluminescence was detected using ECL reagents and a Bio-Rad Chemidoc. Reagents used included human EGF (Sigma-Aldrich), ATP (Fisher Bioreagents) and chloroquine (Cell Signaling Technology).
In vitro B cell differentiation
Buffy coats from HDs were purchased from the Australian Red Cross Blood Service. PBMCs were isolated and then labeled with monoclonal antibodies to CD20, CD27 and CD10, and transitional (CD20+CD10+CD27−), naive (CD20+CD10−CD27−) or memory (CD20+CD10−CD27+) B cells were then sort purified using a FACSAria III (Becton Dickinson). Purity of the recovered populations was typically >98%. Transitional, naive and memory B cells were then cultured in 96-well, U-bottom plates (Falcon; 5 × 103 cells per 200-μl well) for 5–7 days to determine secretion of IgM, IgG and IgA29,64. B cells were stimulated with 200 ng ml−1 CD40L cross-linked to 50 ng ml−1 HA Peptide monoclonal antibody (R&D Systems) alone or together with 50 ng ml−1 IL-21 (PeproTech), 2.5 μg ml−1 F(ab′)2 fragment of goat anti-IgA/IgG/IgM (H + L; Jackson ImmunoResearch) or CpG. Following in vitro stimulation with CD40L/IL-21, the proportion of plasmablasts generated from cultured transitional/naive B cells isolated from HDs or individuals with CBL-LOH was determined by flow cytometry (as CD20loCD38hiCD27hi cells) as previously described29. BM mononuclear cells were labeled with monoclonal antibodies to CD19, CD20, CD38 and CD27. BM plasma cells were identified as CD19+CD20loCD38hiCD27hi, sorted from the BM of HDs and P2 and P3 and cultured for 5 days in complete medium63. After this time, supernatants were collected, and levels of secreted Ig were determined.
Detection of SARS-CoV-2-specific B cells
Biotinylated full-length SARS-CoV-2 spike protein (Acro Biosystems) was labeled with streptavidin (SA)–BUV395 or SA–PE (BD Biosciences) at a 20:1 ratio for 1 h at 4 °C; SA–FITC served as a decoy probe. Cryopreserved PBMCs from vaccinated individuals deficient in CBL and HDs were stained with 200 ng of spike and 20 ng of decoy probe in Brilliant Buffer for 1 h at 4 °C. Prepandemic PBMCs were used as negative controls to confirm assay specificity.
BJAB CBL-KO cell line generation and stable overexpression
BJAB cells were transduced with pLENTI-V2 encoding Cas9 and sgRNA (5′-AAGCTCATGGACAAGGTGAA-3′) targeting CBL, followed by 2 weeks of puromycin selection. KO efficiency was verified by western blotting, and single clones were obtained by limiting dilution. For stable overexpression, lentiviral particles were produced in HEK293T cells transfected with pPAX2, pHBX2, pVSV-G and either pTRIP-EV or pTRIP-CBL using X-tremeGENE 9 (Roche). Supernatants collected after 20 h were filtered and supplemented with 8 µg ml−1 protamine sulfate and used to transduce 1.5 × 105 BJAB cells by spinoculation (2 h, 1,200g). After 3–4 days, transgene expression was assessed by DNGFR staining and enriched by magnetic-activated cell sorting.
BJAB immunoglobulin production and quantification
Two hundred thousand BJAB cells were seeded in 96-well, V-bottom plates. Cells were stimulated for 24 h in 100 μl of 20% FCS RPMI 1640 medium and were either left unstimulated or were stimulated with IL-4 (R&D Systems, BT-004). The supernatant was collected 24 h later. Cytokine secretion by BJAB cells was quantified with a LEGENDplex Human Immunoglobulin Isotyping Panel (eight-plex). Cytokine determinations were performed according to the manufacturer’s protocol, except that the beads, antibody and SA–PE were diluted fourfold with the assay buffer supplied before use.
Bulk RNA-sequencing of HD and CBL-LOH naive B cells
RNA was extracted from 2 × 104 sorted naive B cells from individuals with CBL-LOH and age-matched control individuals using an RNeasy Plus Micro kit (Qiagen). Full-length cDNA was generated from 1 ng of RNA with SMART-Seq v4 (Clontech) and used for library prep with Nextera XT (Illumina). Barcoded libraries were pooled equimolarly and sequenced on an Illumina NovaSeq 6000 (100 bp, paired-end). FASTQ quality was assessed with FastQC, and reads were aligned to GRCh37.p13 (human) or GRCm38.p6 (mouse) using STAR v2.6 and quantified with featureCounts v1.6.0. Gene set enrichment analysis (fgsea) used Hallmark gene sets from MSigDB. Healthy pediatric datasets were previously published (PRJNA1141130).
Fresh B cell isolation and immunoglobulin production
Peripheral blood was collected under institutional ethical approval. PBMCs were isolated by Lymphoprep density centrifugation (450g, 20 min, 25 °C) and washed with PBS. CD19+ B cells were purified using CD19 MicroBeads and LS columns (Miltenyi). Cells (2 × 105 per well) were cultured in RPMI + 10% FCS for 24 h at 37 °C with 5% CO2 without stimulation. Supernatants were collected and analyzed for Ig production using the Human Immunoglobulin Isotyping Panel (LEGENDplex, BioLegend).
Fresh B cell stimulation with monocyte-derived supernatants
Peripheral blood from individuals with CBL-LOH and HDs was processed by Lymphoprep density centrifugation. CD14+ monocytes were isolated using CD14 MicroBeads (Miltenyi) and cultured in RPMI + 10% FCS at 37 °C with 5% CO2 for 24 h. Supernatants were collected and stored at −80 °C. CD19+ B cells from HDs were purified with CD19 MicroBeads, plated at 2 × 105 cells per well and stimulated with 100 µl of monocyte supernatant for 24 h. Cell-free supernatants were then analyzed for immunoglobulin isotypes using the Human Immunoglobulin Isotyping Panel (LEGENDplex, BioLegend).
IGH repertoire sequencing
PBMCs were isolated from HDs and individuals deficient in CBL, stained with monoclonal antibodies to CD20, CD27 and CD10 and sorted by flow cytometry into subsets of transitional (CD20+CD10+CD27−), naive (CD20+CD10−CD27−) and memory (CD20+CD10−CD27+) B cells. IGH libraries for IgM (all cell types), IgG (memory) and IgA (memory) were prepared from sorted populations as previously reported31. Briefly, RNA was prepared from sorted populations (RNAeasy kit, Qiagen), and cDNA was synthesized using oligo(dT) and random hexamer primers. IGH transcripts were then amplified in separate PCRs for each immunoglobulin isotype using an isotype-specific reverse primer and a pool of IGHV forward primers. Samples were barcoded with a Nextera Index kit and equimolar pooled for 2 × 300 bp paired-end sequencing on an Illumina MiSeq instrument. Samples were demultiplexed during FASTQ generation. Paired-end reads were merged using flash (version 1.2.11)65. Sequences were then processed with pRESTO (version 0.7.2)66. Sequences were quality filtered with FilterSeq (-q 20), and MaskPrimers was used to identify and trim forward and reverse primers, requiring exact matches (–maxerror 0), and to tag the constant region exon sequence to determine the isotype subclass (–maxerror 0.05). Datasets were then dereplicated with CollapseSeq to keep a single representative of each unique nucleotide sequence before alignment to the human IGH reference with IgBLAST (version 1.14.0)67. IgBLAST outputs were filtered to remove sequences that had truncated IGHV genes (length < 200), lacked IGHJ calls, lacked a defined CDR3 sequence or contained ambiguous nucleotides. Clones were assigned by first subsetting the pooled data for each person by V gene (no allele), J gene (no allele) and CDR3 length and then clustering the CDR3 nucleotide sequences using cd-hit68 using a 90% identity threshold. To explore IGH in CRISPR–Cas9-edited cells, IGH contigs were built from bulk RNA sequencing using TRUST4 (version 1.1.6)69. TRUST4 contigs were postprocessed with IgBLAST. IGH data were analyzed in R (version 4.4.1) using RStudio and the following packages: tidyverse (version 2.0.0; https://doi.org/10.21105/joss.01686) and rstatix (version 0.7.2; https://CRAN.R-project.org/package=rstatix).
IGHV9G4 staining and cell painting
PBMCs from HDs and individuals with CBL deficiency were stained with anti-CD20 FITC (L27), anti-CD27–PE-Cy7 (M-T271) and anti-CD10–PE (HI10a), all from BD Biosciences, as well as the monoclonal anti-9G4 (IGM Bioscience), which recognizes unmutated antibodies to IGHV4-34 (ref. 70). Binding of anti-9G4 to transitional (CD20+CD10+CD27−), naive (CD20+CD10−CD27−) or memory (CD20+CD10−CD27+) B cells was then determined by gating on these B cell populations50. To detect the levels of antibodies to IGHV4-34 in the serum, serum from HDs or individuals with CBL deficiency was incubated with PBMCs from HDs for 30 min on ice. Cells were then stained with antibodies to CD20, CD27 and CD10, as well as the monoclonal anti-9G4, and the mean fluorescence intensity of anti-9G4 staining on transitional, naive and memory B cells was determined50.
VirScan phage immunoprecipitation sequencing
Phage immunoprecipitation sequencing was performed on plasma from control individuals and individuals with CBL deficiency using an expanded VirScan library and analyzed as previously described71,72,73,74, with minor modifications. Species-specific seropositivity cutoffs were derived from an in-house dataset using a generalized linear model. Virus-specific scores were calculated as the ratio of enriched, nonhomologous peptide counts to cutoff values and visualized as heat maps. Nineteen age-matched individuals of Arab ancestry from an 800-person reference cohort, pooled IVIg (Privigen, CSL Behring) and IgG-depleted serum (Molecular Innovations) served as controls.
Protein microarray analysis
Protein microarray analyses were performed as described by Le Voyer et al.75. Briefly, HuProt protein microarrays (CDI Laboratories) were incubated for 90 min in 5 ml of blocking buffer (2% BSA and PBST) and immersed overnight in 5 ml of the same buffer containing serum from HDs or individuals with CBL deficiency (1:2,000). Arrays were washed five times for 5 min each with 5 ml of PBST. Alexa Fluor 647 goat anti-human IgG (Thermo Fisher, A-21445, RRID:AB_2535862) and Dylight 550 goat anti-GST (Columbia Biosciences, D9-1310) were diluted in blocking buffer (1:2,000 and 1:10,000, respectively), and arrays were incubated in 5 ml of this mixture for 90 min. Arrays were washed again five times, as described above. All incubations and washes were performed on an orbital shaker, and arrays were protected from light after fluorescent antibody addition. Arrays were rinsed three times in deionized water and centrifuged for ~30 s to dry. The same day, arrays were scanned on an Innoscan 1100AL fluorescence scanner (Innopsys) using Mapix v9.1.0. Images were analyzed with GenePix Pro v5.1.0.19 or GenePix Pro 7. Signal intensities were normalized to correct for interexperiment variation. Data from additional HD arrays generated in independent experiments were included. Signal intensities were extracted with GenePix Pro v5.1.0.19 and GenePix Pro 7 with subtraction of local background.
Multiplex bead assay
The method used to detect human IgG in serum using magnetic beads was as outlined in Voyer et al.75 except for choice of analytes. Briefly, magnetic bead coupling was performed with an AnteoTech Activation kit for Multiplex Microspheres (A-LMPAKMM-10) following the manufacturer’s protocol, including optional blocking, to couple MagPlex beads (Luminex) to the analyte panels. Samples were diluted 1:25 in PBS and then 1:10 in assay buffer (PBST, 3% BSA and 5% milk). Bead stocks were sonicated for 1 min and mixed with kit storage buffer, and samples were centrifuged for 1 min at 3,000 rpm after the first dilution. For binding, 45 μl of sample was incubated with 5 μl of bead stock for 2 h at room temperature in the dark with shaking at 650 rpm. Beads were washed three times with PBST and centrifuged at 2,000 rpm between washes. Beads were resuspended in 50 μl of 0.2% paraformaldehyde per well, vortexed, incubated for 10 min at room temperature and centrifuged again at 2,000 rpm. After another three PBST washes, beads were incubated with secondary antibody (Invitrogen H10104, 2384336) for 30 min at room temperature. A final three-cycle PBST wash was performed before resuspension in PBST for Luminex FlexMap 3D acquisition. This workflow was applied to both antigen panels. Panel 1 (68 analytes) included anti-human IgG, EBNA1, GM-CSF, IFNA1, IFNA7, IFNB1, IFNG, IFNL4, IFNW1, IL-12, IL-17A, IL-17F, IL-22, IL-23, IL-28a, IL-28b, IL-29, IL-6, IL1RN, SARS-CoV-2 spike, TNF, Trove2 and TXLNB. Panel 2 (28 analytes) included ACAN, angiotensin II, ANKS4B, anti-human IgA, anti-human IgG, ARNT, EBNA1, ENTPD1, FOXP3, GAD2, HNF4A, IFNA1, IFNA10, IFNA14, IFNA16, IFNA17, IFNA2, IFNA21, IFNA4, IFNA5, IFNA6, IFNA7, IFNA8, IFNB1, IFNG, IFNL4, IFNW1, IL-12, IL-17A, IL-17F, IL-1F6, IL1RN, IL-22, IL-23, IL-28a, IL-28b, IL-29, IL-6, PF4, PPARG, PROS, RBD, RORC, RXRA, SARS-CoV-2 nucleocapsid, SARS-CoV-2 S protein RBD, SARS-CoV-2 S protein spike, TNF, TNNC2, TROVE2/Ro60, TXLNB, USH1C and VIL1.
Statistics
To assess statistical significance, we used a P value cutoff of 0.05 after correction for multiple testing. Typically, two groups were compared: healthy controls versus individuals with CBL-LOH.
Reporting summary
Further information on research design is available in the Nature Portfolio Reporting Summary linked to this article.
Data availability
All raw data for bulk RNA sequencing of primary naive B cells (GSE307942) and HSPC-derived B cell precursors (GSE307131) have been deposited in the Gene Expression Omnibus repository and will be made available as of the publication date. BCR-sequencing data have been deposited on SRA (PRJNA1328925) and are available as of publication. All raw data and resources will be made available upon request to the corresponding authors. There is no original code generated in this study. Source data are provided with this paper.
Code availability
No new code was written for this paper.
References
Langdon, W. Y., Hartley, J. W., Klinken, S. P., Ruscetti, S. K. & Morse, H. C. III. v-cbl, an oncogene from a dual-recombinant murine retrovirus that induces early B-lineage lymphomas. Proc. Natl Acad. Sci. USA 86, 1168–1172 (1989).
Blake, T. J., Shapiro, M., Morse, H. C. III & Langdon, W. Y. The sequences of the human and mouse c-cbl proto-oncogenes show v-cbl was generated by a large truncation encompassing a proline-rich domain and a leucine zipper-like motif. Oncogene 6, 653–657 (1991).
Swaminathan, G. & Tsygankov, A. Y. The CBL family proteins: ring leaders in regulation of cell signaling. J. Cell. Physiol. 209, 21–43 (2006).
Zheng, N., Wang, P., Jeffrey, P. D. & Pavletich, N. P. Structure of a c-CBL–UbcH7 complex: RING domain function in ubiquitin-protein ligases. Cell 102, 533–539 (2000).
Mohapatra, B. et al. Protein tyrosine kinase regulation by ubiquitination: critical roles of CBL-family ubiquitin ligases. Biochim. Biophys. Acta 1833, 122–139 (2013).
Fournel, M., Davidson, D., Weil, R. & Veillette, A. Association of tyrosine protein kinase ZAP-70 with the protooncogene product p120c-cbl in T lymphocytes. J. Exp. Med. 183, 301–306 (1996).
Lupher, M. L. Jr, Reedquist, K. A., Miyake, S., Langdon, W. Y. & Band, H. A novel phosphotyrosine-binding domain in the N-terminal transforming region of CBL interacts directly and selectively with ZAP-70 in T cells. J. Biol. Chem. 271, 24063–24068 (1996).
Ota, Y. et al. Characterization of CBL tyrosine phosphorylation and a CBL–SYK complex in RBL-2H3 cells. J. Exp. Med. 184, 1713–1723 (1996).
Panchamoorthy, G. et al. p120cbl is a major substrate of tyrosine phosphorylation upon B cell antigen receptor stimulation and interacts in vivo with FYN and SYK tyrosine kinases, GRB2 and SHC adaptors, and the p85 subunit of phosphatidylinositol 3-kinase. J. Biol. Chem. 271, 3187–3194 (1996).
Shao, Y., Yang, C., Elly, C. & Liu, Y. C. Differential regulation of the B cell receptor-mediated signaling by the E3 ubiquitin ligase CBL. J. Biol. Chem. 279, 43646–43653 (2004).
Rao, N. et al. Negative regulation of LCK by CBL ubiquitin ligase. Proc. Natl Acad. Sci. USA 99, 3794–3799 (2002).
Andoniou, C. E. et al. The CBL proto-oncogene product negatively regulates the Src-family tyrosine kinase FYN by enhancing its degradation. Mol. Cell. Biol. 20, 851–867 (2000).
Zhang, Z., Elly, C., Qiu, L., Altman, A. & Liu, Y. C. A direct interaction between the adaptor protein CBL-B and the kinase ZAP-70 induces a positive signal in T cells. Curr. Biol. 9, 203–206 (1999).
Sohn, H. W., Gu, H. & Pierce, S. K. CBL-B negatively regulates B cell antigen receptor signaling in mature B cells through ubiquitination of the tyrosine kinase SYK. J. Exp. Med. 197, 1511–1524 (2003).
Murphy, M. A. et al. Tissue hyperplasia and enhanced T-cell signalling via ZAP-70 in c-CBL-deficient mice. Mol. Cell. Biol. 18, 4872–4882 (1998).
Naramura, M., Kole, H. K., Hu, R. J. & Gu, H. Altered thymic positive selection and intracellular signals in CBL-deficient mice. Proc. Natl Acad. Sci. USA 95, 15547–15552 (1998).
Naramura, M., Nandwani, N., Gu, H., Band, V. & Band, H. Rapidly fatal myeloproliferative disorders in mice with deletion of Casitas B-cell lymphoma (Cbl) and Cbl-b in hematopoietic stem cells. Proc. Natl Acad. Sci. USA 107, 16274–16279 (2010).
Huang, F. et al. Establishment of the major compatibility complex-dependent development of CD4+ and CD8+ T cells by the CBL family proteins. Immunity 25, 571–581 (2006).
Thien, C. B. et al. Loss of c-CBL RING finger function results in high-intensity TCR signaling and thymic deletion. EMBO J. 24, 3807–3819 (2005).
Kitaura, Y. et al. Control of the B cell-intrinsic tolerance programs by ubiquitin ligases CBL and CBL-B. Immunity 26, 567–578 (2007).
Kales, S. C., Ryan, P. E., Nau, M. M. & Lipkowitz, S. CBL and human myeloid neoplasms: the CBL oncogene comes of age. Cancer Res. 70, 4789–4794 (2010).
Niemeyer, C. M. et al. Germline CBL mutations cause developmental abnormalities and predispose to juvenile myelomonocytic leukemia. Nat. Genet. 42, 794–800 (2010).
Bohlen, J. et al. Autoinflammation in patients with leukocytic CBL loss of heterozygosity is caused by constitutive ERK-mediated monocyte activation. J. Clin. Invest. 134, e181604 (2024).
Saettini, F. et al. Abnormal B-cell maturation and increased transitional B cells in CBL syndrome. Front. Pediatr. 10, 935951 (2022).
Tangye, S. G. & Ma, C. S. Regulation of the germinal center and humoral immunity by interleukin-21. J. Exp. Med. 217, e20191638 (2020).
Keller, B. & Warnatz, K. T-bethighCD21low B cells: the need to unify our understanding of a distinct B cell population in health and disease. Curr. Opin. Immunol. 82, 102300 (2023).
Suryani, S. et al. Differential expression of CD21 identifies developmentally and functionally distinct subsets of human transitional B cells. Blood 115, 519–529 (2010).
Cuss, A. K. et al. Expansion of functionally immature transitional B cells is associated with human-immunodeficient states characterized by impaired humoral immunity. J. Immunol. 176, 1506–1516 (2006).
Avery, D. T. et al. Germline-activating mutations in PIK3CD compromise B cell development and function. J. Exp. Med. 215, 2073–2095 (2018).
Keller, B. et al. The expansion of human T-bethighCD21low B cells is T cell dependent. Sci. Immunol. 6, eabh0891 (2021).
Yang, R. et al. Human T-bet governs the generation of a distinct subset of CD11chighCD21low B cells. Sci. Immunol. 7, eabq3277 (2022).
Luo, X. M. et al. Engineering human hematopoietic stem/progenitor cells to produce a broadly neutralizing anti-HIV antibody after in vitro maturation to human B lymphocytes. Blood 113, 1422–1431 (2009).
de Smith, A. J. et al. A noncoding regulatory variant in IKZF1 increases acute lymphoblastic leukemia risk in Hispanic/Latino children. Cell Genom. 4, 100526 (2024).
Zhao, J. et al. Inherited blood cancer predisposition through altered transcription elongation. Cell 187, 642–658 (2024).
Voit, R. A. et al. A genetic disorder reveals a hematopoietic stem cell regulatory network co-opted in leukemia. Nat. Immunol. 24, 69–83 (2023).
Abbas, S., Rotmans, G., Lowenberg, B. & Valk, P. J. Exon 8 splice site mutations in the gene encoding the E3-ligase CBL are associated with core binding factor acute myeloid leukemias. Haematologica 93, 1595–1597 (2008).
Crank, M. C. et al. Mutations in PIK3CD can cause hyper IgM syndrome (HIGM) associated with increased cancer susceptibility. J. Clin. Immunol. 34, 272–276 (2014).
Goules, A. et al. Elevated levels of soluble CD40 ligand (sCD40L) in serum of patients with systemic autoimmune diseases. J. Autoimmun. 26, 165–171 (2006).
Kitanaka, A., Ito, C., Nishigaki, H. & Campana, D. CD38-mediated growth suppression of B-cell progenitors requires activation of phosphatidylinositol 3-kinase and involves its association with the protein product of the c-cbl proto-oncogene. Blood 88, 590–598 (1996).
Shen, M. & Yen, A. c-CBL interacts with CD38 and promotes retinoic acid-induced differentiation and G0 arrest of human myeloblastic leukemia cells. Cancer Res. 68, 8761–8769 (2008).
Kontani, K. et al. Tyrosine phosphorylation of the c-cbl proto-oncogene product mediated by cell surface antigen CD38 in HL-60 cells. J. Biol. Chem. 271, 1534–1537 (1996).
Rosenfeld, C. et al. Phenotypic characterisation of a unique non-T, non-B acute lymphoblastic leukaemia cell line. Nature 267, 841–843 (1977).
Tangye, S. G., Nguyen, T., Deenick, E. K., Bryant, V. L. & Ma, C. S. Inborn errors of human B cell development, differentiation, and function. J. Exp. Med. 220, e20221105 (2023).
Wang, H. et al. Antibody heavy chain CDR3 length-dependent usage of human IGHJ4 and IGHJ6 germline genes. Antib. Ther. 4, 101–108 (2021).
Burnett, D. L., Reed, J. H., Christ, D. & Goodnow, C. C. Clonal redemption and clonal anergy as mechanisms to balance B cell tolerance and immunity. Immunol. Rev. 292, 61–75 (2019).
Pascual, V. et al. Nucleotide sequence analysis of the V regions of two IgM cold agglutinins. Evidence that the VH4-21 gene segment is responsible for the major cross-reactive idiotype. J. Immunol. 146, 4385–4391 (1991).
Bhat, N. M., Bieber, M. M., Spellerberg, M. B., Stevenson, F. K. & Teng, N. N. Recognition of auto- and exoantigens by V4-34 gene encoded antibodies. Scand. J. Immunol. 51, 134–140 (2000).
Reed, J. H., Jackson, J., Christ, D. & Goodnow, C. C. Clonal redemption of autoantibodies by somatic hypermutation away from self-reactivity during human immunization. J. Exp. Med. 213, 1255–1265 (2016).
Cappione, A. III et al. Germinal center exclusion of autoreactive B cells is defective in human systemic lupus erythematosus. J. Clin. Invest. 115, 3205–3216 (2005).
Lau, A. et al. Activated PI3Kδ breaches multiple B cell tolerance checkpoints and causes autoantibody production. J. Exp. Med. 217, e20191336 (2020).
Cappione, A. J., Pugh-Bernard, A. E., Anolik, J. H. & Sanz, I. Lupus IgG VH4.34 antibodies bind to a 220-kDa glycoform of CD45/B220 on the surface of human B lymphocytes. J. Immunol. 172, 4298–4307 (2004).
Grillot-Courvalin, C. et al. An anti-B cell autoantibody from Wiskott–Aldrich syndrome which recognizes i blood group specificity on normal human B cells. Eur. J. Immunol. 22, 1781–1788 (1992).
Zikherman, J., Parameswaran, R. & Weiss, A. Endogenous antigen tunes the responsiveness of naive B cells but not T cells. Nature 489, 160–164 (2012).
Sabouri, Z. et al. IgD attenuates the IgM-induced anergy response in transitional and mature B cells. Nat. Commun. 7, 13381 (2016).
Zhang, Z. et al. Human transitional and IgMlow mature naive B cells preserve permissive B-cell receptors. Immunol. Cell Biol. 99, 865–878 (2021).
Fernandes, M. S. et al. Novel oncogenic mutations of CBL in human acute myeloid leukemia that activate growth and survival pathways depend on increased metabolism. J. Biol. Chem. 285, 32596–32605 (2010).
Tang, R., Langdon, W. Y. & Zhang, J. Regulation of immune responses by E3 ubiquitin ligase CBL-B. Cell Immunol. 340, 103878 (2019).
Rao, V. K. et al. Effective ‘activated PI3Kδ syndrome’-targeted therapy with the PI3Kδ inhibitor leniolisib. Blood 130, 2307–2316 (2017).
Dion, M. L., Sekaly, R. P. & Cheynier, R. Estimating thymic function through quantification of T-cell receptor excision circles. Methods Mol. Biol. 380, 197–213 (2007).
Roux, H. M. et al. Genetically determined thymic function affects strength and duration of immune response in COVID patients with pneumonia. Sci. Adv. 9, eadh7969 (2023).
Ma, C. S. et al. Monogenic mutations differentially affect the quantity and quality of T follicular helper cells in patients with human primary immunodeficiencies. J. Allergy Clin. Immunol. 136, 993–1006 (2015).
Yap, J. Y. et al. Intrinsic defects in B cell development and differentiation, T cell exhaustion and altered unconventional T cell generation characterize human adenosine deaminase type 2 deficiency. J. Clin. Immunol. 41, 1915–1935 (2021).
Ellyard, J. I. et al. Antigen-selected, immunoglobulin-secreting cells persist in human spleen and bone marrow. Blood 103, 3805–3812 (2004).
Tangye, S. G. Do multiple subsets of CD11c+ B cells exist? You (T)-Bet! J. Allergy Clin. Immunol. 152, 607–609 (2023).
Magoc, T. & Salzberg, S. L. FLASH: fast length adjustment of short reads to improve genome assemblies. Bioinformatics 27, 2957–2963 (2011).
Vander Heiden, J. A. et al. pRESTO: a toolkit for processing high-throughput sequencing raw reads of lymphocyte receptor repertoires. Bioinformatics 30, 1930–1932 (2014).
Ye, J., Ma, N., Madden, T. L. & Ostell, J. M. IgBLAST: an immunoglobulin variable domain sequence analysis tool. Nucleic Acids Res. 41, W34–W40 (2013).
Fu, L., Niu, B., Zhu, Z., Wu, S. & Li, W. CD-HIT: accelerated for clustering the next-generation sequencing data. Bioinformatics 28, 3150–3152 (2012).
Song, L. et al. TRUST4: immune repertoire reconstruction from bulk and single-cell RNA-seq data. Nat. Methods 18, 627–630 (2021).
Potter, K. N. et al. Molecular characterization of a cross-reactive idiotope on human immunoglobulins utilizing the VH4-21 gene segment. J. Exp. Med. 178, 1419–1428 (1993).
Drutman, S. B. et al. Fatal cytomegalovirus infection in an adult with inherited NOS2 Deficiency. N. Engl. J. Med. 382, 437–445 (2020).
Kerner, G. et al. Inherited human IFN-γ deficiency underlies mycobacterial disease. J. Clin. Invest. 130, 3158–3171 (2020).
Mina, M. J. et al. Measles virus infection diminishes preexisting antibodies that offer protection from other pathogens. Science 366, 599–606 (2019).
Mohan, D. et al. Publisher correction: PhIP-seq characterization of serum antibodies using oligonucleotide-encoded peptidomes. Nat. Protoc. 14, 2596 (2019).
Le Voyer, T. et al. Autoantibodies against type I IFNs in humans with alternative NF-κB pathway deficiency. Nature 623, 803–813 (2023).
Acknowledgements
We thank the participants and their families for participating in this study. We thank L. Lorenzo-Diaz, M. Chrabieh, A. Begu, M. Woollet, D. Liu and Y. Nemirovskaya for assistance. We also thank the National Facility for Autoimmunity and Serology Profiling at SciLifeLab for instrument support. The laboratory of J. Bohlen is supported by the Ludwig Maximillian University of Munich, DFG TRR237, the Else-Kröner Fresenius Foundation, the Fritz Thyssen Foundation and an Emmy Noether Program grant from the DFG. The Human Genetics of Infectious Disease (HGID) Laboratory is supported by grants from Institut National de la Santé et de la Recherche Médicale (INSERM), the Imagine Institute, Paris Cité University, St. Giles Foundation, National Center for Advancing Translational Sciences, National Institutes of Health (NIH) Clinical and Translational Science Award program (UL1TR001866), National Institute of Allergy and Infectious Diseases (NIAID), NIH (R01AI095983), French National Research Agency (ANR) under the ‘Investments for the future’ program (ANR-10-IAHU-01), MAFMACRO (ANR-22-CE92-0008), Integrative Biology of Emerging Infectious Diseases Laboratory of Excellence (ANR-10-LABX-62-IBEID), French Foundation for Medical Research (EQU201903007798), Square Foundation, Grandir ‘Fonds de solidarité pour l’enfance’ and W. E. Ford, General Atlantic’s Chairman and Chief Executive Officer, G. Caillaux, General Atlantic’s Co-President, Managing Director and Head of Business in EMEA, and the General Atlantic Foundation. J. Bohlen was supported by fellowships from an EMBO postdoctoral fellowship and Marie Sklodowska-CurieAction (101065761). C.S.M. and S.G.T. are supported by Investigator Grants awarded by the National Health and Medical Research Council of Australia (C.S.M.: 2017463 (level 1); S.G.T.: 1176665 (level 3)). A.-L.N. is supported by the EMBO Postdoctoral Fellowship (ALTF 209-2024). A.Z. was supported by an MSTP grant (5T32GM144273-03). N.L. was supported by Swedish Research Council and Göran Gustafsson Foundation. M.O. was supported by David Rockefeller Graduate Program, Funai Foundation for Information Technology, Honjo International Scholarship Foundation and New York Hideyo Noguchi Memorial Society. A. Catala was supported by a La Marató de TV3 grant (202001-32). S.F.A., L. Buetow and D.T.H. were supported by a Cancer Research UK core grant (A29256). F. Barzaghi and A.A. thank the ERN-RITA association for their help and support. S.J. is supported by an NIAID NIH F31 grant (F31AI186590-01). E.V. is supported by the ASH Graduate Hematology Award. Studies from the laboratory of V.G.S. were supported by the Howard Hughes Medical Institute, Alex’s Lemonade Stand Foundation, the Gates Foundation, the Edward P. Evans Foundation and the NIH (R01DK103794, R01CA265726, R01CA292941, R33CA278393, R01HL146500). V.G.S. is an investigator of the Howard Hughes Medical Institute. The project described was supported by award number T32GM144273 from the National Institute of General Medical Sciences. The content is solely the responsibility of the authors and does not necessarily represent the official views of the National Institute of General Medical Sciences or the NIH. The funders had no role in study design, data collection and analysis, decision to publish or preparation of the manuscript.
Funding
Open access funding provided by Ludwig-Maximilians-Universität München.
Author information
Authors and Affiliations
Contributions
T.V., A.-L.N., K.J.L.J., D.T.A., I.B., L.E., C.A.A.-F., M.O., S.F.A., A. Cederholm, A.J.R., E.D.M., D.A.-R., R.B., L. Buetow, S.S., A.Z., L.W., J.P., Q.P., J.D., B.d.M., M. Elliott, S.T., F. Brillot, T.K., W.A.S., G.R., C.R., C.M., F.P., T.Y., S.J., E.V., B.B., Y.S., T.L.V., J.R., H.L., Z.J., C.S. and J. Bohlen conducted experiments, and acquired and analyzed data. M.M., N.P., F. Barzaghi, D.L., F.S., F.V., F. Baccelli, A. Catala, E.G., M.V., V.P., Y.A., F.H., F. Consonni, L. Berteloot, L.L., F. Conti, E.M., E.D., C.G. and M.S. collected clinical materials and information. A.P., I.A., C.B.-F., L. Abel, M. Erlacher, V.B., C.L.-P., R.C., E.S., N.M., M.P., L. Alsina, C.C.G., N.L., A.A., P.Z., R.M., D.T.H., C.S.M., J.-L.C., V.G.S., J. Bustamante, S.G.T. and J. Bohlen designed and supervised the research studies. J-.L.C., J. Bustamante, S.G.T. and J. Bohlen wrote the paper, and all authors were involved in editing the paper.
Corresponding authors
Ethics declarations
Competing interests
V.G.S. is an advisor to Ensoma, Cellarity and Beam Therapeutics, unrelated to this work. The other authors declare no competing interests.
Peer review
Peer review information
Nature Immunology thanks Marcus Clark, Hua Gu and the other anonymous reviewers for their contribution to the peer review of this work. Peer reviewer reports are available. Primary Handling Editor: L. A. Dempsey, in collaboration with the rest of the Nature Immunology team.
Additional information
Publisher’s note Springer Nature remains neutral with regard to jurisdictional claims in published maps and institutional affiliations.
Extended data
Extended Data Fig. 1 Clinical Imaging of participants’ torsos.
(a) CT scan during pneumonia of P1 at 5 years of age. (b) CT scans of parenchymal lesions of P1, P2 and P3 at 9 years of age. (c) Pneumonia in X-ray imagine of P7 at 15 months old. (d) X-ray image of P10 at 7 months old with lymphadenopathy affecting the right axillary lymph node.
Extended Data Fig. 2 Humoral immunity of CBL deficient individuals and healthy donors.
(a) Serology for the indicated microbes of CBL-LOH patients, their relatives and healthy donors. The serology is indicated as the log2(fold-change) over the positivity limit. (b) Virome-wide serological profiling (virscan) of CBL-LOH patients and healthy donors. Signals indicate the adjusted species score calculated from all peptide counts of the indicated species.
Extended Data Fig. 3 Characterization and functional study of patients NK and T cells.
(a) CytoF immunophenotyping of patients total CD3+ T cells, NK cells and indicated NK cell subsets. Controls 0–3 y.o. (n = 2), Controls 4–15 y.o. (n = 9), Controls 16–100 y.o. (n = 28), pediatric patients (LOH) (n = 5), adult patients (LOH) (n = 2), heterozygous individuals (n = 3), mean ± s.d. Statistical significance was assessed with multiple Mann Whitney tests adjusted for multiple testing. *p<0.05. (b) Assessment of T cell proliferation of patients P1, P2 and P3. (top) gating strategy, (bottom) CFSE dilution plots. (c) Intracellular TNF production of CD4+ and CD8+ T cell blasts in homozygous (n = 4), heterozygous (n = 2) and wildtype (n = 5) state of CBL UbLOF variants. Line indicates the mean of the displayed datapoints. (d,e) Intracellular and extracellular cytokine production by patients Tfh cells stimulated with CD2/CD3/CD28 under Th0 conditions for 5 days. (d) Intracellular staining of the indicated cytokines. Healthy donors (n = 17), CBL-LOH patients (n = 4). Mann-Whitney testing with correction for multiple testing did not reveal significant (p< 0.05) differences between healthy donors and CBL-LOH patients. Line indicates the mean of the displayed datapoints. (e) Extracellular detection of cytokines by ELISA. Healthy donors (n = 6), CBL-LOH patients (n = 3). Mann-Whitney testing with correction for multiple testing did not reveal significant (p< 0.05) differences between healthy donors and CBL-LOH patients. Line indicates the mean of the displayed datapoints.
Extended Data Fig. 4 Characterization of B cell biology in CBL deficient participants and cells.
(a) Quantification of B-cell subsets in cryopreserved PBMCs from healthy donors, heterozygous carriers, and CBL-LOH patients of the indicated ages by mass cytometry. Controls 0–3 y.o. (n = 2); controls 4–15 y.o. (n = 9); controls 16–100 y.o. (n = 28); pediatric CBL-LOH (n = 5); adult CBL-LOH (n = 2); heterozygous individuals (n = 3). Mean ± s.d. Statistical significance was assessed using two-sided Mann–Whitney tests with correction for multiple testing. (b) Frequency of B-cell subsets in healthy donors (n = 10) and CBL-LOH patients (n = 4) by flow cytometry. Mean ± s.d. Significance was evaluated with two-sided Mann–Whitney tests adjusted for multiple comparisons. **p < 0.005. (c) MFI of B-cell markers on CD21lo and transitional B cells from healthy donors (n = 6) and patients P1–3 (n = 3). Lines show means. (d–f) Modeling the CBL ΔExon8 variant in primary human CD34⁺ HSPCs. (d) Agarose gel electrophoresis of PCR products from AAVS1 or CBL loci 72 h after nucleofection; representative of >5 biological replicates. (e) Editing efficiency using sgRNA pair 1+2 by NGS, showing ~80% of the ~400 bp exon-8 deletion. (f) Western blot of CBL protein levels after CBL or AAVS1 editing. (g) Quantification of three biological replicates from (f). Mean ± s.d. (h) NGS quantification of exon-8 deletions for all three guide pairs (n = 2 biological replicates). Bars show means. (i) Editing efficiencies at days 8 and 21 in differentiation cultures by NGS. Mean ± s.d. from three biological replicates. (j–m) Bulk RNA-seq of AAVS1- and CBL-edited CD19⁺CD10⁺CD20low HSPC-derived B-cell progenitors. (j) Gene-set enrichment analysis showing significantly enriched (red) or depleted (blue) pathways (NES: normalized enrichment score). (k,l) Differential expression of leading-edge genes in the (k) Hallmark G2–M checkpoint and (l) Hallmark mTORC1 signaling gene sets (Z-transformed normalized counts). (m) Transcriptional overlap between CBL-edited and PI3KGOF progenitors; Venn diagrams show shared significantly up- or downregulated genes, with overlap significance by binomial test.
Extended Data Fig. 5 Intact cell extrinsic determinants of B cell development and function.
(a) Levels of sCD40L, APRIL and BAFF in the plasma of CBL-LOH patients (n = 6) and healthy donors (n = 14). Line shows the mean of the displayed datapoints (one point per individual assessed). (b) Quantification of the production of sCD40L, APRIL and BAFF by PBMCs of CBL-LOH patients (n = 3) and healthy donors (n = 5). Line shows the mean of the displayed datapoints (one point per individual assessed). (c-f) Impact of sCD40L levels on B cell differentiation in vitro using CD34+ HSPCs. (c,d) B cell output at day 21 of co-culture of CD34+ HSPCs from two healthy donors. The MS5 co-culture was supplement with IL-7 (20 ng/mL) and the indicated doses of sCD40L. Mean of dots that represent technical replicates. (e,f) Quantification of B cell subsets based on CD10 and CD20 marker expression. Cells were treated as in (c,d). Mean ± s.d. (g) IL-21 production by sorted CD4+ naïve and memory T cells upon the indicated stimuli. Mean ± s.d. (h) Surface staining of CD38 expressed on CD19+ HSPC-derived B cell progenitors edited with the indicated sgRNAs. Mean ± s.d. of three biological replicates. (i) Surface staining of CD38 expressed on HEK293T, REH and BJAB cells as determined by flow cytometry. Mean ± s.d. of three biological replicates. (j) CBL Y371C KI BJAB (n = 9) cells are not more resistant than WT (n = 5) cells to BCR-induced apoptosis. Mean ± s.d. of clones over three independent experiments.
Extended Data Fig. 6 Assessment of signalling pathway activation in CBL deficient cells.
(a-f) Western blots of wildtype and CBL Y371C KI REH cells upon CD38 crosslinking with daratumumab for the indicated time periods (min/h). (b,c, e,f) Shows quantifications of three biological replicates. Mean ± s.d. Statistical significance was assessed with Mann Whitney tests. *p<0.05. (g,h) ERK phosphorylation upon CD38 crosslinking in gene-edited HSPC-derived CD19+ B progenitors. Total CD19+ (g) or CD19+CD20high (h) B progenitors were sorted from co-cultures edited at the AAVS1 or CBL locus. Cells were stimulated for 15 min with daratumumab, followed by fixation, permeabilization and intracellular staining for phosphorylated ERK (pERK). n = 2 biological replicates. Bars show the mean.
Extended Data Fig. 7 Functional phenotyping of mature CBL deficient B cells.
(a,b) Transitional B cells (n = 4 independent experiments) and naïve B cells (n = 12 independent experiments) were sort-purified from PBMCs of healthy donors and then cultured in vitro. Levels of IgM, IgG and IgA were measured in supernatants from transitional and naïve B cells after 7 days following stimulation with: (a) CD40L alone or in combination with CpG and/or BCR crosslinking, or (b) CD40L and IL-21. Box and whiskers indicate median (central line), quartiles (box) and deciles (whiskers). (c) Western blot of CBL KO and stable lentiviral overexpression on BJAB cells. (d) Sanger genotyping of BJAB CBL Y371C KI and control wildtype cells. (e) Ig production of control wildtype and CBL Y371C KI BJAB cell lines within 24 h of culture unstimulated (n = 4 biological replicates) and upon IL-4 stimulation (n = 3 biological replicates). Mean ± s.d. The statistical significance of differences was assessed in multiple two-sided Mann-Whitney tests, with correction for multiple testing. *p<0.05. (f) Quantification of three biological replicates of the western blot shown in Fig. 5e. Mean ± s.d. Statistical significance was assessed with Mann Whitney tests. *p<0.05. (g) Pathway enrichment analysis of bulk RNA-sequencing of healthy donor and CBL LOH patients’ primary naïve B cells directly after sorting from cryopreserved PBMCs or after 24 h of non-stimulated culture. NES: normalized enrichment ratio. p values were adjusted for multiple testing. (h) Immunoglobulin production by sorted primary B cell subsets of healthy donors (n = 10) and CBL-LOH patients (n = 5) from fresh blood samples without stimulation. Supernatants were collected after 24 h and Igs were measured by ELISA. Line indicates the mean of the displayed datapoints (one point per individual tested). Statistical significance was assessed using Mann Whitney tests and correction for multiple testing. *p < 0.05, ***p< 0.0005.
Extended Data Fig. 8 Profiling of humoral immunity and autoimmunity.
(a) Flow cytometry for Spike tetramers on primary B cells of healthy donors and patient P2. (b) Cell painting of healthy donor transitional and memory B cells by the indicated plasma samples. (c) Validation of presence of anti-TXLNB autoantibodies in three CBL-deficient patients by multiplex bead assay. Line indicates the mean of the displayed datapoints (one point per individual tested).
Source data
Source Data Figs. 1–7 (download XLSX )
Statistical source data.
Source Data Extended Data Figs. 2–8 (download XLSX )
Statistical source data.
Source Data Figs. 4 and 5, and Extended Data Figs. 4, 6 and 7 (download PDF )
All scans of full membranes and DNA gels.
Rights and permissions
Open Access This article is licensed under a Creative Commons Attribution 4.0 International License, which permits use, sharing, adaptation, distribution and reproduction in any medium or format, as long as you give appropriate credit to the original author(s) and the source, provide a link to the Creative Commons licence, and indicate if changes were made. The images or other third party material in this article are included in the article’s Creative Commons licence, unless indicated otherwise in a credit line to the material. If material is not included in the article’s Creative Commons licence and your intended use is not permitted by statutory regulation or exceeds the permitted use, you will need to obtain permission directly from the copyright holder. To view a copy of this licence, visit http://creativecommons.org/licenses/by/4.0/.
About this article
Cite this article
Vatovec, T., Neehus, AL., Jackson, K.J.L. et al. Somatic deficiency of the human E3 ubiquitin ligase CBL in leukocytes impairs B cell but not T cell development and function. Nat Immunol 27, 308–322 (2026). https://doi.org/10.1038/s41590-025-02381-7
Received:
Accepted:
Published:
Version of record:
Issue date:
DOI: https://doi.org/10.1038/s41590-025-02381-7









