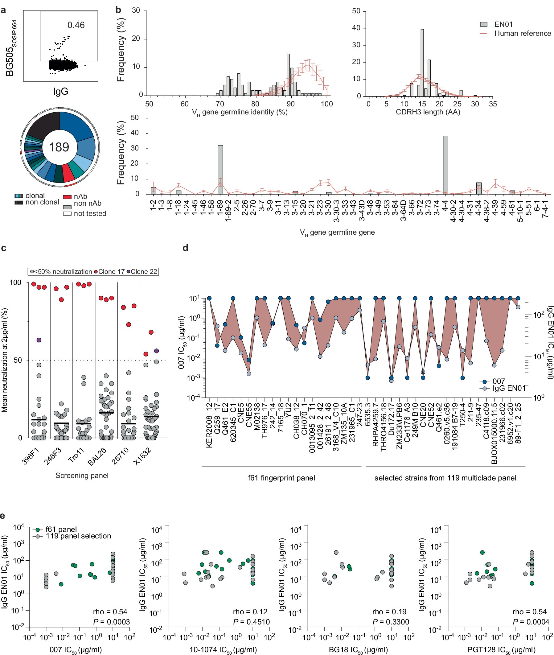
Extended Data Fig. 1: Isolation of HIV-1-reactive B cells and analysis of neutralizing serum and antibody response.

a, FACS plots showing the sorting gate and frequencies (in %) of HIV-1-reactive, IgG+ B cells isolated from donor EN01 as previously described49. A pie chart illustrates the clonal relationships of amplified heavy chain sequences from single B cells. Individual clones are represented by shades of blue, gray, and white, with the total number of productive IgG heavy chain sequences indicated at the pie chart’s center. Clone sizes are proportional to the total number of productive sequences per clone. b, VH gene distribution, VH gene germline identity at nucleotide level, and CDRH3 length (in amino acids) for amplified IgG heavy chains compared to a memory IgG reference. The red line indicates the mean ± SD for the reference. c, Neutralizing activity of 48 isolated mAbs against a screening pseudovirus panel consisting of 6 viral strains from 4 different clades. Each mAb was tested at 2 μg/mL, with those achieving >50% neutralization classified as neutralizing. Neutralizing antibodies from B cell clone 17 (red) and clone 22 (purple) are highlighted. d, Neutralizing activity of 007 (left y-axis) compared to IgG of donor EN01 (right y-axis) against the f61 fingerprint panel and selected pseudovirus strains from the 119 multiclade panel. Pseudovirus strains are indicated on the x-axis. e, Correlation between 007, V3 reference bNAbs and donor serum neutralizing activity against both pseudovirus panels (two-tailed Spearman’s rho test).