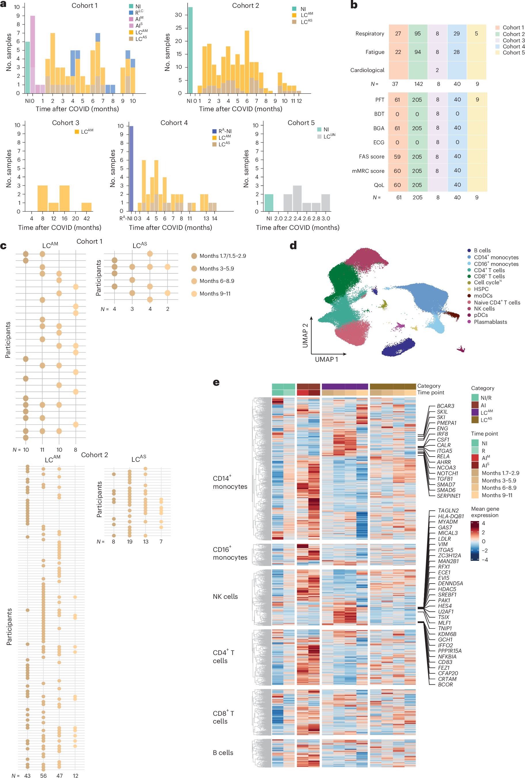
Fig. 1: Transcriptomes of circulating immune cells show heterogeneity in individuals with LC.

a, Schematic showing the distribution of samples across cohort 1, which included longitudinal and cross-sectional PBMC samples (n = 78) from NI donors (n = 6) and donors with AI (n = 11), LCAM (WHO 1–5; n = 39), LCAS (WHO 6–9; n = 13) and RLC (n = 9), collected 1.7–10.2 months after infection; cohort 2, which included longitudinal and cross-sectional samples (n = 238) from NI donors (n = 33) and donors with LCAM (n = 158) and LCAS (n = 47) collected at 1.5–11 months after infection; cohort 3, which included PBMCs from LCAM donors (n = 8) collected 8–42 months after infection; cohort 4, which included PBMC samples (n = 40) from RA donors and NI donors (n = 10) and donors with LCAM (n = 29) and LCAS (n = 11) collected 3–14 months after infection; and cohort 5, which consisted of PBMC (n = 11) and BAL (n = 9) samples from individuals with LC with unknown acute-phase severity (LCUN; n = 9) and NI donors (n = 2; GEO: GSE263817). b, Number of individuals with LC in cohorts 1–5 exceeding thresholds for fatigue (FAS > 21), respiratory symptoms (dyspnea > 0) or cardiology symptoms (top) and number of samples with pulmonary function tests (PFT), bronchial dilation tests (BDT), blood gas analysis (BGA), electrocardiogram (ECG), FAS and mMRC scores and quality-of-life (QoL) assessments (bottom). Empty boxes denote missing data. c, Distribution of LC samples across months 1.7–2.9(LCAM, n = 10; LCAS, n = 4), 3–5.9 (LCAM, n = 11; LCAS, n = 3), 6–8.9 (LCAM, n = 10; LCAS, n = 4) and 9–11 (LCAM, n = 8; LCAS, n = 2) in cohort 1 (top) and months 1.5–2.9 (LCAM, n = 43; LCAS, n = 8), 3–5.9 (LCAM, n = 56; LCAS, n = 19), 6–8.9 (LCAM, n = 47; LCAS, n = 13) and 9–11 (LCAM, n = 12; LCAS, n = 7) in cohort 2 (bottom). d, UMAP of snRNA-seq data from 78 PBMC samples from all donors and all time points in cohort 1, as in a and c. e, Expression of genes significant by two-sided Wilcoxon test (Benjamini–Hochberg method-adjusted P value of <0.05 and log2 (fold change) > 0.8) in CD14+ monocytes, CD16+ monocytes, CD4+ T cells, CD8+ T cells, B cells and NK cells, with genes consistently upregulated across labeled LCAM time points; HSPC, hematopoietic stem and progenitor cells; moDCs, monocyte-derived dendritic cells; pDCs, plasmacytoid dendritic cells.