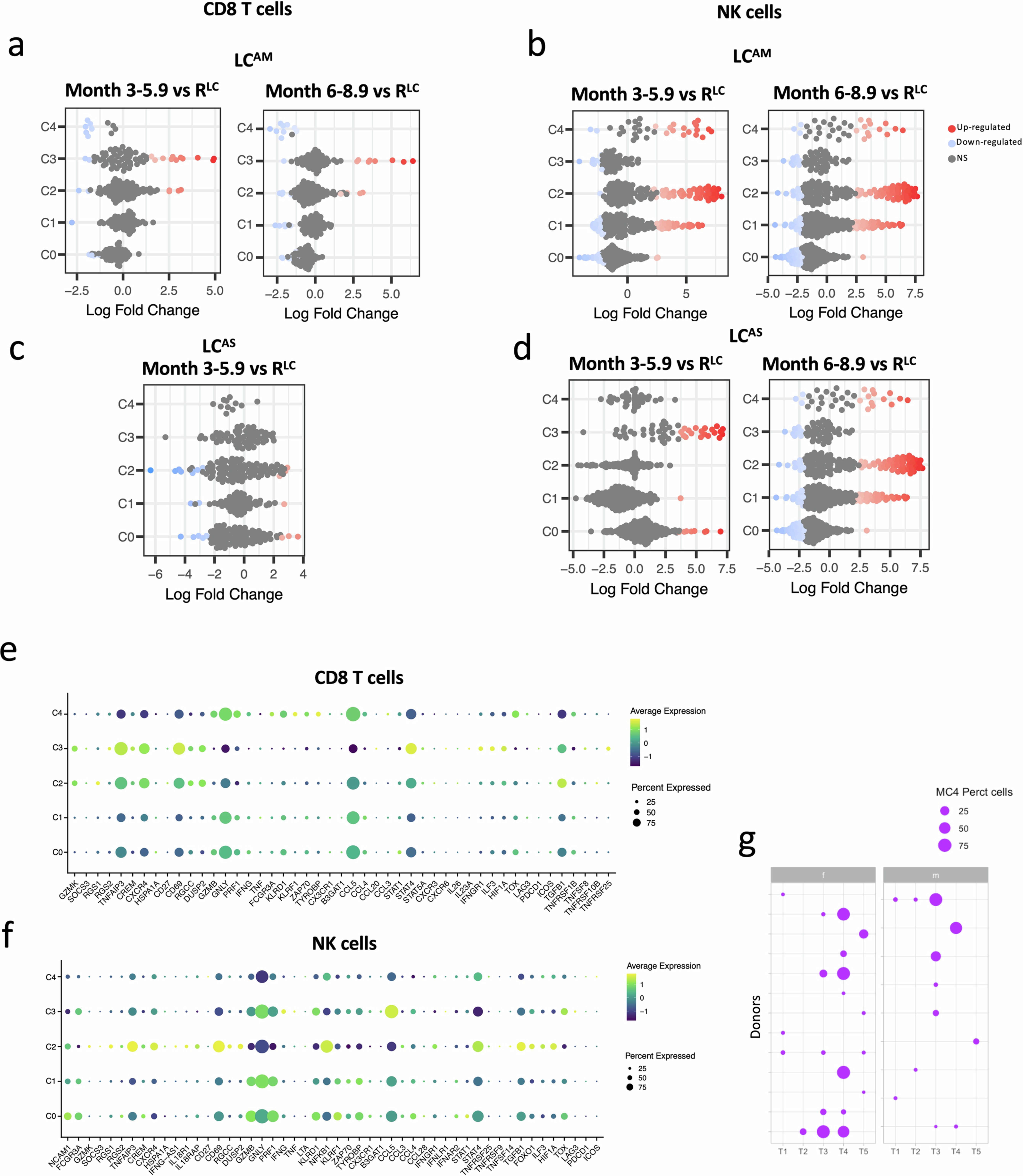
Extended Data Fig. 4: LCAM CD8+ T and NK cells show increased abundance of GZMK+ cells.

a,b, Neighbourhood enrichment analysis in LCAM (cohort 1) compared to RLC in CD8+ T and b, in NK cells. c,d, Neighbourhood abundance enrichment analysis in LCAS compared to RLC in CD8+ T and d, in NK cells. Red dots represent increased significant enrichment of neighbourhoods; blue dots represent significantly decreased enrichment. Transcriptional states showing significant enrichment with spatial FDR < 0.1 in red and blue (F-test statistic from the quali-likelihood F-test, graph weighted FDR). e, GZMK+ cells signature derived from Jonnson et.al28 shown in gene expression profile within CD8+ T sub-clusters, f, within NK sub-clusters. g, Proportion of MC4 cells in CD14+ monocytes of LCAM samples from multiple time points stratified on sex.