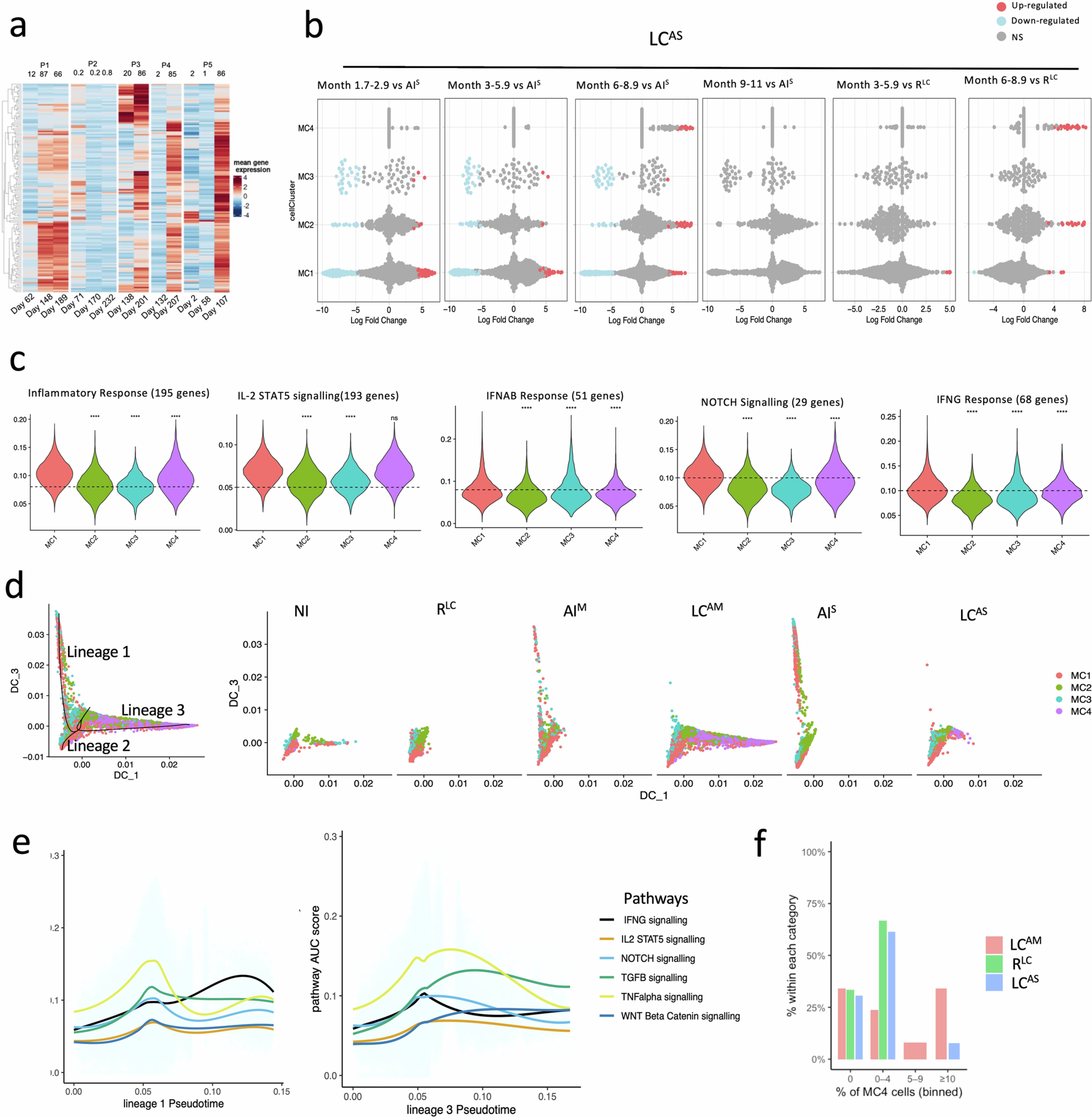
Extended Data Fig. 5: LC-Mo show a distinct transcriptional program.

a, Mean gene expression of MC4 signature in CD14+ monocytes of LCAM (n = 5) patients with longitudinal samples in cohort 1, with sampling day of each individual and percentage of MC4-like cells in each sample b, Differential neighbourhood enrichment in CD14+ monocyte of LCAS compared to AIS and RLC. Red dots represent increased significant enrichment of neighbourhoods; blue dots represent significantly decreased enrichment. Transcriptional states showing significant enrichment with spatial FDR < 0.1 (F-test statistic from the quali-likelihood F-test, graph weighted FDR) c, Pathway AUC scores within monocyte clusters. Two-sided Wilcox Rank Sum Test ****: pvalue < 0.00001, ***: pvalue < 0.001, **: pvalue < 0.01, *: pvalue < 0.05, NS = Non-significant d-e, Distinct trajectories of CD14+ monocytes derived from pseudotime d, Diffusion map of all CD14+ monocytes with predicted lineages (left) cells split on categories of samples (right) e, AUC scores of pathways arranged across lineage 1 and lineage 3. f, Percentage of MC4 cells within CD14+ monocytes, categorised and binned.