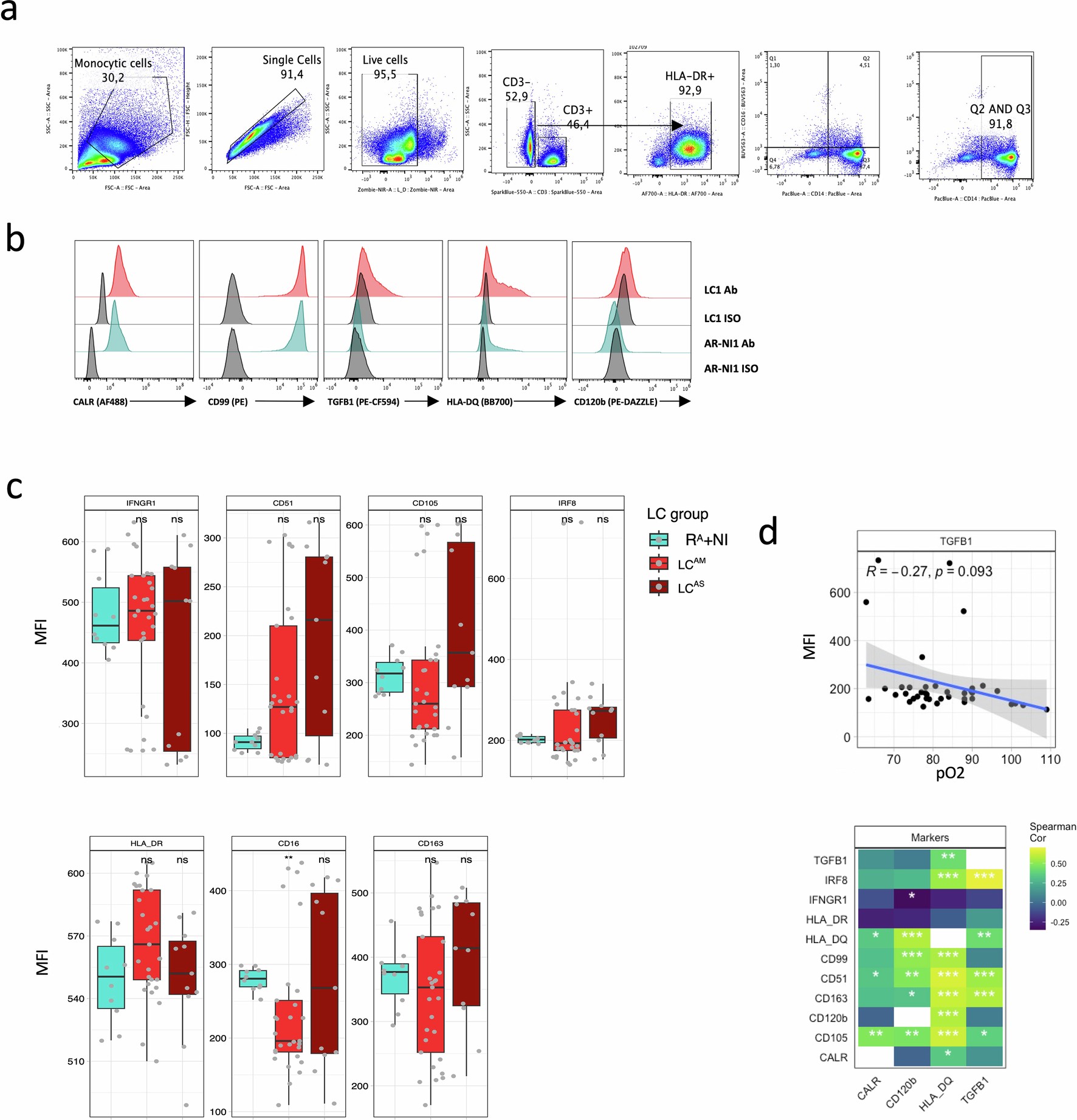
Extended Data Fig. 6: Flow cytometry of CD14+ monocytes shows higher expression of LC-Mo in LC patients.

a, Gating strategy implemented to identify Monocyte subsets in cohort 4. b, Histograms for the flow cytometry analysis of CALR, CD99, TGFB1, HLA-DQ, and CD120b surface expression enriched for all CD14+ monocytes from RA+NI compared to LC. RA+NI, LC antibody, and isotype-stained cells are shown in blue, red, and black, respectively. Shown is a representative donor of biological replicates with similar results c, Comparison of Median Fluorescence Intensity (MFI) of measured markers (IFNGR1, CD51, CD105, IRF8, HLA-DR, CD16 and CD163) in CD14+ monocytes. RA+NI (n = 10), LCAM (n = 29), LCAS (n = 11). P-values calculated using two-sided Wilcox Rank Sum Test * **: p value < 0.00001, ***: p value < 0.001, **: p value < 0.01, *: p value < 0.05. Boxplot shows the median (centre), first and third quartiles(bounds) and 1.5 times the interquartile range (whiskers) d, TGFB1 MFI correlation with blood pO2 (top), the gray shaded area indicates the 95% confidence interval. correlation of significant markers in LC patients among each other (bottom). Spearman correlation P values were computed using a t-distribution approximation applied to rank-transformed data. ***: p value < 0.001, **: p value < 0.01, *: p value < 0.05.