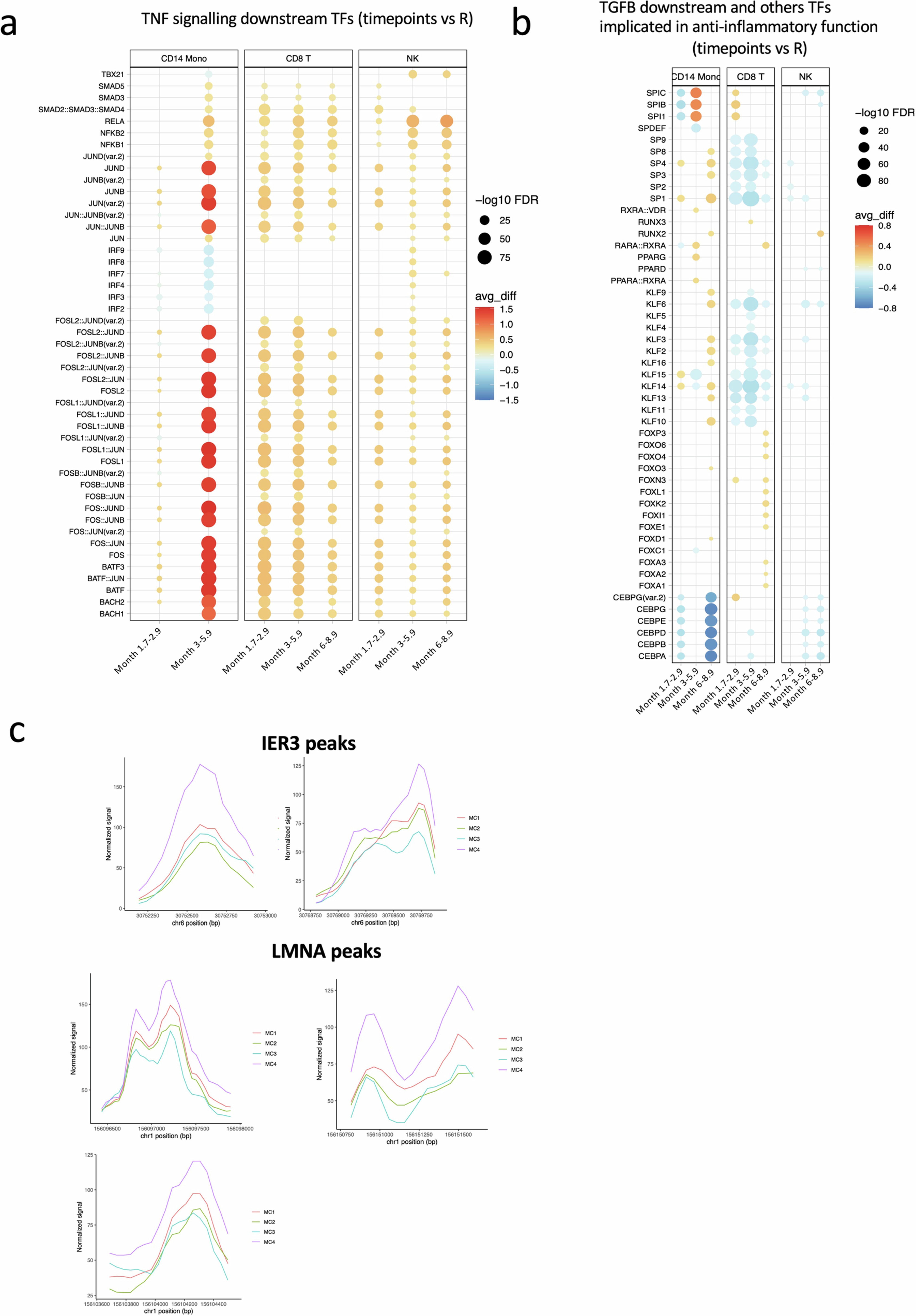
Extended Data Fig. 7: CD8+T and NK cells show persistent increased AP-1 accessibility in LCAM.

a,b, ChromVar motif accessibility enrichments (cohort 1) of AP-1 family in CD14+ monocytes of LCAM, CD8+ T cells and NK cells in comparison to RLC. Plotted TF motifs are significant with an adjusted P-value < 0.05 (two-sided Wilcox Rank Sum Test, adjusted using the Benjamini-Hochberg method) c, Coverage plot of highlighted peaks in Fig. 5 f and g, showing normalized signal in each of MC1-4 clusters.