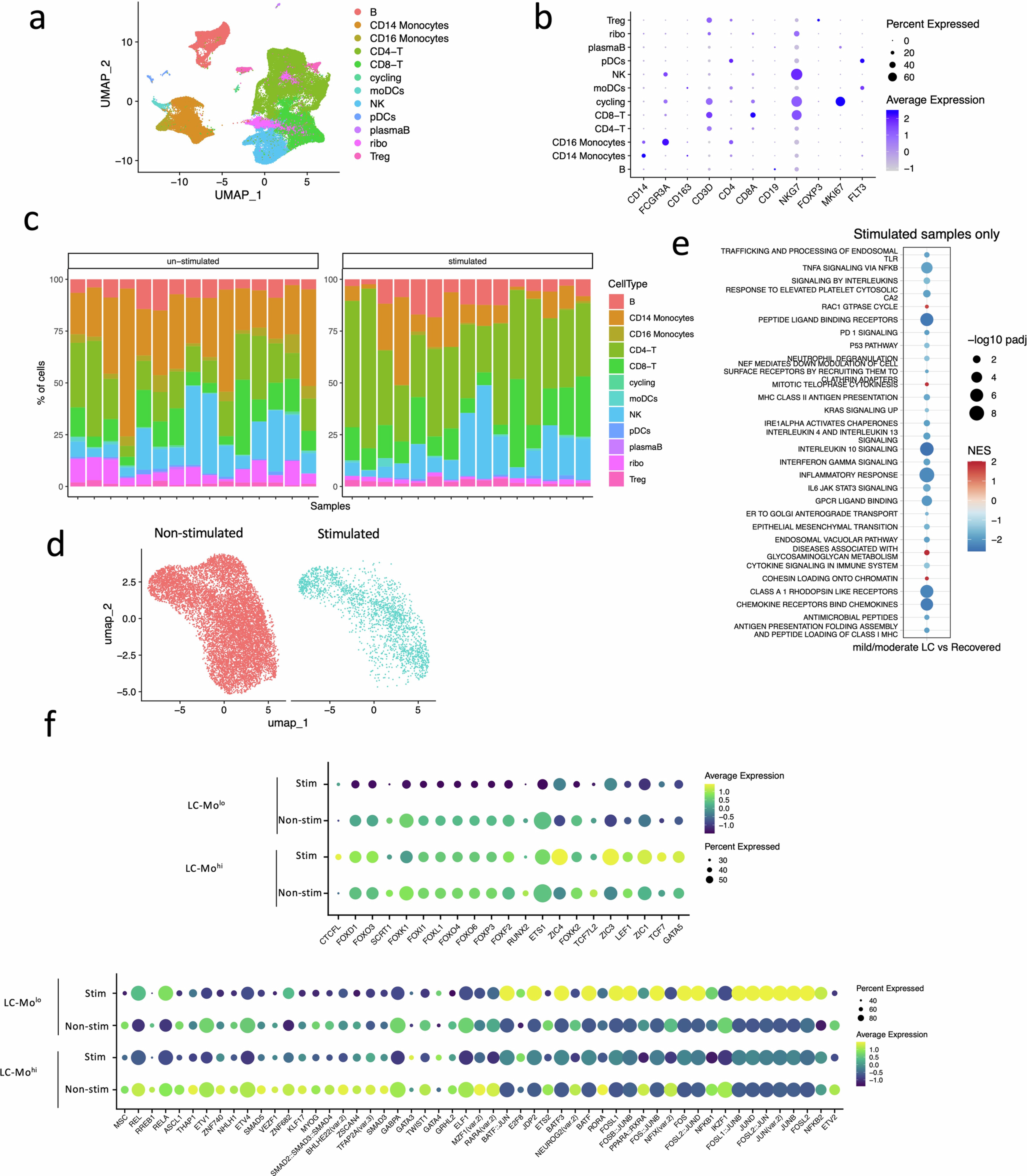
Extended Data Fig. 9: LC-Mohi patients show increased FOXO family accessibility after stimulation.

a, UMAP of all cells from non-stimulated and stimulated samples (cohort 1 subset) b, Canonical markers identifying each of the cell subsets as in a c, Percentage of cell subsets per sample from both stimulated and -non-stimulated samples. d UMAP of stimulated and non-stimulated cells (Myeloid only) e, GSEA pathway enrichment in comparison of stimulated LCAM vs stimulated RLC f, Chromvar TF accessibility in LC-Mohi and LC-Molo before and after stimulation. TF motifs are significant with adj Pval < 0.05 (two-sided Wilcox Rank Sum Test, using the Benjamini-Hochberg method).