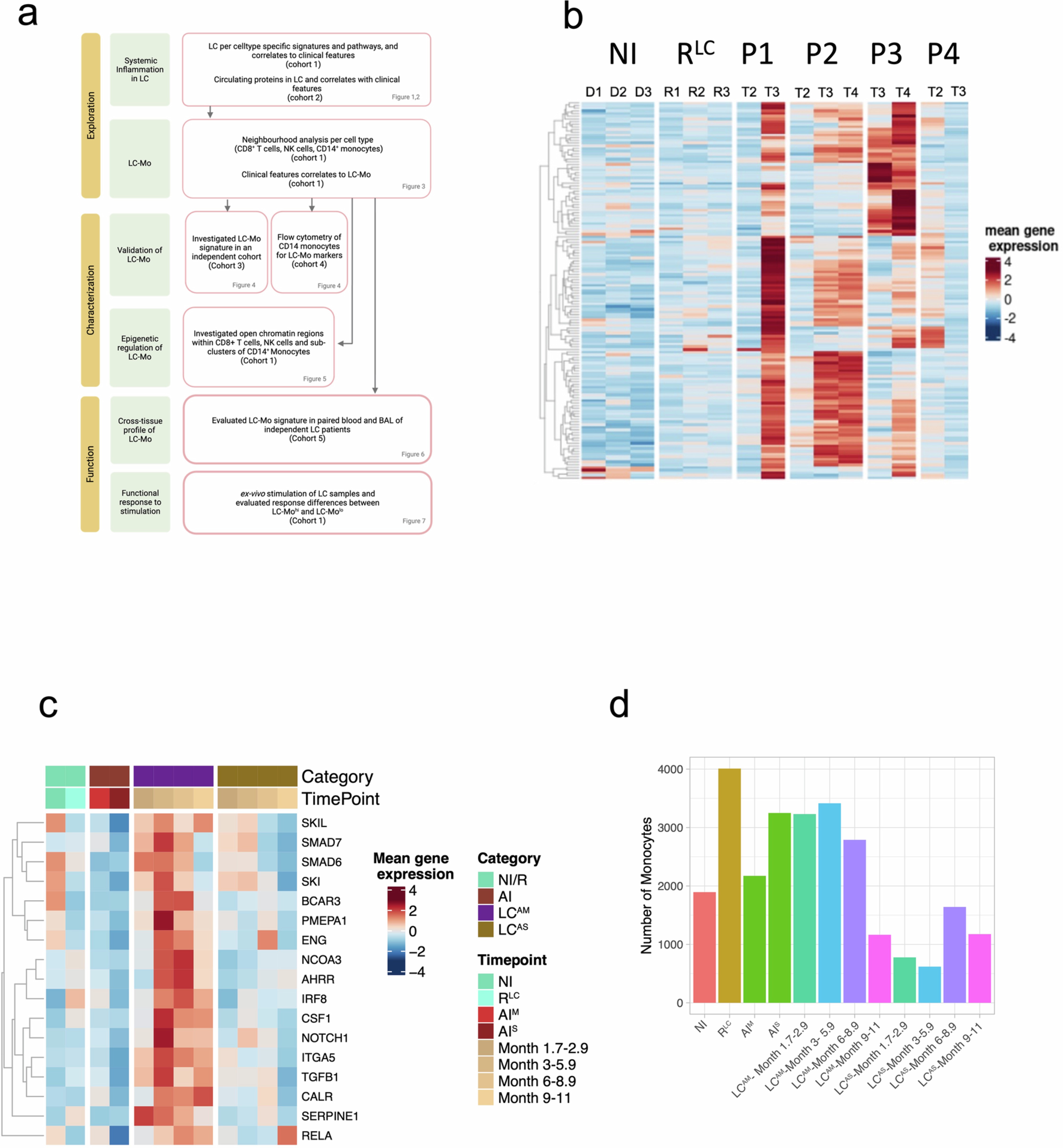
Extended Data Fig. 1: LC patients show heterogenous expression of LC signature.

a, Schematic view of analysis flow for the study. b, Mean expression of LC signature genes in LCAM (n = 4) participants with longitudinal time points and NI (n = 3) and RLC (n = 3) (cohort 1).c, Mean expression of LC signature genes showing consistent expression at all timepoints d, Number of CD14+ monocytes in each category at all time points.