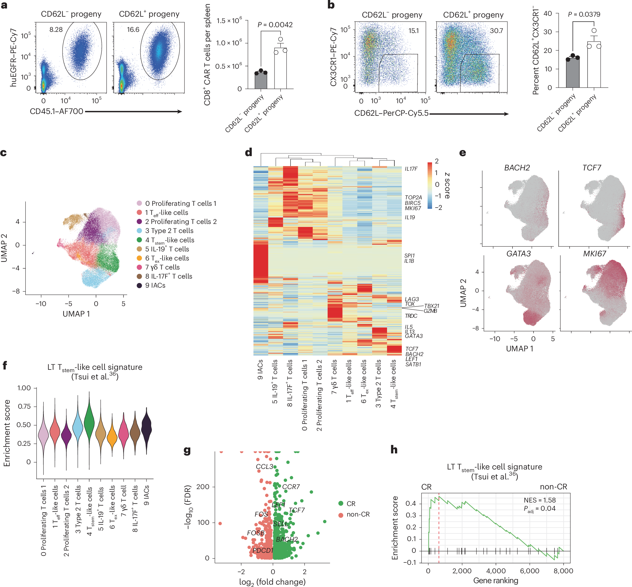
Fig. 2: Preinfusion LT stem-like CAR T cells have greater antitumor responses in mice and humans.
From: BACH2 dosage establishes the hierarchy of stemness and fine-tunes antitumor immunity in CAR T cells

a,b, Mouse CD8+ CD19 CAR T cells coexpressing truncated human epidermal growth factor receptor (huEGFR) as a marker were sorted into CD62L+ and CD62L− fractions, which were then transferred into C57BL/6 mice bearing E2A–PBX1 B cell ALL (n = 3 mice per group). On day 7 after transfer, flow cytometry was performed (left), and statistics (right) of the number of CAR T cells (a) and percentage of CD62L+CX3CR1− CAR T cells (b) derived from CD62L+ or CD62L− preinfusion CAR T cells were determined. c–h, Analysis of published scRNA-seq data (GSE241783) of CD8+ preinfusion human CD19 CAR (axicabtagene ciloleucel) T cells from 40 individuals with relapsed/refractory B cell lymphoma. c, UMAP plot of CD8+ human preinfusion CD19 CAR T cells. Cells are color coded based on cluster IDs, including proliferating T cell clusters, effector-like T (Teff-like) cell cluster, type 2 T cell cluster, stem-like T (Tstem-like) cell cluster, IL-19+ T cell cluster, exhausted-like T (Tex-like) cell cluster, γδ T cell cluster, IL-17F+ T cell cluster and immune effector cell-associated neurotoxicity syndrome-associated T cell (IAC) cluster. d, Heat map of differentially expressed genes in each cluster defined in c. e, Single-cell expression of BACH2, TCF7, GATA3 and MKI67 in preinfusion human CAR T cells. f, Enrichment of the LT stem-like signature (GSE199839) in each cluster defined in c. g, Volcano plot of differentially expressed genes between CAR T cells from individuals showing a CR and those who did not (non-CR). h, GSEA showing enrichment of the LT stem-like signature (GSE199839) in CR versus non-CR CAR T cells. The red dashed line in the GSEA plot indicates the location of the maximum running enrichment score (ES). Data in a and b are representative of two independent experiments. Bar graphs represent the mean ± s.e.m. Circles in the bar graphs represent individual mice. Statistical significance was calculated with a two-sided Student’s t-test; FDR, false discovery rate.