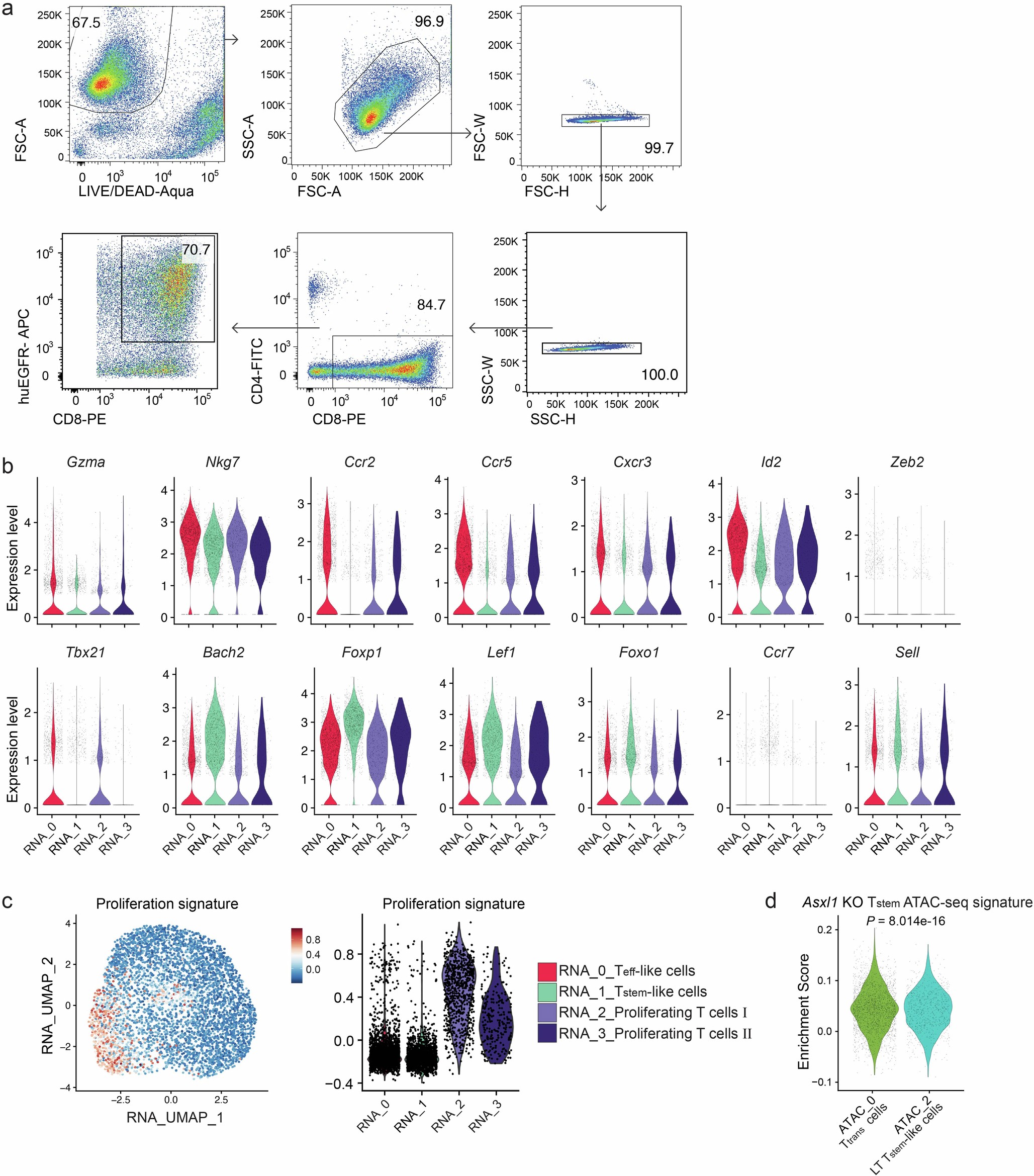
Extended Data Fig. 1: scATAC-seq+scRNA-seq analysis of pre-infusion CAR T cells.
From: BACH2 dosage establishes the hierarchy of stemness and fine-tunes antitumor immunity in CAR T cells

a, Gating strategy for sorting in vitro cultured anti-murine CD19 CAR T cells. b, c, scATAC-seq+scRNA-seq analysis was performed as in Fig. 1. b, Violin plots showing the mRNA levels of selected genes in each transcriptome-defined cluster in Fig. 1a. c, A feature plot (left) and violin plot (right) showing the enrichment of cell-cycle gene signature in pre-infusion CD19 CAR T cells. d, Single-cell enrichment of the open chromatin signature associated with Asxl1 KO long-lived stem-like T cells (GSE274863) in LT stem-like CAR T cells (ATAC_2) versus transitory stem-like CAR T cells (ATAC_0) defined in Fig. 1d. The P value was calculated using a two-sided Student’s t-test.