Extended Data Fig. 2: LT stem-like pre-infusion CAR T cells upregulate BACH2.
From: BACH2 dosage establishes the hierarchy of stemness and fine-tunes antitumor immunity in CAR T cells

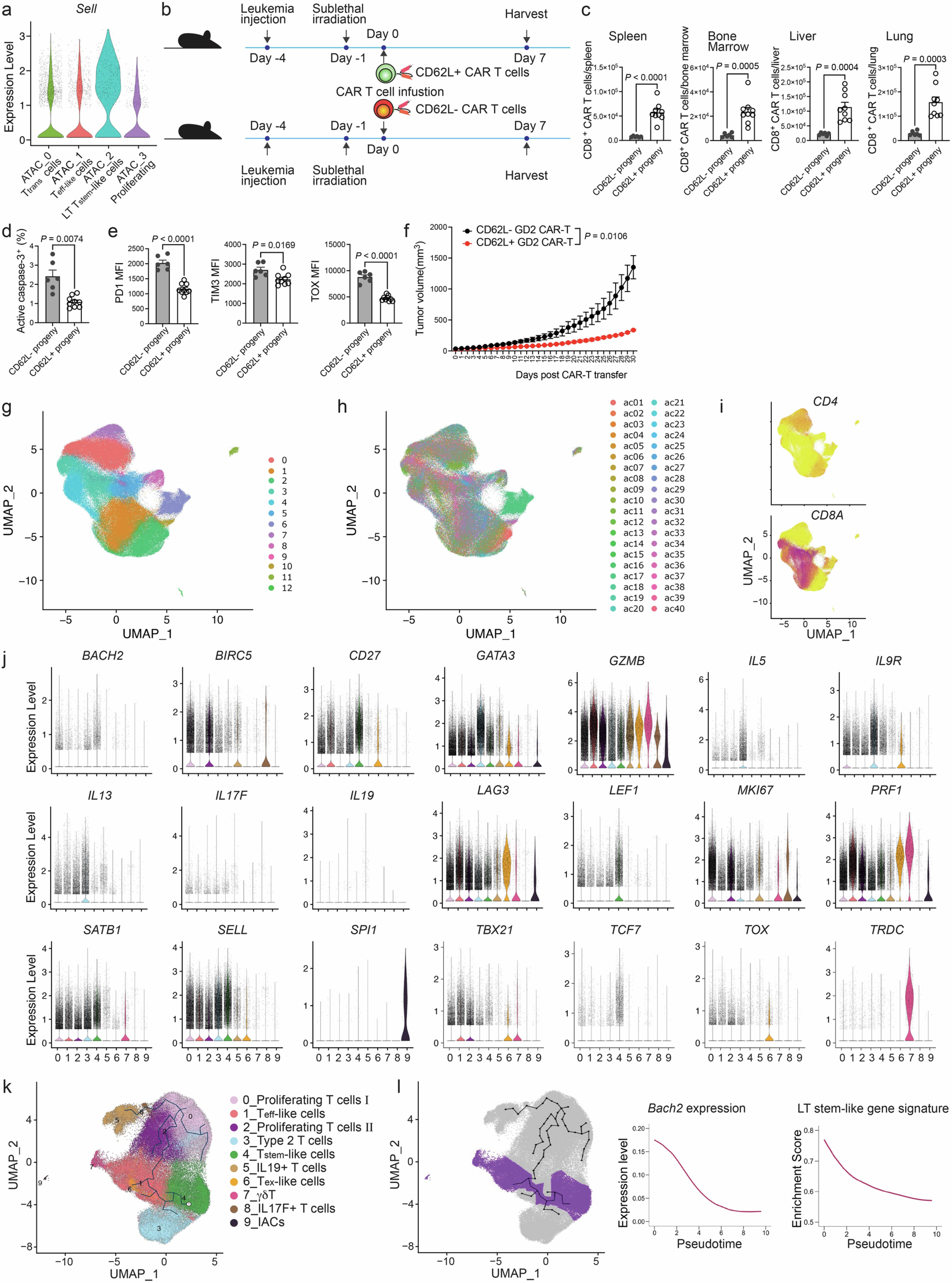
a, Single-cell expression of Sell in murine pre-infusion CD8+ CD19 CAR T subsets from the experiment in Fig. 1. b, Schematic illustration of the experiment in Fig. 2a, b. c–e, Experiment was set up as in b. On day 7 after infusion, numbers of CD8+ CAR T cells in the spleen, bone marrow, liver and lung (c), frequencies of active caspase-3+ CD8+ CAR T cells (d), and levels of PD1, TIM3 and TOX in CD8+ CAR T cells (e) were determined in E2A–PBX1-bearing mice treated with CD62L+ (n = 9 mice) or CD62L− (n = 6 mice) CD19 CAR T cells. Bar graphs represent the Mean ± SEM. Circles in the bar graphs represent individual mice. f, Tumor growth in mice bearing 9464D-GD2 neuroblastoma after treatment of CD62L+ (n = 5 mice) or CD62L− (n = 5 mice) CD8+ GD2 CAR T cells. Data are presented as Mean ± SEM. g–l, Re-analyzed published scRNA-seq data (GSE241783) of pre-infusion human CD19 CAR T cells from 40 relapsed/refractory B-cell lymphoma patients. g, h, UMAP plots of total (CD4+ and CD8+) pre-infusion human CAR T cells color-coded based on cluster IDs (g) or patient IDs (h). i, Single-cell expression of CD4 (upper) and CD8A (lower). j, Single-cell expression of selected genes in each cluster of CD8+ pre-infusion human CD19 CAR T cells. Clusters are defined in Fig. 2c. k, Single-cell trajectory plot showing the lineage relationships among T cell subsets. l, Expression of BACH2 and LT stem-like gene signature along the pseudotime from the stem-like cluster (Tstem-like) to the effector-like (Teff-like) cluster. Statistical significance in c–e was calculated with a two-sided Student’s t-test. Statistical significance in f was determined by two-way ANOVA. Data in c–f are representative of two independent experiments. *P < 0.05, **P < 0.01, ***P < 0.001 and ****P < 0.0001.