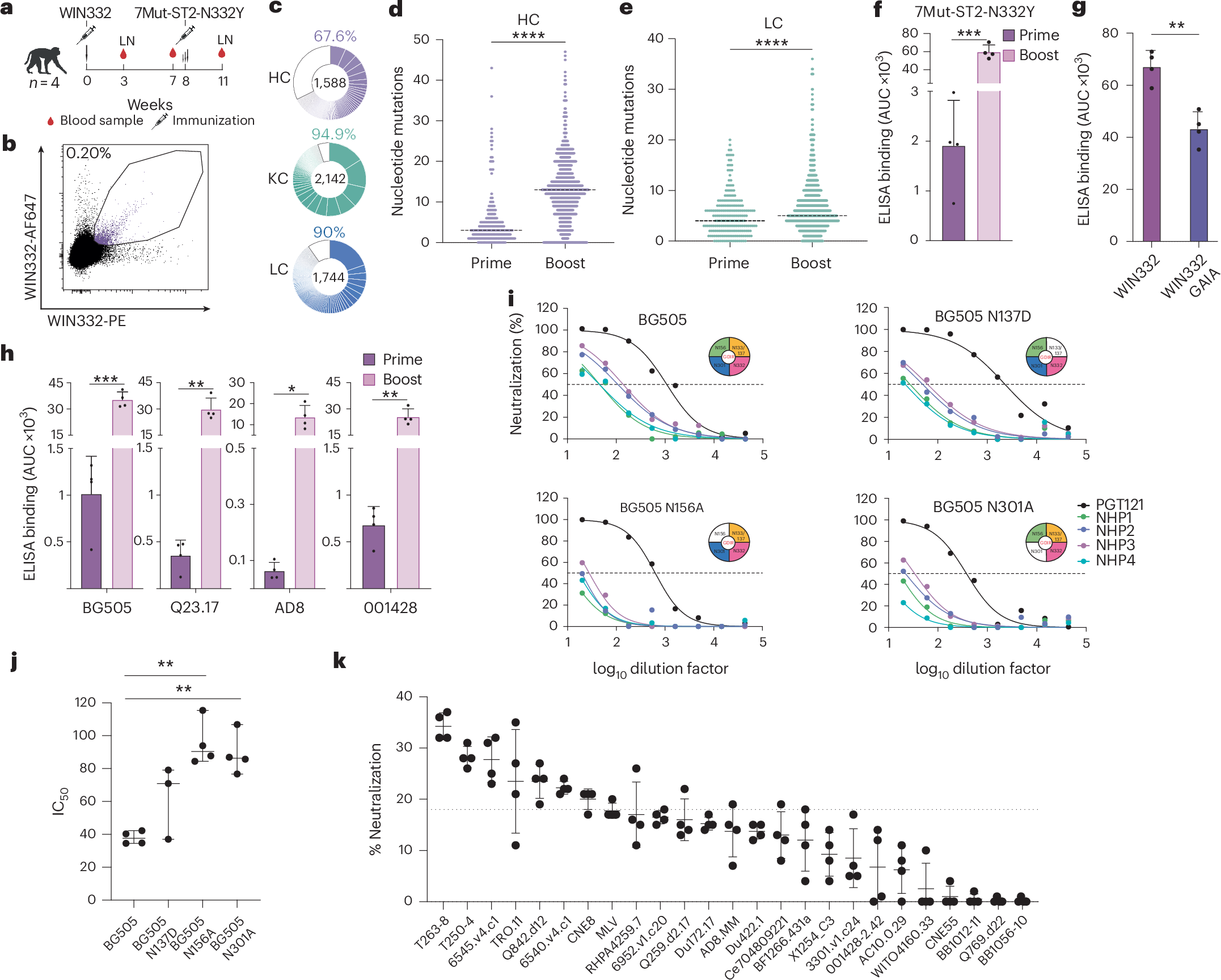
Fig. 6: Sequential immunization induces affinity maturation and boosts the autologous neutralization activity in the serum.

a, Immunization protocol. b, Flow cytometry plot showing WIN332-specific B cells (purple) in pooled LN homogenates from sequentially immunized NHPs. c, Pie charts showing B cell clonal expansion in sequentially immunized NHPs. Pie charts include HC, KC and LC from B cells isolated from NHPs 2 and 3. d,e, Nucleotide mutations in HC (P = < 0.00001; d) and LC (P = < 0.00001; e) of B cells isolated after WIN332 prime (Prime) and 7Mut-ST2-Asn332Tyr boost (Boost). f, ELISA binding of the serum (n = 4) collected after WIN332-prime and 7Mut-ST2-Asn332Tyr boost to the boosting immunogen 7Mut-ST2-Asn332Tyr (P = 0.0007). g, ELISA results showing the binding of the serum (n = 4) collected after the boost to WIN332 and WIN332-GAIA (P = 0.0017). h, ELISA binding of the prime and boost serum (n = 4) to different native Envs (P = 0.0006, 0.0028, 0.0169 and 0.0017, respectively). i, Results of TZM-bl neutralization assays using purified immunoglobulins from the serum of the sequentially immunized NHPs against the fully glycosylated BG505 pseudovirus (BG505 Thr332Asn) and three mutant versions with glycan deletions at the V3-glycan epitope (BG505 Asn137Asp, BG505 Asn156Ala and BG505 Asn301Ala). PGT121 was used as a control. Data are representative of at least two independent experiments. j, Graph shows IC50 values for the neutralization activity in h (P = 0.0036, 0.0076). k, Results of TZM-bl neutralization assays using purified serum immunoglobulins (300 µg ml−1) from the four NHPs against a panel of 24 tier-2 HIV-1 pseudoviruses. Each dot corresponds to a macaque. The dotted line corresponds to MLV background. Data were analyzed by Student’s t-test, presented as mean values + s.d. and considered statistically significant at *P ≤ 0.05, **P ≤ 0.01, ***P ≤ 0.001 and ****P ≤ 0.0001. Illustrations in a were created using BioRender.com.