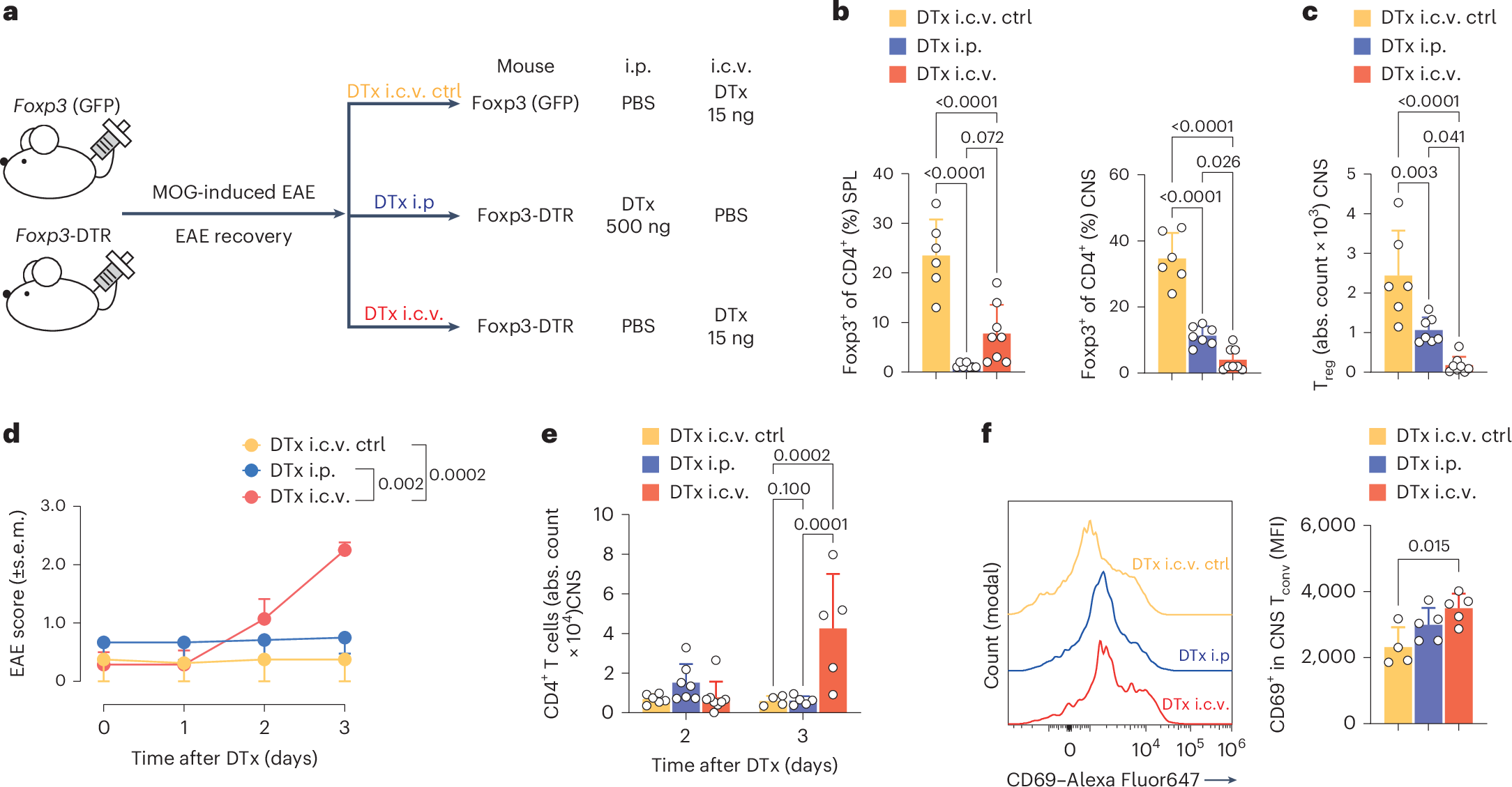
Fig. 2: Treg cells maintain immune homeostasis in the postinflammatory CNS.

a, EAE was induced in Foxp3 (GFP) and Foxp3-DTR mice. DTx was administered i.c.v. (15 ng) or i.p. (500 ng) during the recovery phase of EAE. Mice were killed 2 and 3 days after DTx injection, and spleen and CNS cells were isolated and analyzed by flow cytometry. b,c, The efficiency of Treg cell depletion 2 days after DTx injection is shown in the spleen and CNS by the Treg cell percentage (b) and the CNS Treg cell count (c). Each symbol in b and c represents an individual mouse. Data are shown as mean + s.d. P values were calculated using a one-way ANOVA with a Tukey’s HSD test (DTx i.c.v. control n = 6, DTx i.p. n = 7, DTx i.c.v. n = 8). d, EAE scores after DTx administration are shown as mean + s.e.m. (only including scores of mice followed up until the day 3 endpoint). P values were calculated using a two-way ANOVA with a Tukey’s post hoc test (DTx i.c.v. control n = 4, DTx i.p. n = 5, DTx i.c.v. n = 7 biological replicates). e, CD4+ T cell counts in the CNS at different time points after DTx administration. Each symbol represents an individual mouse. Data are shown as mean + s.d. P values were calculated using a two-way ANOVA with a Tukey’s HSD test (day 2: DTx i.c.v. control n = 6, DTx i.p. n = 7, DTx i.c.v. n = 8; day 3: DTx i.c.v. control n = 4, DTx i.p. n = 5, DTx i.c.v. n = 5 biological replicates). f, CD69 expression (MFI) on CNS CD4+ Tconv cells on day 3 after DTx treatment. Symbols represent individual mice. Data are shown as mean + s.d. P values were calculated using a one-way ANOVA with a Tukey’s HSD test (DTx i.c.v. control n = 4, DTx i.p. n = 5, DTx i.c.v. n = 5 biological replicates).