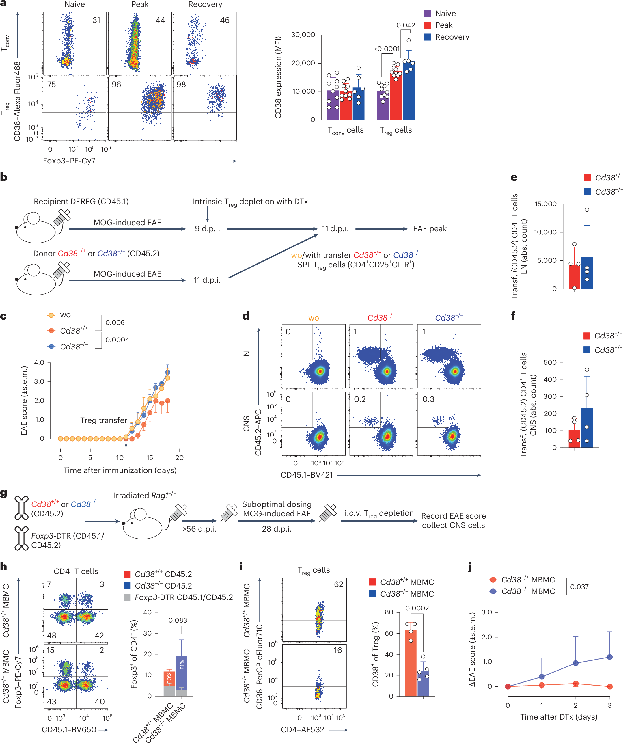
Fig. 6: CD38 signaling controls the functional phenotype of CNS Treg cells.

a, EAE was induced in Foxp3 (GFP) mice, and CNS cells were collected and analyzed by flow cytometry to assess CD38 expression on Tconv (CD4+Foxp3−) and Treg cells (CD4+Foxp3+) across EAE stages. Symbols represent individual mice. Data are shown as mean + s.d. P values were calculated using a two-way ANOVA with a Tukey’s HSD test (naive n = 10, peak n = 10, recovery n = 6 biological replicates). b, EAE was induced in recipient DEREG mice (CD45.1) and donor Cd38+/+ or Cd38−/− mice (CD45.2). Treg cells in recipient mice were depleted by i.p. DTx injection at days 9 and 10 after EAE induction. In total, 105 sorted splenic donor Treg cells (CD4+CD25+GITR+CD45.2+) were transferred into CD45.1+ DEREG recipients. Treg protector S+16a nanobody was i.p. administered to donor mice 30 min before euthanasia; d.p.i., days post immunization. c, Mean EAE scores + s.e.m. of recipient mice. P values were determined using a two-way ANOVA with a Tukey’s post hoc test (without Treg cell transfer (wo) n = 5, Cd38+/+ Treg cell transfer n = 4, Cd38−/− Treg cell transfer n = 5 biological replicates). d–f, Donor CD4+CD45.2+ cells were analyzed and quantified in recipient lymph nodes (d and e) and CNS tissue (d and f). Each symbol in e and f represents an individual mouse, and the data are shown as mean + s.d.; Transf., transfer. g, BM from Foxp3-DTR mice (CD45.1/CD45.2) mixed 1:1 with either wild-type Cd38+/+ (CD45.2) or Cd38−/− BM (CD45.2) was transferred into sublethally irradiated Rag1−/− recipients, and EAE was induced in BM-reconstituted mice. DTx was administered i.c.v. (15 ng) in stable EAE mice on day 28 after MOG35–55 immunization, and CNS cells were collected 3 days after DTx i.c.v. injection. h, Proportions of Treg cells (TCRβ⁺CD4⁺Foxp3⁺) were analyzed in the Foxp3-DTR compartment (CD45.1+) and in the CD38-sufficient or CD38-deficient compartment (CD45.2+) within the CNS of MBMCs. i, Fraction of CD38⁺ cells among total CNS Treg cells 3 days after DTx injection. Symbols represent individual mice. Data are shown as mean + s.d. P values were calculated using an unpaired two-tailed Student’s t-test (Cd38+/+ MBMCs n = 4, Cd38−/− MBMCs n = 5 biological replicates). j, Changes in EAE scores (ΔEAE scores) after DTx injection shown as mean + s.e.m. (Cd38+/+ MBMCs n = 4, Cd38−/− MBMCs n = 5 biological replicates).