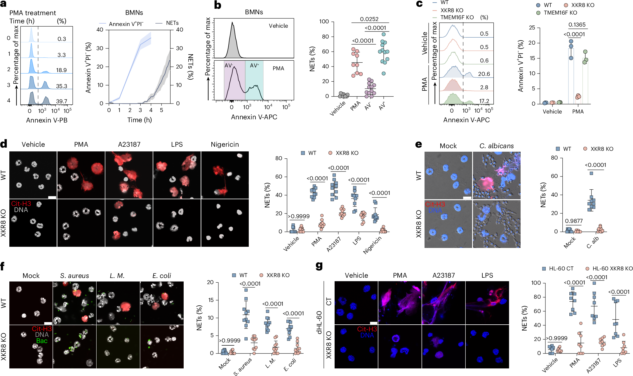
Fig. 1: XKR8 is required for NET formation.

a, PS exposure and NET formation in BMNs treated with PMA (100 nM) at the indicated time points, assessed by flow cytometry (n = 3) and fluorescence microscopy (n = 6), respectively. Representative histograms of annexin V staining gated on live BMNs (propidium iodide-negative, PI−) (left) and quantification of annexin V+PI− cells and NETs (right). b, NET formation in live BMNs sorted by annexin V+ (AV+) and annexin V− (AV−) at 2 h of PMA treatment. Gating strategy (left) and quantification of NETs in defined groups at 4 h after sorting (right, n = 9 for PMA; n = 12 for AV+ and AV−). c, Representative histograms and percentages of PS exposure in WT, XKR8 KO and TMEM16F KO BMNs treated with PMA (n = 3). d, NET formation in WT and XKR8 KO BMNs treated with PMA (100 nM, 6 h), A23187 (1.25 μM, 4 h), nigericin (5 μM, 4 h) or LPS (10 μg ml−1, 2 h) (n = 10). e,f, NET formation in WT and XKR8 KO BMNs co-cultured with microorganisms (multiplicity of infection (MOI) of 10) C. albicans (1.5 h) (n = 9) (e), S. aureus, L. monocytogenes (L. M.) or E. coli for 1.5 h (n = 10) (f). g, As in d, NET formation in WT and XKR8 KO neutrophil-like HL-60 (dHL-60) cells treated with PMA, A23187 or LPS (n = 8). Representative immunofluorescence images (left) of DNA staining (DAPI) and citrullinated histone H3 (Cit-H3) in BMNs, along with quantification of NETs (right) (d–g). NETs were quantified by a nuclear area exceeding 80 µm2 in BMNs (b,d) or 100 µm2 in dHL-60 cells (g), or the ratio of Cit-H3 to DNA (e,f). Each dot represents an individual field of view (b,d–g) or a biological replicate (c). Scale bars, 10 μm (d–g). Data are represented as mean ± s.e.m. from one representative experiment out of three (b,c,f), four (e,g), six (a) and eight (d) independent experiments. Statistical analysis was performed using two-way analysis of variance (ANOVA) (c–g) and one-way ANOVA (b). P values are shown on the graphs.