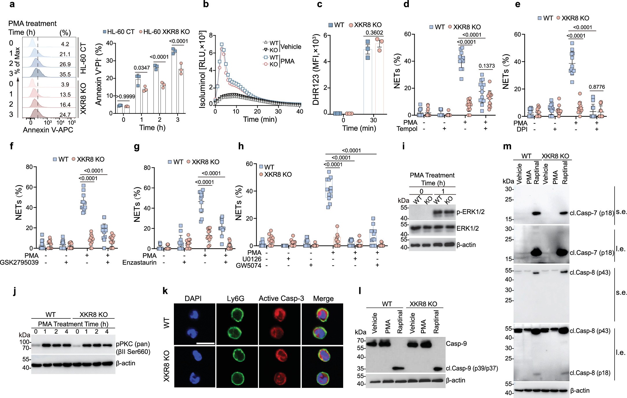
Extended Data Fig. 4: Upstream signaling pathways of NETs formation remain unaltered in XKR8-deficient neutrophils.

a, Flow cytometry analysis of PS exposure in ATRA-differentiated HL-60 (dHL-60) WT and XKR8 KO cells treated with PMA (100 nM). Representative histograms of Annexin V staining gated on live cells (PI−) (left) and quantification of Annexin V+PI− cells (right) (n = 3). b, c, Quantification of extracellular and intracellular ROS levels in WT and XKR8 KO neutrophils treated with PMA (100 nM), measured using isoluminol (b) and DHR123 assay (c), respectively (n = 3). d–h, Quantification of PMA-induced NETs formation (100 nM, 6 h) in WT and XKR8-deficient neutrophils after pre-incubation with various inhibitors: Tempol (30 μM) (d, n = 12), DPI (10 μM) (e, n = 11), GSK2795039 (10 μM) (f, n = 12), Enzastaurin (10 μM) (g, n = 12), U0126 (10 μM), GW5074 (10 μM) (h, n = 12). i, j, Immunoblots of phosphorylated ERK1/2 (p-ERK1/2) (i) and phosphorylated PKC (p-PKC, Ser660) (j) in WT and XKR8 KO mice BMNs stimulated with PMA (100 nM). k, Representative confocal images of neutrophils stained with activated caspase-3 (red), Ly6G (green), and DNA (DAPI, blue). Scale bars, 10 µm. l, m, Immunoblot analysis of cleaved caspase-9 (l), caspase-7, and caspase-8 (m) in WT and XKR8 KO BMNs treated with PMA (100 nM) or Raptinal (10 μM). β-actin as the loading control. NETs were quantified by a nuclear area greater than 80 µm2 (d–h). Each dot represents an independent biological replicate (a, c), the average from three technical replicates (b), or one individual image (d–h). Data are represented as the mean ± SEM from one representative experiment of three (a–d, f–h), or four (e) independent experiments. Experiments were performed at least twice for i–m. Statistical analysis was performed using two-way ANOVA (a, c–h). P values are shown on the graphs.