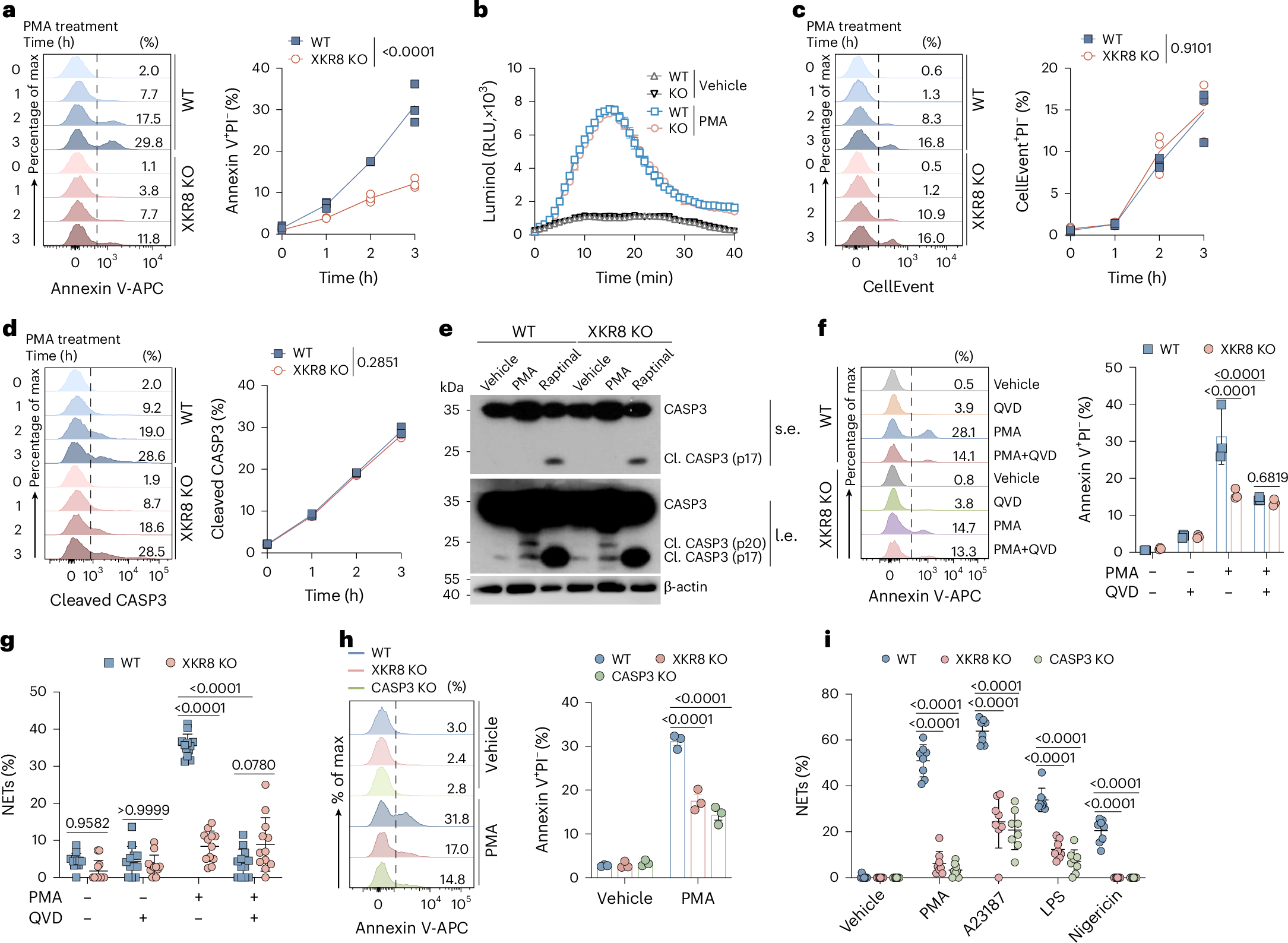
Fig. 2: Activation of XKR8 by caspase-3 triggers NET formation.

a, PS exposure during PMA-induced NET formation in WT and XKR8 KO BMNs. Representative histogram (left) and quantification (right) of PS exposure in live cells (annexin V+PI−) at the indicated time points, assessed by flow cytometry (n = 3). b, Quantification of intracellular ROS in WT and XKR8 KO BMNs treated with PMA, measured by luminol assay (n = 3). c–e, Caspase-3 activation in WT and XKR8 KO BMNs treated with PMA, assessed by CellEvent (c) (n = 3), intracellular staining of cleaved caspase-3 (d) (n = 3), and immunoblotting (e). A representative histogram (left) and quantifications (right) are shown for c and d. Raptinal is an apoptosis inducer. Cl., cleaved; s.e., short exposure; l.e., long exposure. β-actin was used as a loading control. f,g, PS exposure (f) and NET formation (g) in WT and XKR8 KO BMNs treated with PMA after preincubation with caspase inhibitor Q-VD (10 μM). Representative histogram (f, left) and quantification (f, right) of PS exposure in live cells (annexin V+PI−) (n = 3) and NET formation (g, n = 12). h, PS exposure in WT, XKR8 KO, caspase-3 KO (CASP3 KO) BMNs treated with PMA. Representative histogram (left) and quantification (right) of PS exposure in live cells (annexin V+PI−) (n = 3). i, NET formation in WT, XKR8 KO, CASP3 KO BMNs treated with PMA, A23187, nigericin or LPS (n = 8). NET formation was defined by a nuclear area greater than 80 µm2 (g,i). Each dot represents an individual field of view (g,i), or a biological replicate (a–d,f,h). Data are represented as the mean ± s.e.m. from one representative experiment out of three (g,h), four (a–c,e,i), five (f) and six (d) independent experiments. Statistical analysis was performed using a two-way ANOVA (a–d,f–i). P values are shown on the graphs.