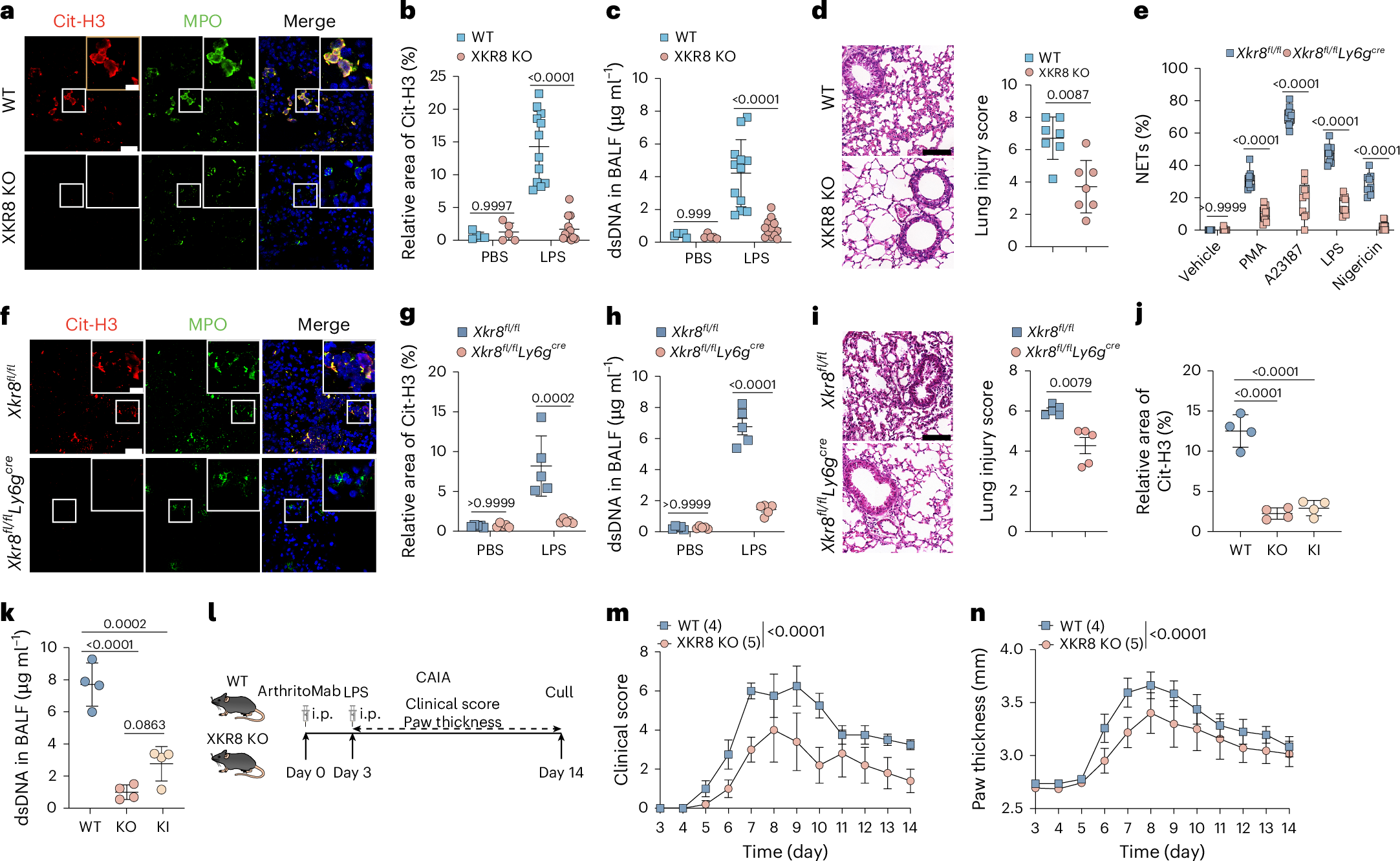
Fig. 5: XKR8 is critical for neutrophils-mediated acute lung injury and rheumatoid arthritis.

a–k, LPS-induced ALI. a, Representative immunofluorescence staining of citrullinated histone H3 (Cit-H3, red) and myeloperoxidase (MPO, green) in lung sections from WT and XKR8 KO mice, 24 h after LPS intranasal challenge. DAPI (blue) marks nuclei. Scale bars, 10 μm. b, Quantification of NETs (Cit-H3 relative area) in lung sections (n = 5 for PBS; n = 12 for LPS). c, Detection of extracellular dsDNA in BALF supernatant from WT and XKR8 KO mice (n = 5 for PBS; n = 12 for LPS). d, Representative pictures of hematoxylin and eosin (H&E) staining (left) and histological scores (right) of pulmonary injury from lung sections in WT and XKR8 KO mice (n = 7). Scale bars, 100 μm. e, Quantification of NET formation in Xkr8fl/fl and Xkr8fl/fl Ly6gcre mice BMNs treated with PMA (100 nM, 6 h), A23187 (1.25 μM, 4 h), LPS (10 μg ml−1, 2 h) or nigericin (5 μM, 4 h), respectively (n = 10). f, Immunofluorescence staining of citrullinated histone H3 (Cit-H3; red) and myeloperoxidase (MPO; green) in lung sections from control (Xkr8fl/fl) and neutrophil-specific XKR8 KO (Xkr8fl/fl Ly6gcre) mice, 24 h after LPS intranasal challenge. DAPI (blue) marks nuclei. Scale bars, 10 μm. g, Quantification of NETs (Cit-H3 relative area) in lung sections (n = 5). h, Detection of extracellular dsDNA in BALF supernatant from Xkr8fl/fl and Xkr8fl/fl Ly6gcre mice (n = 5). i, Representative images of H&E staining (left) and histological scores (right) of pulmonary injury from lung sections in Xkr8fl/fl and Xkr8fl/fl Ly6gcre mice (n = 5). Scale bars, 100 μm. j,k, As in b and c, quantification of NETs (j) and free dsDNA in BALF supernatant (k) in WT, XKR8 KO and XKR82DA KI mice (n = 4). l–n, CAIA. l, Schematic illustration of the CAIA experimental model. ArthritoMab denotes an antibody cocktail of arthritogenic monoclonal antibodies to collagen II. m,n, Clinical scores (m) and paw thickness (n) of WT and XKR8 KO mice during CAIA (n = 4 for WT; n = 5 for KO). Each dot represents one individual mouse (b–d,g–k) or one individual field of view (e). For Cit-H3 quantification, data from at least eight images per mouse were averaged (b,g,j). All experiments were performed at least twice. Data are presented as mean ± s.e.m. Statistical analysis was performed by two-way ANOVA in (b,c,e,g,h,m,n), one-way ANOVA in (j,k) or two-tailed Mann–Whitney U-test in d,i. P values are shown on the graphs.