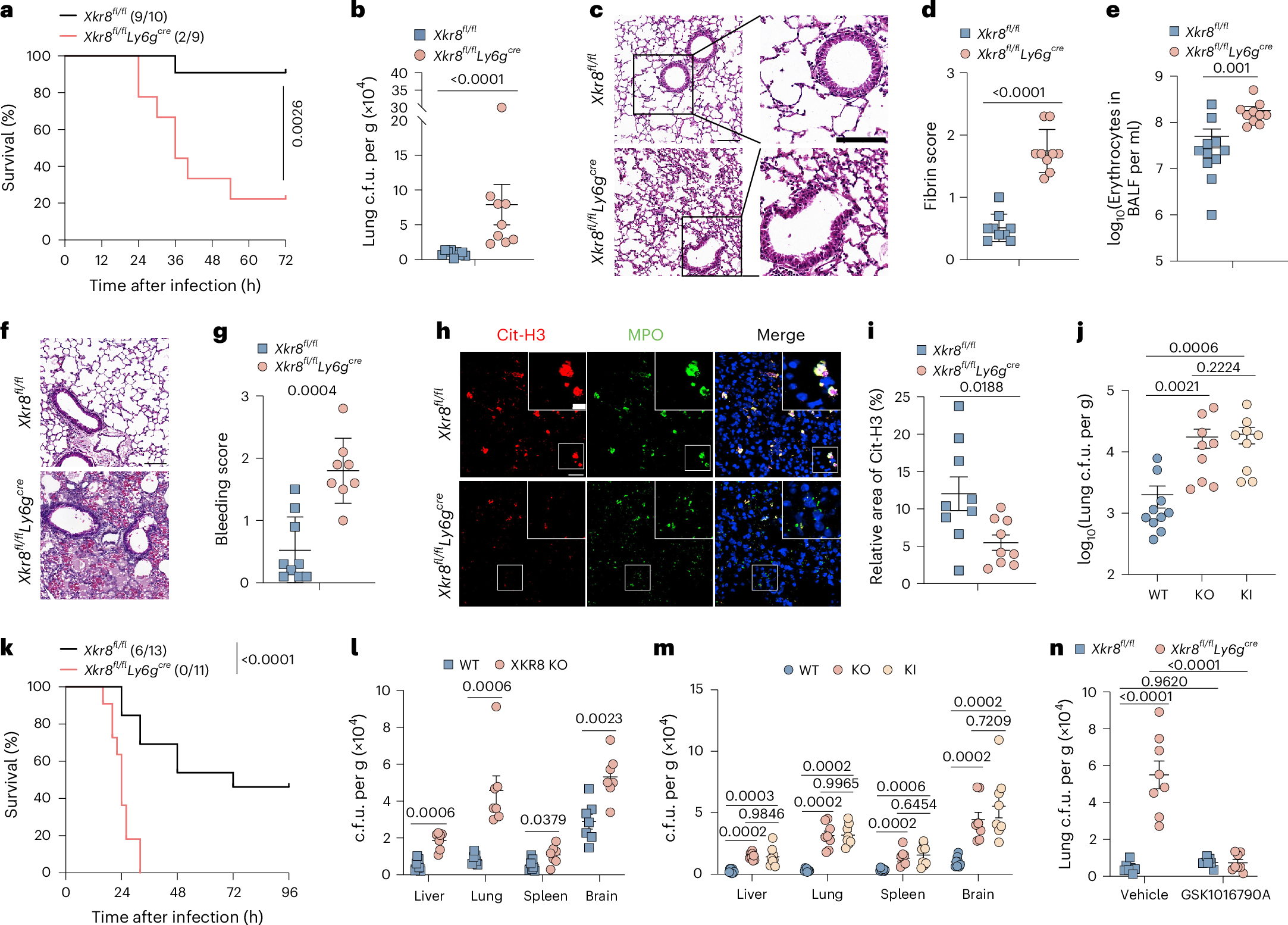
Fig. 6: XKR8 is critical for neutrophils-mediated antifungal infection.

a–j, C. albicans-induced ALI. a, Survival curve of Xkr8fl/fl and Xkr8fl/flLy6gcre mice following intranasal infection with C. albicans (3 × 106 c.f.u. per mouse). Number of mice that survived out of total mice is indicated in the brackets. b–j, Sublethal dose of C. albicans infection (1 × 106 c.f.u. per mouse). b, Lung fungal burden (c.f.u.) from Xkr8fl/fl and Xkr8fl/fl Ly6gcre mice, 24 h after infection (n = 9). c,d, Assessment of lung epithelial damage by fibrin deposition. Representative pictures of H&E staining (c) and quantification of fibrin scores (d) in lung sections (n = 9). Scale bar, 100 μm. e, Erythrocytes count in BALF from Xkr8fl/fl (n = 10) and Xkr8fl/fl Ly6gcre mice (n = 11), 24 h after C. albicans challenge. f,g, As in c and d, blood vessel endothelial injury in the lung, with representative H&E staining (f) and quantification of bleeding scores (g) of lung sections in Xkr8fl/fl (n = 8) and Xkr8fl/fl Ly6gcre mice (n = 9) without bronchoalveolar lavage. Scale bar, 100 μm. h,i, Representative immunofluorescence images (h) and quantification of NETs by Cit-H3 staining (i) (n = 9). Scale bars, 10 μm. j, Lung fungal load in WT (n = 10), XKR8 KO (n = 9) and XKR82DA KI mice (n = 9). k–m, Disseminated C. albicans infection via tail vein injection. k, Survival curve of Xkr8fl/fl and Xkr8fl/fl Ly6gcre mice after intravenous administration of C. albicans (1.1 × 106 c.f.u. per mouse). The number of mice that survived out of the total is indicated in the parentheses. l, Fungal burden in the liver, lung, spleen and brain of WT and XKR8 KO mice at 24 h after infection (n = 7). m, As in l, liver, lung, spleen and brain fungal load in WT, XKR8 KO and XKR82DA KI mice (n = 8). n, Lung fungal load in Xkr8fl/fl (n = 7) and Xkr8fl/flLy6gcre (n = 8) mice with or without GSK1016790A intranasal treatment before C. albicans challenge. Pooled data from two independent experiments (a–n). Each dot represents one individual mouse (b,d,e,g,i,j,l–n). For Cit-H3 quantification, data from at least eight images per mouse were averaged (i). All experiments were performed at least twice. Data are presented as mean ± s.e.m. Statistical analysis was performed by log-rank (Mantel–Cox) test (a,k), two-tailed Mann–Whitney U-test (b,d,e,g,i, j,l,m) or two-way ANOVA (n). P values are shown on the graphs.