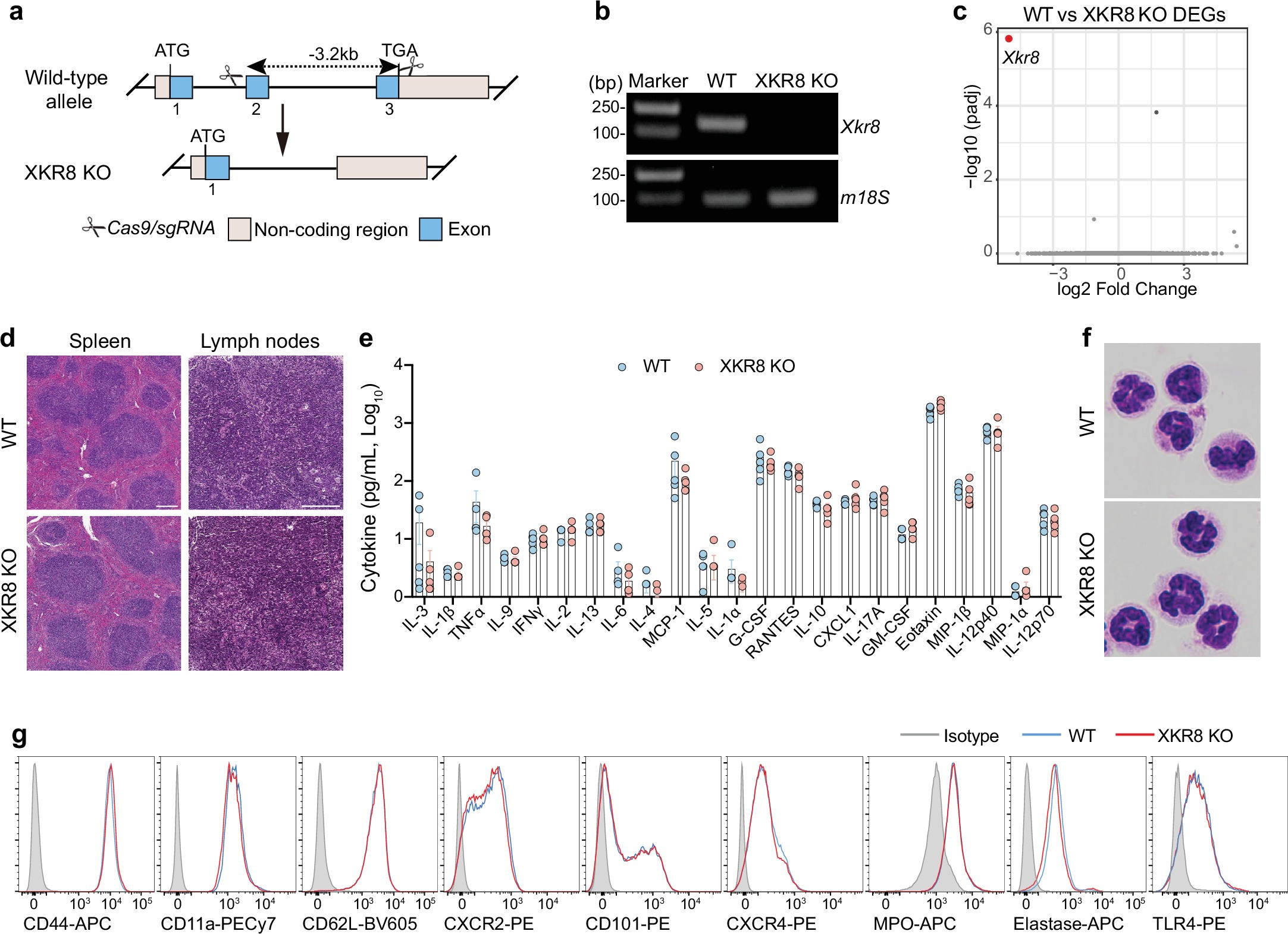
Extended Data Fig. 2: Generation and characterization of XKR8-deficient mice.

a, b, Strategy for generating Xkr8 germline knockout mice (a), and reverse transcription PCR (RT-PCR) analysis of Xkr8 expression in BMNs from WT and XKR8 KO mice (b). c, RNA-Seq analysis of BMNs from WT and XKR8 KO mice. d, Representative pictures of H&E staining of spleen and lymph nodes sections from naïve WT and XKR8 KO mice (n = 5). Scale bars, 200 µm. e, Serum cytokine levels in naïve WT and XKR8 KO mice (n = 5). f, Giemsa staining of WT and XKR8 KO BMNs to assess nuclear morphology. Scale bars, 10 µm. g, Representative flow cytometry histograms of surface markers expression in BMNs from WT (blue) and XKR8 KO (red) mice. The gray lines indicate the isotype control. Each dot represents an individual mouse (e). Data are represented as mean ± SEM from one representative experiment (e). Statistical analysis was performed by two-sided Mann-Whitney U test, and adjusted P value was calculated using the Benjamini-Hochberg (BH) procedure to control the false discovery rate (FDR) (c). All experiments were performed independently for at least twice.