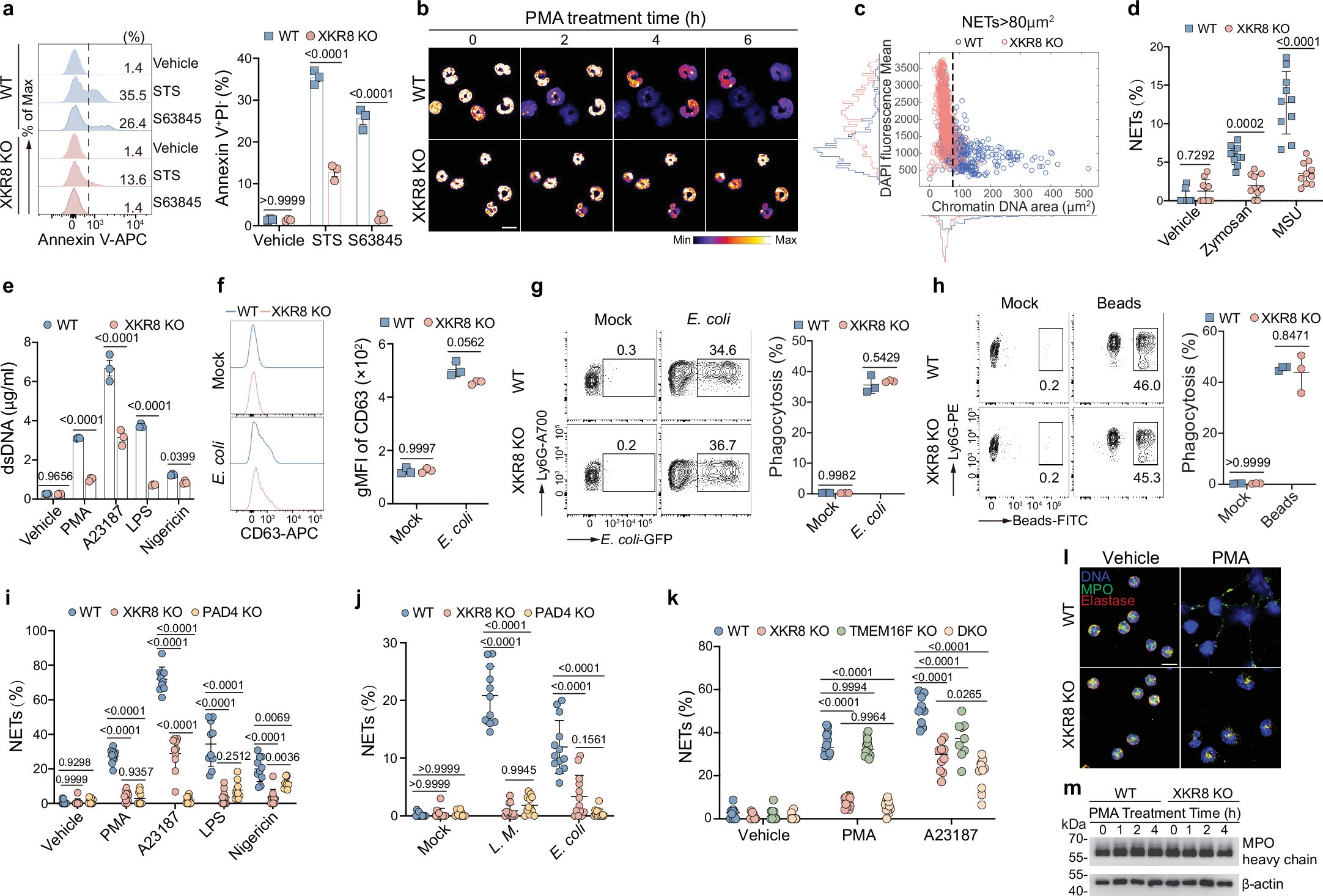
Extended Data Fig. 3: Impaired NETs formation in XKR8-deficient neutrophils.

a, PS exposure in WT and XKR8 KO BMNs treated with staurosporine (STS, 10 µM) or S63845 (10 µM) to induce apoptosis. Representative histogram (left) and quantifications (right) of PS exposure in living cells (Annexin V+ PI−) are shown (n = 3). b, Representative live cell imaging in WT and XKR8 KO BMNs stained with DNA (Hoechst 33342, pseudocolor) during NETs formation. c, NETs quantification in WT and XKR8 KO BMNs treated with PMA (100 nM) based on fluorescence intensity of DAPI and nuclear area. Cells with nuclear area greater than 80 µm2 were defined as NETs. d, Quantification of NETs in WT and XKR8 KO BMNs treated with MSU (100 µg/mL, 6 h) or Zymosan (25 µg/mL, 4 h) (n = 10). e, Quantification of dsDNA in the supernatant of WT and XKR8 KO BMNs treated with PMA (100 nM, 6 h), A23187 (1.25 µM, 4 h), LPS (10 µg/mL, 2 h) or nigericin (5 µM, 4 h) (n = 3). f, Neutrophils degranulation assay in WT and XKR8 KO BMNs co-cultured with E. coli-GFP (MOI 10) for 0.5 h (n = 3). CD63 staining was used to detect degranulation. Representative histogram (left) and quantification (right) are shown. g, h, Phagocytosis assays for WT and XKR8 KO BMNs using opsonized E. coli-GFP (MOI 10) (g) or FITC-labeled latex beads (1:100) (h) for 0.5 h. Representative flow cytometry plots (left) and quantification (right) of phagocytic neutrophils (n = 3). i, j, Quantification of NETs in WT, XKR8 KO and PAD4 KO BMNs treated with PMA (100 nM, 6 h), A23187 (1.25 μM, 4 h), LPS (10 μg/mL, 2 h), and nigericin (5 μM, 4 h) or co-cultured with L. monocytogenes (L. M.) (MOI 10), E. coli (MOI 10) for 1.5 h (n = 10-13). k, Quantification of NETs in WT, XKR8 KO, TMEM16F KO and XKR8/TMEM16F double KO (DKO) BMNs treated with PMA (100 nM, 6 h) or A23187(1.25 μM, 4 h) (n = 10). l, Representative confocal microscopy images of neutrophils stained with elastase (red), MPO (green), and DNA (DAPI, blue). Scale bars, 10 µm. m, Immunoblots of MPO in WT and XKR8 KO BMNs stimulated with PMA (100 nM) at the indicated time points. β-actin as the loading control. NETs were defined by a nuclear area greater than 80 µm2 (d, i, k), or the ratio of citrullinated histone to DNA (j). Each dot represents one individual field of view (d, i, j, k) or a biological replicate (a, e–h). Data are represented as mean ± SEM from one representative experiment of three (a, d–k) independent experiments. Statistical analysis was performed using two-way ANOVA (a, d–k). P values are shown on the graphs.