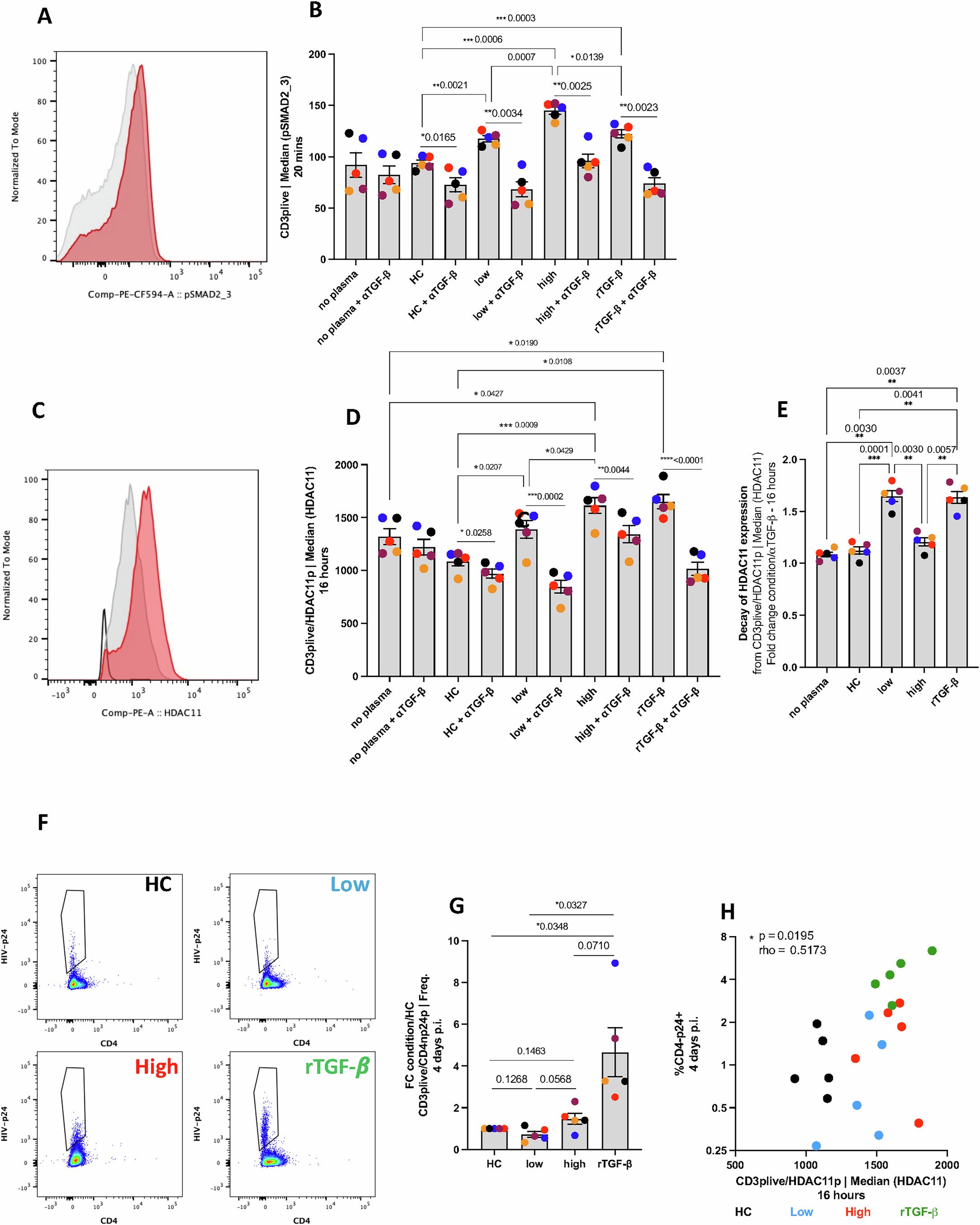
Extended Data Fig. 4: Plasma from CA-vDNAhi RMs induces HDAC11 expression and leads to increased levels of HIV infection in vitro.
From: TGF-β mediates epigenetic control of innate antiviral responses and SIV reservoir size

A. Representative histogram showing the expression of pSMAD2_3 in isolated memory CD4 T+ cells from healthy human donors (n = 5) that were cultured in the presence of rTGF-β + /- aTGF-β (gray and red, respectively). B. Bar plots showing the MFI of pSMAD2_3 in isolated memory CD4+ T cells from healthy human donors (n = 5) 20 min after treatment with plasma from the CA-vDNAhi RM (25% dilution), the CA-vDNAhi RM (25% dilution), rTGF-β and anti-TGF-β antibody. The color of the dots represents individual donors. RM one-way ANOVA with Tukey’s multiple-comparisons test. Error bars represent mean ± SEM. C. Representative histogram showing the expression of HDAC11 following treatment with rTGF-β + /- anti-TGF-β (gray and red, respectively) and HDAC11 FMO control in isolated memory CD4+ T cells from healthy human donors (n = 5). D. Bar plots showing the MFI of HDAC11 in isolated memory CD4+ T cells from healthy human donors (n = 5) after 16 h of treatment with plasma from the uninfected healthy RM (25% dilution), the CA-vDNAlo RM (25% dilution), the CA-vDNAhi RM (25% dilution), rTGF-β and anti-TGF-β antibody. The color of the dots represents individual donors. RM one-way ANOVA with Tukey’s multiple-comparisons test. Error bars represent mean ± SEM. E. Bar plots showing the decay of HDAC11 expression as calculated by the FC in MFI of HDAC11 between treatment in presence or absence of anti-TGF-β. The higher the value, the higher the decay of HDAC11 expression following treatment with anti-TGF-β. The color of the dots represents individual donors. RM one-way ANOVA with Tukey’s multiple-comparisons test. Error bars represent mean ± SEM. F. Gating strategy for the identification of HIV-infected cells (CD4− p24+) from healthy human donors. Representative dot plots for each condition are shown: plasma from healthy control RM (25% dilution; black), CA-vDNAlo RM (25% dilution; blue), CA-vDNAhi RM (25% dilution; red) and treated with rTGF-β (green). G. Bar plots showing the FC in the frequencies of HIV-infected cells (CD4− p24+) between the plasma condition being tested over treatment with plasma from the healthy control RM. Frequencies of CD4− p24+ cells were assessed 4 days post-infection following treatment with plasma from the uninfected healthy RM (25% dilution), the CA-vDNAhi RM (25% dilution), the CA-vDNAhi RM (25% dilution), and r-b. Color of the dots represent individual donors. RM one-way ANOVA with Tukey’s multiple-comparisons test. Error bars represent mean ± SEM. H. Spearman correlation between pre-infection HDAC11 expression levels and frequencies of CD4− p24+ T cells 4 days post-infection following treatment with plasma from the uninfected healthy RM (25% dilution; black), the CA-vDNAlo RM (25% dilution; blue), the CA-vDNAhi RM (25% dilution; red), and rTGF-β (green). Two-sided Spearman correlation coefficient (rho) is shown in the figure. *P < 0.05, **P < 0.01, ***P < 0.001, ****P < 0.0001. FC: Fold change; FMO: fluorescence minus one; HC: healthy control; HDAC: histone deacetylase; MFI: median fluorescence intensity; RMs: rhesus macaques; rTGF-β: recombinant TGF-β.