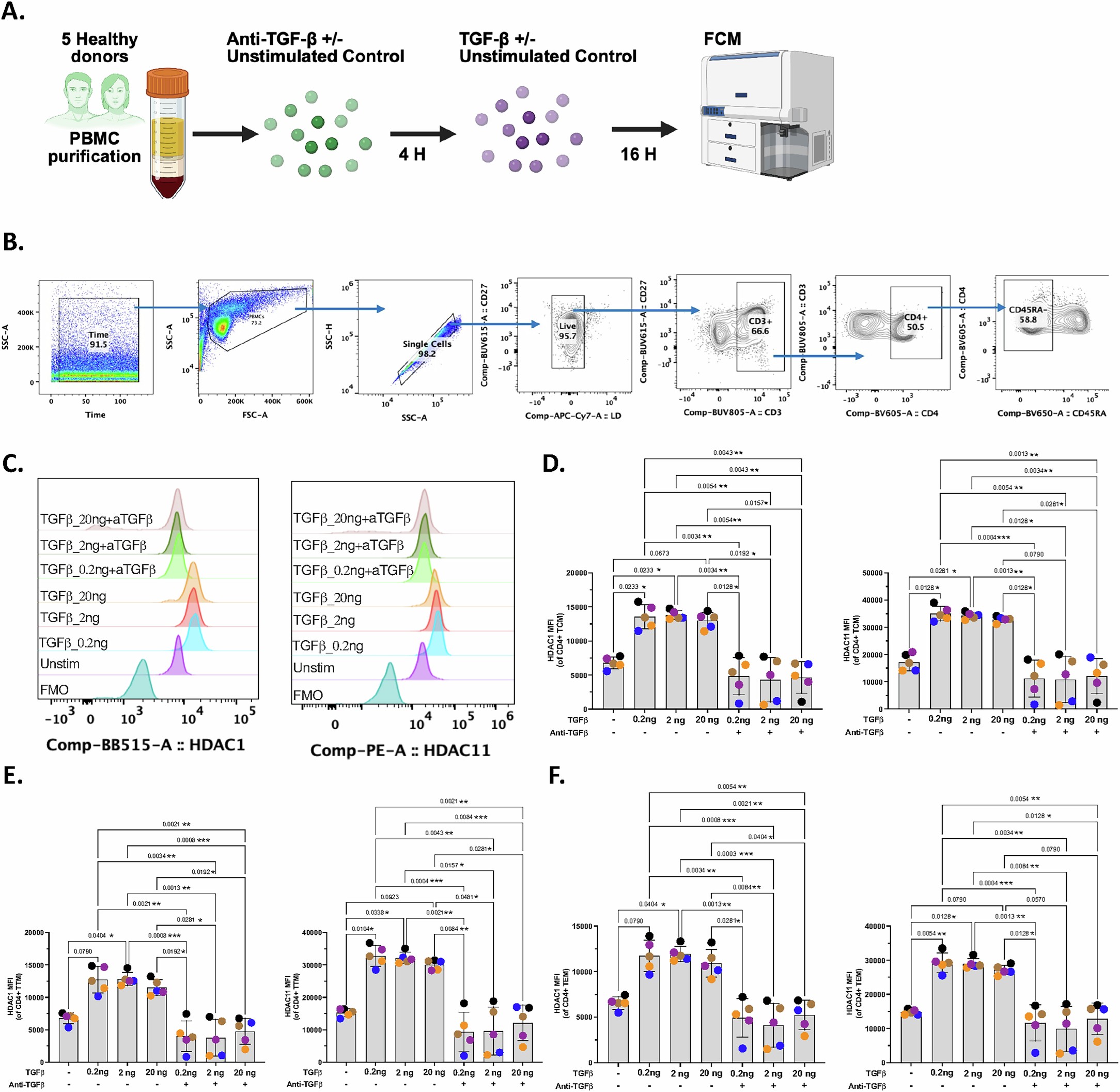
Extended Data Fig. 5: TGF-β induces HDAC expression.
From: TGF-β mediates epigenetic control of innate antiviral responses and SIV reservoir size

A. Schematic overview of the experimental workflow. PBMCs from healthy donors (n = 5) were either left unstimulated or pretreated with aTGF-β for 4 hours, followed by stimulation with TGF-β (0.2, 2, or 20 ng/ml) for 16 h. Flow cytometry was performed by gating on CD4⁺ T cells. Created in BioRender. Sekaly, R. (2026) https://BioRender.com/6bvy0gv. B. Gating strategy for the identification of memory CD4+ T cells (CD45RA−). C. Representative histogram overlays show HDAC1 and HDAC11 protein expression across conditions. D-F. Bar plot showing the expression of HDAC1 and HDAC11 at per-cell level (MFI) upon TGF-β +/- aTGF-β stimulation in TCM, TTM and TEM CD4+ T cells, respectively. Quantification of HDAC1 and HDAC11 MFI in central memory (TCM), transitional memory (TTM), and (G) effector memory (TEM) CD4⁺ T cell subsets. Each dot represents an individual donor. Data are presented as mean ± SEM. Statistical significance was assessed using the Friedman test followed by uncorrected Dunn’s multiple-comparisons test; *P < 0.05, **P < 0.01, ***P < 0.001. n = 5. FMO: fluorescence minus one; HDAC: histone deacetylase; IFN: interferon; MFI: median fluorescence intensity; PBMCs: peripheral blood mononuclear cells; TCM, TTM and TEM: central, transitional and effector memory T cells, respectively; SEM: standard error of the mean; UNS: unstimulated.